Suppr超能文献

PHF20通过一种依赖β-连环蛋白的途径促进胶质母细胞瘤细胞的恶性增殖。

PHF20 Promotes Glioblastoma Cell Malignancies Through a /-Dependent Pathway.

作者信息

Ma Qianquan, Long Wenyong, Xing Changsheng, Jiang Chongming, Su Jun, Wang Helen Y, Liu Qing, Wang Rong-Fu

机构信息

Department of Neurosurgery in Xiangya Hospital, Central South University, Changsha, China.

Department of Neurosurgery in the Third Hospital of Peking University, Peking University, Beijing, China.

出版信息

Front Oncol. 2020 Oct 6;10:573318. doi: 10.3389/fonc.2020.573318. eCollection 2020.

Abstract

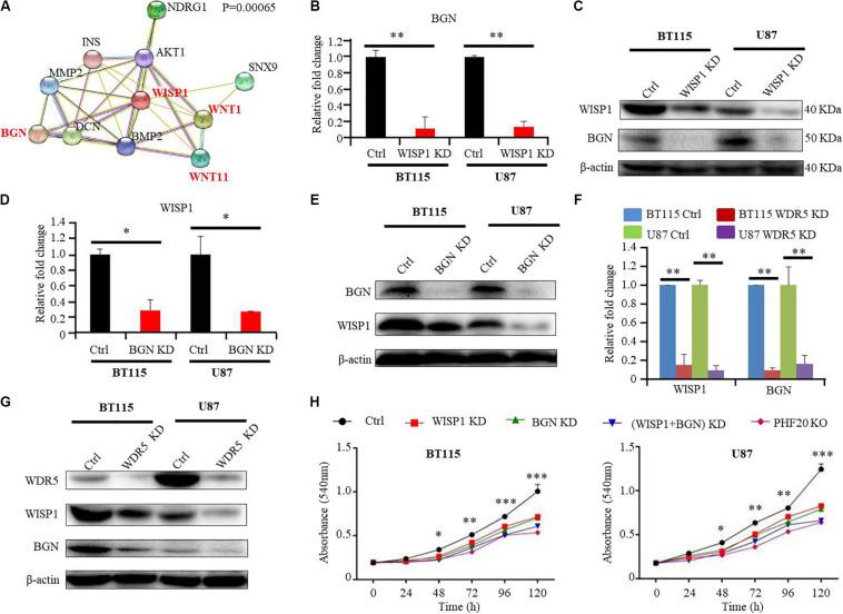
Glioblastoma (GBM) stem cells are resistant to cancer therapy, and therefore responsible for tumor progression and recurrence after conventional therapy. However, the molecular mechanisms driving the maintenance of stemness and dedifferentiation are poorly understood. In this study, we identified plant homeodomain finger-containing protein 20 (PHF20) as a crucial epigenetic regulator for sustaining the stem cell-like phenotype of GBM. It is highly expressed in GBM and tightly associated with high levels of aggressiveness of tumors and potential poor prognosis in GBM patients. Knockout of PHF20 inhibits GBM cell proliferation, as well as its invasiveness and stem cell-like traits. Mechanistically, PHF20 interacts with WDR5 and binds to the promoter regions of WISP1 for its expression. Subsequently, WISP1 and BGN act in concert to regulate the degradation of β-Catenin. Our findings have identified PHF20 as a key driver of GBM malignant behaviors, and provided a potential target for developing prognosis and therapy.

摘要

胶质母细胞瘤(GBM)干细胞对癌症治疗具有抗性,因此是传统治疗后肿瘤进展和复发的原因。然而,驱动干性维持和去分化的分子机制仍知之甚少。在本研究中,我们鉴定出含植物同源结构域指蛋白20(PHF20)是维持GBM干细胞样表型的关键表观遗传调节因子。它在GBM中高表达,并与肿瘤的高侵袭性以及GBM患者的潜在不良预后密切相关。敲除PHF20可抑制GBM细胞增殖及其侵袭性和干细胞样特征。机制上,PHF20与WDR5相互作用并结合到WISP1的启动子区域以促进其表达。随后,WISP1和BGN协同作用以调节β-连环蛋白的降解。我们的研究结果确定了PHF20是GBM恶性行为的关键驱动因素,并为开发预后和治疗方法提供了潜在靶点。

https://cdn.ncbi.nlm.nih.gov/pmc/blobs/77a2/7574681/4159e8162d64/fonc-10-573318-g001.jpg

文献AI研究员

20分钟写一篇综述,助力文献阅读效率提升50倍。

立即体验

用中文搜PubMed

大模型驱动的PubMed中文搜索引擎

马上搜索

文档翻译

学术文献翻译模型,支持多种主流文档格式。

立即体验