Suppr超能文献

古西伯利亚狼基因组揭示了多个已灭绝的狼谱系。

Genomes of Pleistocene Siberian Wolves Uncover Multiple Extinct Wolf Lineages.

机构信息

Section for Evolutionary Genomics, The GLOBE Institute, University of Copenhagen, Copenhagen, Denmark; Center for Evolutionary Hologenomics, The GLOBE Institute, University of Copenhagen, Copenhagen, Denmark.

Section for Evolutionary Genomics, The GLOBE Institute, University of Copenhagen, Copenhagen, Denmark; Natural History Museum, University of Oslo, Oslo, Norway; The Qimmeq Project, University of Greenland, Nuussuaq, Greenland; Greenland Institute of Natural Resources, Nuuk, Greenland; Smurfit Institute of Genetics, Trinity College Dublin, Dublin, Ireland.

出版信息

Curr Biol. 2021 Jan 11;31(1):198-206.e8. doi: 10.1016/j.cub.2020.10.002. Epub 2020 Oct 29.

Abstract

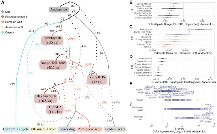
Extant Canis lupus genetic diversity can be grouped into three phylogenetically distinct clades: Eurasian and American wolves and domestic dogs. Genetic studies have suggested these groups trace their origins to a wolf population that expanded during the last glacial maximum (LGM) and replaced local wolf populations. Moreover, ancient genomes from the Yana basin and the Taimyr peninsula provided evidence of at least one extinct wolf lineage that dwelled in Siberia during the Pleistocene. Previous studies have suggested that Pleistocene Siberian canids can be classified into two groups based on cranial morphology. Wolves in the first group are most similar to present-day populations, although those in the second group possess intermediate features between dogs and wolves. However, whether this morphological classification represents distinct genetic groups remains unknown. To investigate this question and the relationships between Pleistocene canids, present-day wolves, and dogs, we resequenced the genomes of four Pleistocene canids from Northeast Siberia dated between >50 and 14 ka old, including samples from the two morphological categories. We found these specimens cluster with the two previously sequenced Pleistocene wolves, which are genetically more similar to Eurasian wolves. Our results show that, though the four specimens represent extinct wolf lineages, they do not form a monophyletic group. Instead, each Pleistocene Siberian canid branched off the lineage that gave rise to present-day wolves and dogs. Finally, our results suggest the two previously described morphological groups could represent independent lineages similarly related to present-day wolves and dogs.

摘要

现存的狼的遗传多样性可以分为三个在系统发育上明显不同的分支

欧亚狼和美洲狼以及家犬。遗传研究表明,这些群体起源于末次冰盛期(LGM)期间扩张的狼群,取代了当地的狼群。此外,雅纳盆地和泰梅尔半岛的古代基因组为至少有一种在更新世时期生活在西伯利亚的灭绝狼种提供了证据。先前的研究表明,更新世时期的西伯利亚犬科动物可以根据头骨形态分为两组。第一组的狼与现代种群最为相似,尽管第二组的狼具有介于狗和狼之间的中间特征。然而,这种形态分类是否代表不同的遗传群体尚不清楚。为了研究这个问题以及更新世犬科动物、现代狼和狗之间的关系,我们对来自东北西伯利亚的 4 只距今 >50 至 14 ka 的更新世犬科动物的基因组进行了重测序,其中包括来自两个形态类别的样本。我们发现这些标本与之前测序的两只更新世狼聚在一起,在遗传上与欧亚狼更为相似。我们的结果表明,尽管这四个标本代表了灭绝的狼种,但它们并没有形成一个单系群。相反,每一只西伯利亚更新世犬科动物都与现代狼和狗的起源谱系分支开来。最后,我们的结果表明,之前描述的两个形态组可能代表与现代狼和狗具有相似关系的独立谱系。

https://cdn.ncbi.nlm.nih.gov/pmc/blobs/717e/7809626/fac6f503f710/fx1.jpg

文献AI研究员

20分钟写一篇综述,助力文献阅读效率提升50倍。

立即体验

用中文搜PubMed

大模型驱动的PubMed中文搜索引擎

马上搜索

文档翻译

学术文献翻译模型,支持多种主流文档格式。

立即体验