Suppr超能文献

CXCR4 抑制在人类胰腺和结直肠癌细胞中诱导整合免疫反应。

CXCR4 inhibition in human pancreatic and colorectal cancers induces an integrated immune response.

机构信息

Cancer Research UK Cambridge Institute, University of Cambridge, Cambridge, CB2 ORE, UK.

Cancer Research UK Centre-Cambridge, Cancer Research UK Cambridge Institute, Cambridge CB2 0RE, UK.

出版信息

Proc Natl Acad Sci U S A. 2020 Nov 17;117(46):28960-28970. doi: 10.1073/pnas.2013644117. Epub 2020 Oct 30.

Abstract

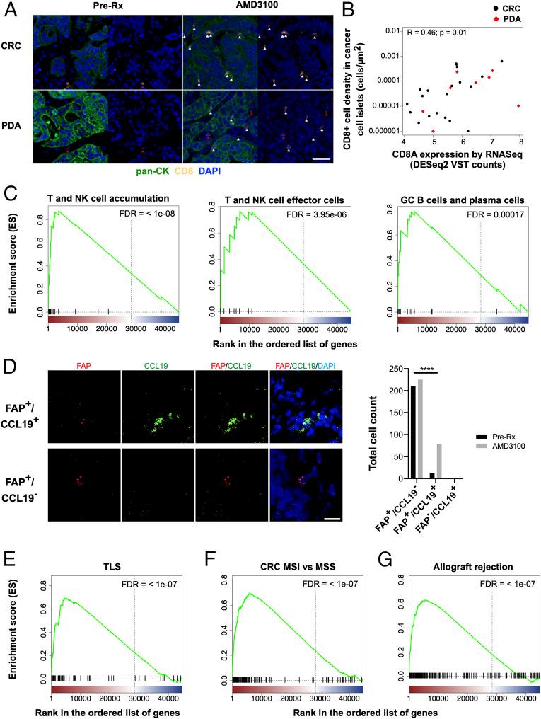
Inhibition of the chemokine receptor CXCR4 in combination with blockade of the PD-1/PD-L1 T cell checkpoint induces T cell infiltration and anticancer responses in murine and human pancreatic cancer. Here we elucidate the mechanism by which CXCR4 inhibition affects the tumor immune microenvironment. In human immune cell-based chemotaxis assays, we find that CXCL12-stimulated CXCR4 inhibits the directed migration mediated by CXCR1, CXCR3, CXCR5, CXCR6, and CCR2, respectively, chemokine receptors expressed by all of the immune cell types that participate in an integrated immune response. Inhibiting CXCR4 in an experimental cancer medicine study by 1-wk continuous infusion of the small-molecule inhibitor AMD3100 (plerixafor) induces an integrated immune response that is detected by transcriptional analysis of paired biopsies of metastases from patients with microsatellite stable colorectal and pancreatic cancer. This integrated immune response occurs in three other examples of immune-mediated damage to noninfected tissues: Rejecting renal allografts, melanomas clinically responding to anti-PD1 antibody therapy, and microsatellite instable colorectal cancers. Thus, signaling by CXCR4 causes immune suppression in human pancreatic ductal adenocarcinoma and colorectal cancer by impairing the function of the chemokine receptors that mediate the intratumoral accumulation of immune cells.

摘要

趋化因子受体 CXCR4 的抑制与 PD-1/PD-L1 T 细胞检查点的阻断联合使用可诱导小鼠和人类胰腺癌中的 T 细胞浸润和抗癌反应。在这里,我们阐明了 CXCR4 抑制影响肿瘤免疫微环境的机制。在人类免疫细胞基础的趋化性测定中,我们发现 CXCL12 刺激的 CXCR4 分别抑制了由所有参与整合免疫反应的免疫细胞类型表达的趋化因子受体 CXCR1、CXCR3、CXCR5、CXCR6 和 CCR2 介导的定向迁移。通过小分子抑制剂 AMD3100(plerixafor)的 1 周连续输注在实验性癌症药物研究中抑制 CXCR4,诱导了通过来自具有微卫星稳定结直肠癌和胰腺癌的转移的配对活检的转录分析检测到的整合免疫反应。这种整合的免疫反应还发生在其他三种免疫介导的非感染组织损伤的例子中:排斥肾同种异体移植物、对抗 PD1 抗体治疗有临床反应的黑色素瘤和微卫星不稳定的结直肠癌。因此,CXCR4 的信号传导通过损害介导免疫细胞在肿瘤内积累的趋化因子受体,导致人类胰腺导管腺癌和结直肠癌中的免疫抑制。

https://cdn.ncbi.nlm.nih.gov/pmc/blobs/c98b/7682333/97042b5fab7e/pnas.2013644117fig01.jpg

文献AI研究员

20分钟写一篇综述,助力文献阅读效率提升50倍。

立即体验

用中文搜PubMed

大模型驱动的PubMed中文搜索引擎

马上搜索

文档翻译

学术文献翻译模型,支持多种主流文档格式。

立即体验