Suppr超能文献

新型硫氧还蛋白还原酶1抑制剂通过抑制胶质瘤细胞侵袭和使其对化疗敏感显示出治疗胶质瘤的潜力。

Novel TrxR1 Inhibitors Show Potential for Glioma Treatment by Suppressing the Invasion and Sensitizing Glioma Cells to Chemotherapy.

作者信息

Jovanović Mirna, Dragoj Miodrag, Zhukovsky Daniil, Dar'in Dmitry, Krasavin Mikhail, Pešić Milica, Podolski-Renić Ana

机构信息

Department of Neurobiology, Institute for Biological Research "Siniša Stanković" - National Institute of Republic of Serbia, University of Belgrade, Belgrade, Serbia.

Institute of Chemistry, Saint Petersburg State University, Russian Federation, Saint Petersburg, Russia.

出版信息

Front Mol Biosci. 2020 Oct 6;7:586146. doi: 10.3389/fmolb.2020.586146. eCollection 2020.

Abstract

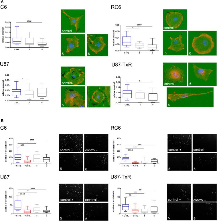
Currently, available glioblastoma (GBM) treatment remains ineffective, with relapse after initial response and low survival rate of GBM patients. The reasons behind limited capacities for GBM treatment are high tumor heterogeneity, invasiveness, and occurrence of drug resistance. Therefore, developing novel therapeutic strategies is of utmost importance. Thioredoxin reductase (TrxR) is a novel, promising target due to its overexpression in many cancer types and important role in cancer progression. Previous research on Ugi-type Michael acceptors-inhibitors of TrxR showed desirable anticancer properties, with significant selectivity toward cancer cells. Herein, two TrxR inhibitors, and , underwent in-depth study on multidrug-resistant (MDR) glioma cell lines. Besides the antioxidative effects, and induced cell death, decreased cell proliferation, and suppressed invasion and migration of glioma cells. Both compounds showed a synergistic effect in combination with temozolomide (TMZ), a first-line chemotherapeutic for GBM treatment. Moreover, and affected activity of P-glycoprotein extrusion pump that could be found in cancer cells and in the blood-brain barrier (BBB), thus showing potential for suppressing MDR phenotype in cancer cells and evading BBB. In conclusion, investigated TrxR inhibitors are effective anticancer compounds, acting through inhibition of the thioredoxin system and perturbation of antioxidative defense systems of glioma cells. They are suitable for combining with other chemotherapeutics, able to surpass the BBB and overcome MDR. Thus, our findings suggest further exploration of Ugi-type Michael acceptors-TrxR inhibitors' potential as an adjuvant therapy for GBM treatment.

摘要

目前,现有的胶质母细胞瘤(GBM)治疗方法仍然无效,患者在初始缓解后会复发,且生存率较低。GBM治疗能力有限的原因是肿瘤异质性高、具有侵袭性以及出现耐药性。因此,开发新的治疗策略至关重要。硫氧还蛋白还原酶(TrxR)是一个新的、有前景的靶点,因为它在许多癌症类型中过度表达且在癌症进展中起重要作用。先前关于Ugi型TrxR迈克尔受体抑制剂的研究显示出理想的抗癌特性,对癌细胞具有显著的选择性。在此,对两种TrxR抑制剂在多药耐药(MDR)胶质瘤细胞系上进行了深入研究。除了抗氧化作用外,这两种抑制剂还诱导细胞死亡、降低细胞增殖,并抑制胶质瘤细胞的侵袭和迁移。这两种化合物与替莫唑胺(TMZ,GBM治疗的一线化疗药物)联合使用时均显示出协同作用。此外,这两种抑制剂影响了癌细胞和血脑屏障(BBB)中存在的P-糖蛋白外排泵的活性,从而显示出抑制癌细胞多药耐药表型和突破血脑屏障的潜力。总之,所研究的TrxR抑制剂是有效的抗癌化合物,通过抑制硫氧还蛋白系统和干扰胶质瘤细胞的抗氧化防御系统发挥作用。它们适合与其他化疗药物联合使用,能够突破血脑屏障并克服多药耐药。因此,我们的研究结果表明,进一步探索Ugi型迈克尔受体-TrxR抑制剂作为GBM治疗辅助疗法的潜力。

https://cdn.ncbi.nlm.nih.gov/pmc/blobs/46bc/7573255/e6c5d351ebe2/fmolb-07-586146-g001.jpg

文献AI研究员

20分钟写一篇综述,助力文献阅读效率提升50倍。

立即体验

用中文搜PubMed

大模型驱动的PubMed中文搜索引擎

马上搜索

文档翻译

学术文献翻译模型,支持多种主流文档格式。

立即体验