Suppr超能文献

嗅鞘细胞与施万细胞在坏死细胞吞噬作用方面的关键差异:对移植治疗的启示

Key differences between olfactory ensheathing cells and Schwann cells regarding phagocytosis of necrotic cells: implications for transplantation therapies.

作者信息

Nazareth L, Shelper T B, Chacko A, Basu S, Delbaz A, Lee J Y P, Chen M, St John J A, Ekberg J A K

机构信息

Menzies Health Institute Queensland, Griffith University, Southport, QLD, 4222, Australia.

Clem Jones Centre for Neurobiology and Stem Cell Research, Griffith University, Nathan, QLD, 4111, Australia.

出版信息

Sci Rep. 2020 Nov 3;10(1):18936. doi: 10.1038/s41598-020-75850-8.

Abstract

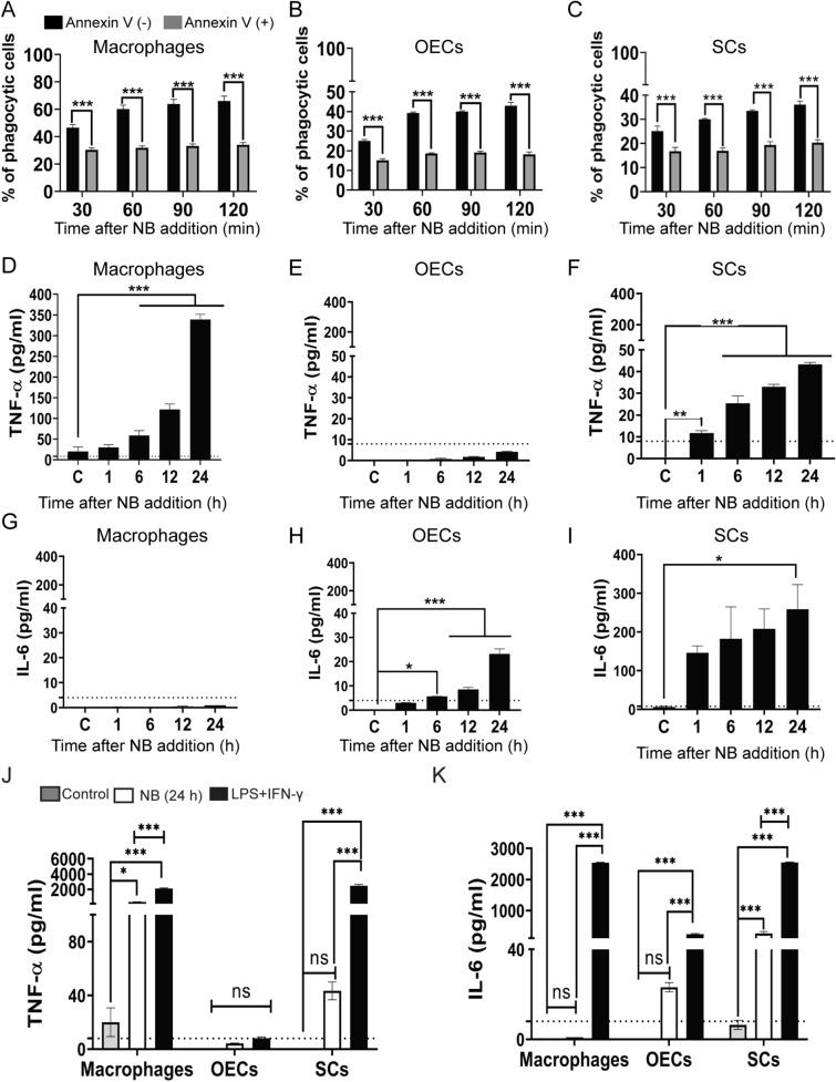
Transplantation of peripheral nervous system glia is being explored for treating neural injuries, in particular central nervous system injuries. These glia, olfactory ensheathing cells (OECs) and Schwann cells (SCs), are thought to aid regeneration by clearing necrotic cells, (necrotic bodies, NBs), as well as myelin debris. The mechanism by which the glia phagocytose and traffic NBs are not understood. Here, we show that OECs and SCs recognize phosphatidylserine on NBs, followed by engulfment and trafficking to endosomes and lysosomes. We also showed that both glia can phagocytose and process myelin debris. We compared the time-course of glial phagocytosis (of both NBs and myelin) to that of macrophages. Internalization and trafficking were considerably slower in glia than in macrophages, and OECs were more efficient phagocytes than SCs. The two glial types also differed regarding their cytokine responses after NB challenge. SCs produced low amounts of the pro-inflammatory cytokine TNF-α while OECs did not produce detectable TNF-α. Thus, OECs have a higher capacity than SCs for phagocytosis and trafficking, whilst producing lower amounts of pro-inflammatory cytokines. These findings suggest that OEC transplantation into the injured nervous system may lead to better outcomes than SC transplantation.

摘要

外周神经系统神经胶质细胞移植正在被探索用于治疗神经损伤,尤其是中枢神经系统损伤。这些神经胶质细胞,即嗅鞘细胞(OECs)和雪旺细胞(SCs),被认为通过清除坏死细胞(坏死小体,NBs)以及髓磷脂碎片来促进再生。神经胶质细胞吞噬和运输NBs的机制尚不清楚。在这里,我们表明OECs和SCs识别NBs上的磷脂酰丝氨酸,随后进行吞噬并运输到内体和溶酶体。我们还表明这两种神经胶质细胞都能吞噬和处理髓磷脂碎片。我们比较了神经胶质细胞(对NBs和髓磷脂两者)与巨噬细胞吞噬作用的时间进程。神经胶质细胞内化和运输的速度比巨噬细胞慢得多,并且OECs比SCs是更有效的吞噬细胞。在受到NB攻击后,这两种神经胶质细胞在细胞因子反应方面也有所不同。SCs产生少量促炎细胞因子肿瘤坏死因子-α(TNF-α),而OECs不产生可检测到的TNF-α。因此,OECs比SCs具有更高的吞噬和运输能力,同时产生更少的促炎细胞因子。这些发现表明,将OECs移植到受损神经系统中可能比SCs移植产生更好的效果。

https://cdn.ncbi.nlm.nih.gov/pmc/blobs/7c50/7642263/825b22faaf4d/41598_2020_75850_Fig1_HTML.jpg

文献AI研究员

20分钟写一篇综述,助力文献阅读效率提升50倍。

立即体验

用中文搜PubMed

大模型驱动的PubMed中文搜索引擎

马上搜索

文档翻译

学术文献翻译模型,支持多种主流文档格式。

立即体验