Suppr超能文献

成年雌性大鼠的嗅鞘细胞是促进神经修复的混合性神经胶质细胞。

Olfactory ensheathing cells from adult female rats are hybrid glia that promote neural repair.

作者信息

Phelps Patricia E, Ha Sung Min, Khankan Rana R, Mekonnen Mahlet A, Juarez Giovanni, Ingraham Dixie Kaitlin L, Chen Yen-Wei, Yang Xia

机构信息

Department of Integrative Biology and Physiology, UCLA, Los Angeles, United States.

出版信息

Elife. 2025 Apr 29;13:RP95629. doi: 10.7554/eLife.95629.

Abstract

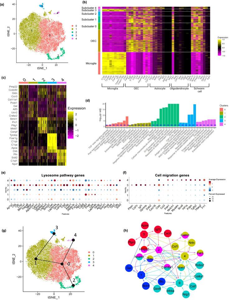
Olfactory ensheathing cells (OECs) are unique glial cells found in both central and peripheral nervous systems where they support continuous axonal outgrowth of olfactory sensory neurons to their targets. Previously, we reported that following severe spinal cord injury, OECs transplanted near the injury site modify the inhibitory glial scar and facilitate axon regeneration past the scar border and into the lesion. To better understand the mechanisms underlying the reparative properties of OECs, we used single-cell RNA-sequencing of OECs from adult rats to study their gene expression programs. Our analyses revealed five diverse OEC subtypes, each expressing novel marker genes and pathways indicative of progenitor, axonal regeneration, secreted molecules, or microglia-like functions. We found substantial overlap of OEC genes with those of Schwann cells, but also with microglia, astrocytes, and oligodendrocytes. We confirmed established markers on cultured OECs, and localized select top genes of OEC subtypes in olfactory bulb tissue. We also show that OECs secrete Reelin and Connective tissue growth factor, extracellular matrix molecules which are important for neural repair and axonal outgrowth. Our results support that OECs are a unique hybrid glia, some with progenitor characteristics, and that their gene expression patterns indicate functions related to wound healing, injury repair, and axonal regeneration.

摘要

嗅鞘细胞(OECs)是在中枢和外周神经系统中均能发现的独特神经胶质细胞,它们支持嗅觉感觉神经元的轴突持续生长至其靶标。此前,我们报道过,在严重脊髓损伤后,移植到损伤部位附近的OECs会改变抑制性神经胶质瘢痕,并促进轴突再生越过瘢痕边界并进入损伤区域。为了更好地理解OECs修复特性的潜在机制,我们对成年大鼠的OECs进行了单细胞RNA测序,以研究它们的基因表达程序。我们的分析揭示了五种不同的OEC亚型,每种亚型都表达了新的标记基因以及指示祖细胞、轴突再生、分泌分子或小胶质细胞样功能的信号通路。我们发现OEC基因与雪旺细胞的基因有大量重叠,但也与小胶质细胞、星形胶质细胞和少突胶质细胞的基因有重叠。我们在培养的OECs上证实了已有的标记,并在嗅球组织中定位了OEC亚型的选定顶级基因。我们还表明,OECs分泌Reelin和结缔组织生长因子,这些细胞外基质分子对神经修复和轴突生长很重要。我们的结果支持OECs是一种独特的混合神经胶质细胞,其中一些具有祖细胞特征,并且它们的基因表达模式表明其功能与伤口愈合、损伤修复和轴突再生有关。

https://cdn.ncbi.nlm.nih.gov/pmc/blobs/d0d0/12040321/3eba5a20b2bb/elife-95629-fig1.jpg

文献AI研究员

20分钟写一篇综述,助力文献阅读效率提升50倍。

立即体验

用中文搜PubMed

大模型驱动的PubMed中文搜索引擎

马上搜索

文档翻译

学术文献翻译模型,支持多种主流文档格式。

立即体验