Suppr超能文献

IFITM3 作为 PIP3 的支架在 B 细胞中放大 PI3K 信号。

IFITM3 functions as a PIP3 scaffold to amplify PI3K signalling in B cells.

机构信息

Center of Molecular and Cellular Oncology, Yale Cancer Center, Yale School of Medicine, New Haven, CT, USA.

Department of Computational and Quantitative Medicine, City of Hope Comprehensive Cancer Center, Duarte, CA, USA.

出版信息

Nature. 2020 Dec;588(7838):491-497. doi: 10.1038/s41586-020-2884-6. Epub 2020 Nov 4.

Abstract

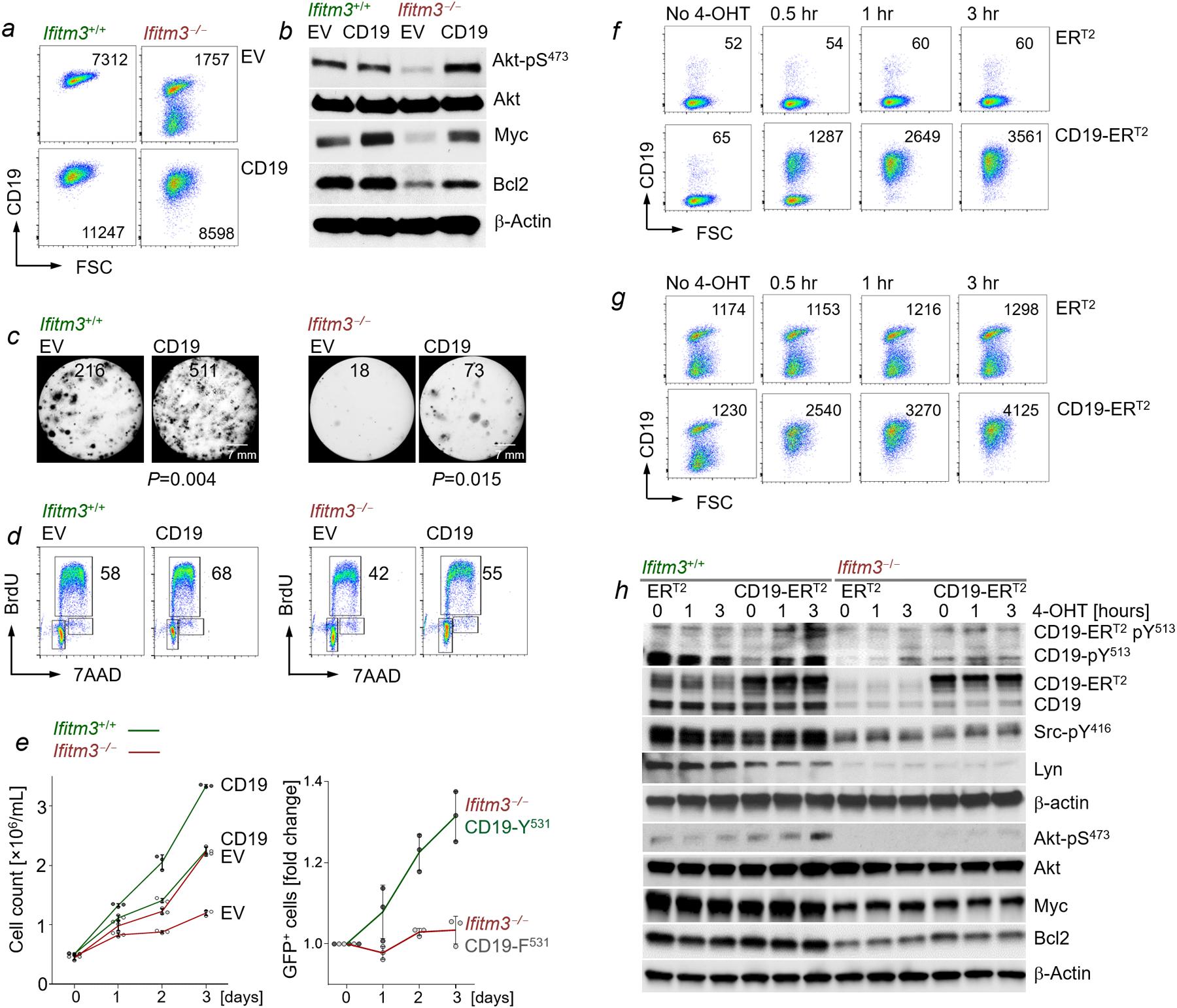
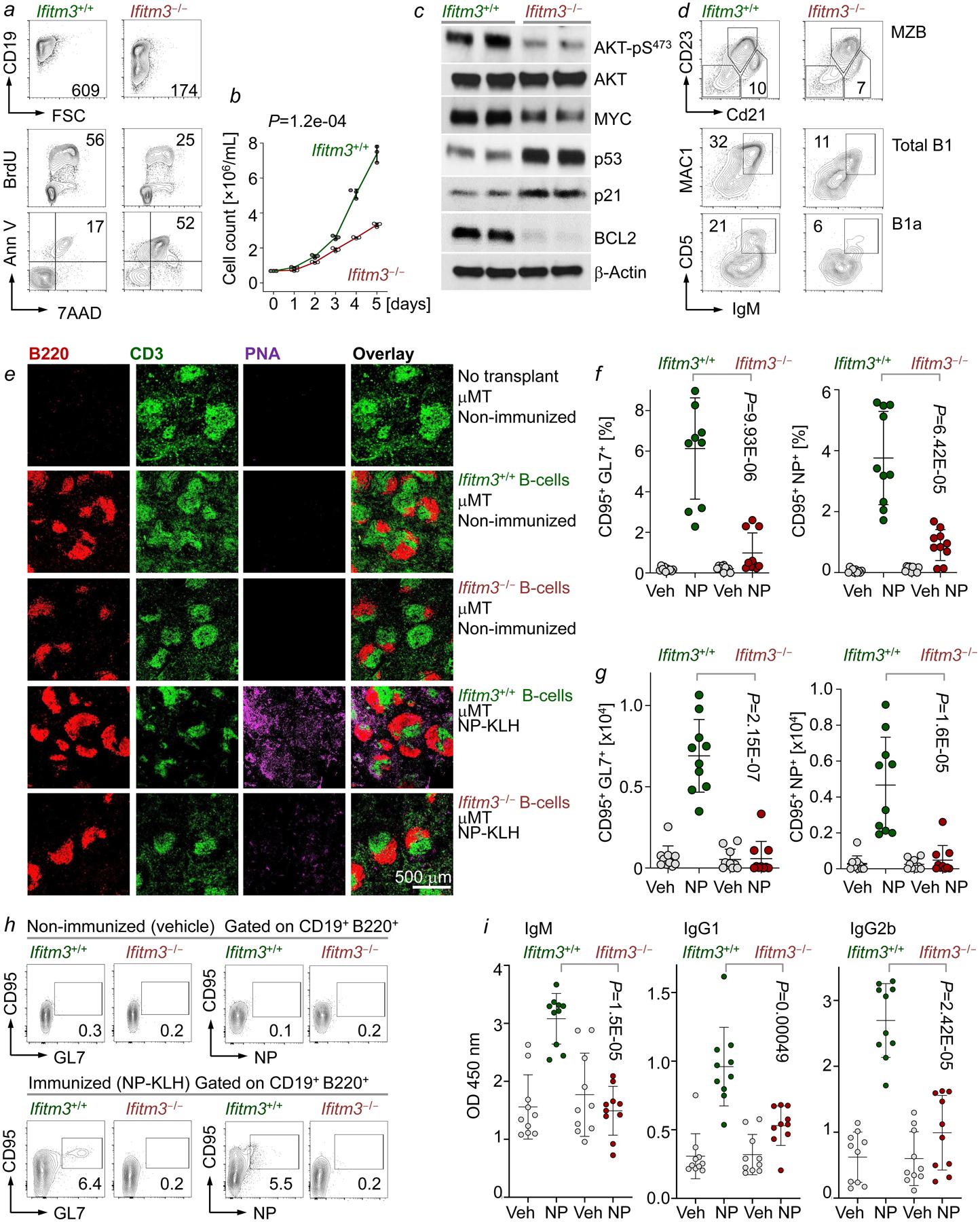
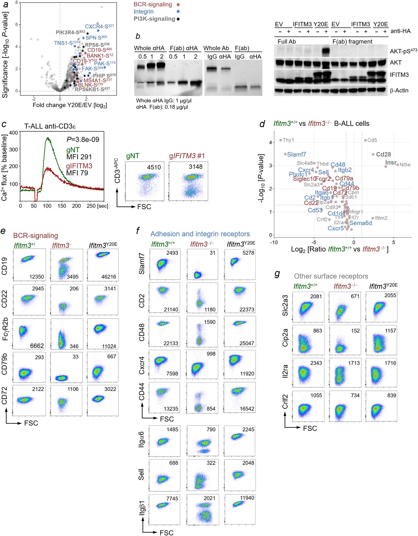
Interferon-induced transmembrane protein 3 (IFITM3) has previously been identified as an endosomal protein that blocks viral infection. Here we studied clinical cohorts of patients with B cell leukaemia and lymphoma, and identified IFITM3 as a strong predictor of poor outcome. In normal resting B cells, IFITM3 was minimally expressed and mainly localized in endosomes. However, engagement of the B cell receptor (BCR) induced both expression of IFITM3 and phosphorylation of this protein at Tyr20, which resulted in the accumulation of IFITM3 at the cell surface. In B cell leukaemia, oncogenic kinases phosphorylate IFITM3 at Tyr20, which causes constitutive localization of this protein at the plasma membrane. In a mouse model, Ifitm3 naive B cells developed in normal numbers; however, the formation of germinal centres and the production of antigen-specific antibodies were compromised. Oncogenes that induce the development of leukaemia and lymphoma did not transform Ifitm3 B cells. Conversely, the phosphomimetic IFITM3(Y20E) mutant induced oncogenic PI3K signalling and initiated the transformation of premalignant B cells. Mechanistic experiments revealed that IFITM3 functions as a PIP3 scaffold and central amplifier of PI3K signalling. The amplification of PI3K signals depends on IFITM3 using two lysine residues (Lys83 and Lys104) in its conserved intracellular loop as a scaffold for the accumulation of PIP3. In Ifitm3 B cells, lipid rafts were depleted of PIP3, which resulted in the defective expression of over 60 lipid-raft-associated surface receptors, and impaired BCR signalling and cellular adhesion. We conclude that the phosphorylation of IFITM3 that occurs after B cells encounter antigen induces a dynamic switch from antiviral effector functions in endosomes to a PI3K amplification loop at the cell surface. IFITM3-dependent amplification of PI3K signalling, which in part acts downstream of the BCR, is critical for the rapid expansion of B cells with high affinity to antigen. In addition, multiple oncogenes depend on IFITM3 to assemble PIP3-dependent signalling complexes and amplify PI3K signalling for malignant transformation.

摘要

干扰素诱导跨膜蛋白 3(IFITM3)先前被鉴定为一种阻止病毒感染的内体蛋白。在这里,我们研究了 B 细胞白血病和淋巴瘤患者的临床队列,并鉴定出 IFITM3 是预后不良的强预测因子。在正常静止的 B 细胞中,IFITM3 的表达水平很低,主要定位于内体。然而,B 细胞受体(BCR)的激活既诱导了 IFITM3 的表达,又诱导了该蛋白 Tyr20 位的磷酸化,导致 IFITM3 在细胞表面的积累。在 B 细胞白血病中,致癌激酶在 Tyr20 位磷酸化 IFITM3,导致该蛋白在质膜上的组成性定位。在小鼠模型中,Ifitm3 幼稚 B 细胞以正常数量发育;然而,生发中心的形成和抗原特异性抗体的产生受到了损害。诱导白血病和淋巴瘤发展的癌基因不会转化 Ifitm3 B 细胞。相反,磷酸化模拟 IFITM3(Y20E)突变体诱导致癌性 PI3K 信号,并启动前恶性 B 细胞的转化。机制实验表明,IFITM3 作为 PIP3 支架和 PI3K 信号的中央放大器发挥作用。PI3K 信号的放大依赖于 IFITM3 利用其保守的细胞内环中的两个赖氨酸残基(Lys83 和 Lys104)作为 PIP3 的积累支架。在 Ifitm3 B 细胞中,脂质筏中 PIP3 耗尽,导致超过 60 个脂质筏相关表面受体的表达缺陷,以及 BCR 信号和细胞黏附受损。我们的结论是,B 细胞遇到抗原后 IFITM3 的磷酸化诱导了从内体中的抗病毒效应功能到细胞表面的 PI3K 放大环的动态转换。IFITM3 依赖性 PI3K 信号放大,部分作用于 BCR 的下游,对于具有高抗原亲和力的 B 细胞的快速扩增至关重要。此外,多种癌基因依赖 IFITM3 组装 PIP3 依赖性信号复合物并放大 PI3K 信号以进行恶性转化。

https://cdn.ncbi.nlm.nih.gov/pmc/blobs/1193/8087162/910a9250bcae/nihms-1620516-f0005.jpg

文献AI研究员

20分钟写一篇综述,助力文献阅读效率提升50倍。

立即体验

用中文搜PubMed

大模型驱动的PubMed中文搜索引擎

马上搜索

文档翻译

学术文献翻译模型,支持多种主流文档格式。

立即体验