Suppr超能文献

赖氨酸 164 对 SARS-CoV-2 Nsp1 抑制宿主基因表达至关重要。

Lysine 164 is critical for SARS-CoV-2 Nsp1 inhibition of host gene expression.

机构信息

State Key Laboratory of Agricultural Microbiology, College of Veterinary Medicine, Huazhong Agricultural University, Wuhan, PR China.

Key Laboratory of Preventive Veterinary Medicine in Hubei Province, The Cooperative Innovation Center for Sustainable Pig Production, PR China.

出版信息

J Gen Virol. 2021 Jan;102(1). doi: 10.1099/jgv.0.001513. Epub 2020 Nov 5.

Abstract

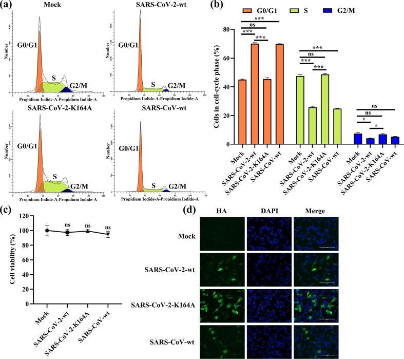
The emerging pathogen severe acute respiratory syndrome coronavirus 2 (SARS-CoV-2) has caused social and economic disruption worldwide, infecting over 9.0 million people and killing over 469 000 by 24 June 2020. Unfortunately, no vaccine or antiviral drug that completely eliminates the transmissible disease coronavirus disease 2019 (COVID-19) has been developed to date. Given that coronavirus nonstructural protein 1 (nsp1) is a good target for attenuated vaccines, it is of great significance to explore the detailed characteristics of SARS-CoV-2 nsp1. Here, we first confirmed that SARS-CoV-2 nsp1 had a conserved function similar to that of SARS-CoV nsp1 in inhibiting host-protein synthesis and showed greater inhibition efficiency, as revealed by ribopuromycylation and Renilla luciferase (Rluc) reporter assays. Specifically, bioinformatics and biochemical experiments showed that by interacting with 40S ribosomal subunit, the lysine located at amino acid 164 (K164) was the key residue that enabled SARS-CoV-2 nsp1 to suppress host gene expression. Furthermore, as an inhibitor of host-protein expression, SARS-CoV-2 nsp1 contributed to cell-cycle arrest in G0/G1 phase, which might provide a favourable environment for virus production. Taken together, this research uncovered the detailed mechanism by which SARS-CoV-2 nsp1 K164 inhibited host gene expression, laying the foundation for the development of attenuated vaccines based on nsp1 modification.

摘要

截至 2020 年 6 月 24 日,新型病原体严重急性呼吸综合征冠状病毒 2(SARS-CoV-2)已在全球范围内造成社会和经济混乱,感染超过 900 万人,导致超过 469000 人死亡。不幸的是,迄今为止,尚未开发出可完全消除传染性疾病 2019 年冠状病毒病(COVID-19)的疫苗或抗病毒药物。鉴于冠状病毒非结构蛋白 1(nsp1)是减毒疫苗的良好靶标,因此探索 SARS-CoV-2 nsp1 的详细特征具有重要意义。在这里,我们首先证实 SARS-CoV-2 nsp1 具有与 SARS-CoV nsp1 相似的抑制宿主蛋白合成的保守功能,通过核糖基化和 Renilla 荧光素(Rluc)报告基因测定显示出更高的抑制效率。具体而言,生物信息学和生化实验表明,通过与 40S 核糖体亚基相互作用,赖氨酸 164(K164)是使 SARS-CoV-2 nsp1 能够抑制宿主基因表达的关键残基。此外,作为宿主蛋白表达的抑制剂,SARS-CoV-2 nsp1 导致细胞周期停滞在 G0/G1 期,这可能为病毒产生提供有利的环境。总之,这项研究揭示了 SARS-CoV-2 nsp1 K164 抑制宿主基因表达的详细机制,为基于 nsp1 修饰的减毒疫苗的开发奠定了基础。

https://cdn.ncbi.nlm.nih.gov/pmc/blobs/0df2/8116783/5c6c1ce57c88/jgv-102-513-g001.jpg

文献AI研究员

20分钟写一篇综述,助力文献阅读效率提升50倍。

立即体验

用中文搜PubMed

大模型驱动的PubMed中文搜索引擎

马上搜索

文档翻译

学术文献翻译模型,支持多种主流文档格式。

立即体验