Suppr超能文献

延伸杏仁核中表达前阿片原肽的神经元对动机相关刺激进行编码并促进快速觉醒反应。

Prepronociceptin-Expressing Neurons in the Extended Amygdala Encode and Promote Rapid Arousal Responses to Motivationally Salient Stimuli.

机构信息

Department of Psychiatry, University of North Carolina, Chapel Hill, NC 72599, USA; Neuroscience Center, University of North Carolina, Chapel Hill, NC 72599, USA.

Neuroscience Center, University of North Carolina, Chapel Hill, NC 72599, USA; Neuroscience Curriculum, University of North Carolina, Chapel Hill, NC 72599, USA.

出版信息

Cell Rep. 2020 Nov 10;33(6):108362. doi: 10.1016/j.celrep.2020.108362.

Abstract

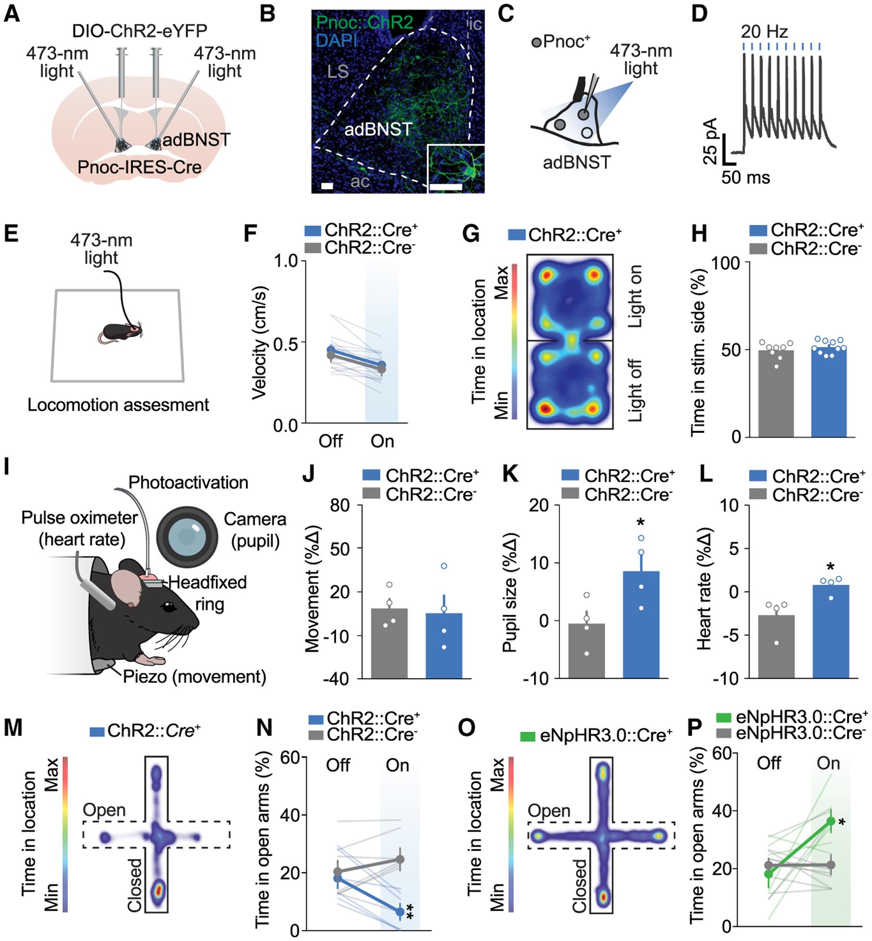
Motivational states consist of cognitive, emotional, and physiological components controlled by multiple brain regions. An integral component of this neural circuitry is the bed nucleus of the stria terminalis (BNST). Here, we identify that neurons within BNST that express the gene prepronociceptin (Pnoc) modulate rapid changes in physiological arousal that occur upon exposure to motivationally salient stimuli. Using in vivo two-photon calcium imaging, we find that Pnoc neuronal responses directly correspond with rapid increases in pupillary size when mice are exposed to aversive and rewarding odors. Furthermore, optogenetic activation of these neurons increases pupillary size and anxiety-like behaviors but does not induce approach, avoidance, or locomotion. These findings suggest that excitatory responses in Pnoc neurons encode rapid arousal responses that modulate anxiety states. Further histological, electrophysiological, and single-cell RNA sequencing data reveal that Pnoc neurons are composed of genetically and anatomically identifiable subpopulations that may differentially tune rapid arousal responses to motivational stimuli.

摘要

动机状态由受多个脑区控制的认知、情感和生理成分组成。该神经回路的一个组成部分是终纹床核(bed nucleus of the stria terminalis,BNST)。在这里,我们发现 BNST 内表达前阿片原基因(prepronociceptin,Pnoc)的神经元可调节暴露于动机相关刺激时发生的生理唤醒的快速变化。通过在体双光子钙成像,我们发现当小鼠暴露于厌恶和奖励气味时,Pnoc 神经元的反应与瞳孔大小的快速增加直接相关。此外,这些神经元的光遗传学激活会增加瞳孔大小和类似焦虑的行为,但不会诱导接近、回避或运动。这些发现表明,Pnoc 神经元的兴奋性反应编码了快速唤醒反应,从而调节焦虑状态。进一步的组织学、电生理学和单细胞 RNA 测序数据表明,Pnoc 神经元由遗传上和解剖上可识别的亚群组成,这些亚群可能对动机刺激的快速唤醒反应进行不同的调节。

https://cdn.ncbi.nlm.nih.gov/pmc/blobs/7388/8136285/127e5bfd359f/nihms-1699968-f0002.jpg

文献AI研究员

20分钟写一篇综述,助力文献阅读效率提升50倍。

立即体验

用中文搜PubMed

大模型驱动的PubMed中文搜索引擎

马上搜索

文档翻译

学术文献翻译模型,支持多种主流文档格式。

立即体验