Suppr超能文献

端粒酶的增加改善了与增强自噬相关的帕金森病转基因小鼠模型的运动功能和α-突触核蛋白病理。

Increased telomerase improves motor function and alpha-synuclein pathology in a transgenic mouse model of Parkinson's disease associated with enhanced autophagy.

机构信息

Biosciences Institute, Newcastle University, Campus for Ageing and Vitality, Newcastle upon Tyne NE4 5PL, UK.

Translational and Clinical Research Institute, Newcastle University, Campus for Ageing and Vitality, Newcastle upon Tyne NE4 5PL, UK.

出版信息

Prog Neurobiol. 2021 Apr;199:101953. doi: 10.1016/j.pneurobio.2020.101953. Epub 2020 Nov 11.

Abstract

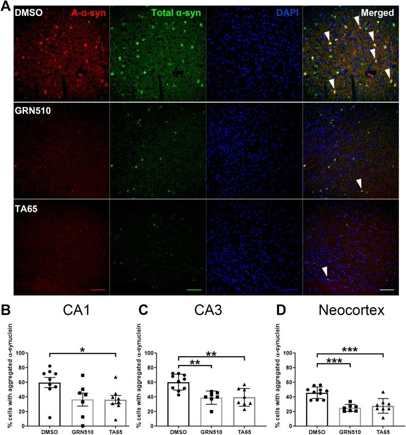
Protective effects of the telomerase protein TERT have been shown in neurons and brain. We previously demonstrated that TERT protein can accumulate in mitochondria of Alzheimer's disease (AD) brains and protect from pathological tau in primary mouse neurons. This prompted us to employ telomerase activators in order to boost telomerase expression in a mouse model of Parkinson's disease (PD) overexpressing human wild type α-synuclein. Our aim was to test whether increased Tert expression levels were able to ameliorate PD symptoms and to activate protein degradation. We found increased Tert expression in brain for both activators which correlated with a substantial improvement of motor functions such as gait and motor coordination while telomere length in the analysed region was not changed. Interestingly, only one activator (TA-65) resulted in a decrease of reactive oxygen species from brain mitochondria. Importantly, we demonstrate that total, phosphorylated and aggregated α-synuclein were significantly decreased in the hippocampus and neocortex of activator-treated mice corresponding to enhanced markers of autophagy suggesting an improved degradation of toxic alpha-synuclein. We conclude that increased Tert expression caused by telomerase activators is associated with decreased α-synuclein protein levels either by activating autophagy or by preventing or delaying impairment of degradation mechanisms during disease progression. This encouraging preclinical data could be translated into novel therapeutic options for neurodegenerative disorders such as PD.

摘要

端粒酶蛋白 TERT 在神经元和大脑中具有保护作用。我们之前的研究表明,TERT 蛋白可以在阿尔茨海默病(AD)大脑的线粒体中积累,并保护原代小鼠神经元免受病理性 tau 的影响。这促使我们在帕金森病(PD)过度表达人野生型α-突触核蛋白的小鼠模型中使用端粒酶激活剂来提高端粒酶的表达。我们的目的是测试增加 Tert 表达水平是否能够改善 PD 症状并激活蛋白降解。我们发现两种激活剂都能使大脑中的 Tert 表达增加,这与运动功能的显著改善(如步态和运动协调)相关,而分析区域中的端粒长度没有改变。有趣的是,只有一种激活剂(TA-65)导致脑线粒体中活性氧的减少。重要的是,我们证明了在激活剂治疗的小鼠的海马体和新皮层中,总、磷酸化和聚集的α-突触核蛋白显著减少,相应的自噬标志物增强,表明有毒的α-突触核蛋白降解得到改善。我们得出结论,端粒酶激活剂引起的 Tert 表达增加与α-突触核蛋白蛋白水平的降低有关,这可能是通过激活自噬,或者通过防止或延迟疾病进展过程中降解机制的损伤。这些令人鼓舞的临床前数据可以转化为神经退行性疾病(如 PD)的新治疗选择。

https://cdn.ncbi.nlm.nih.gov/pmc/blobs/e464/7938226/fb59064f288b/gr1.jpg

文献AI研究员

20分钟写一篇综述,助力文献阅读效率提升50倍。

立即体验

用中文搜PubMed

大模型驱动的PubMed中文搜索引擎

马上搜索

文档翻译

学术文献翻译模型,支持多种主流文档格式。

立即体验