Suppr超能文献

寨卡病毒通过人浆细胞样树突状细胞抑制 IFN-α 反应,并诱导 NS1 依赖性触发 CD303(BDCA-2)信号传导。

Zika Virus Inhibits IFN-α Response by Human Plasmacytoid Dendritic Cells and Induces NS1-Dependent Triggering of CD303 (BDCA-2) Signaling.

机构信息

Institut Pasteur, Innate Immunity and Viruses Unit, Global Health Department, Paris, France.

Université de la Réunion, INSERM U1187, CNRS UMR 9192, IRD UMR 249, Unité Mixte Processus Infectieux en Milieu Insulaire Tropical, Plateforme Technologique CYROI, La Réunion, France.

出版信息

Front Immunol. 2020 Oct 28;11:582061. doi: 10.3389/fimmu.2020.582061. eCollection 2020.

Abstract

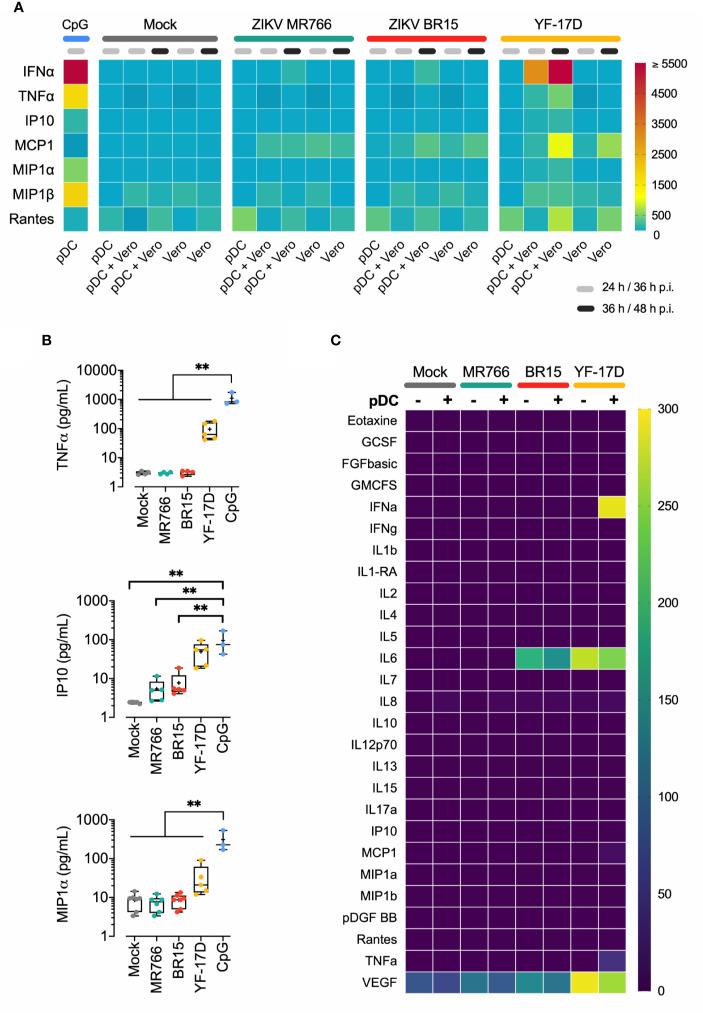
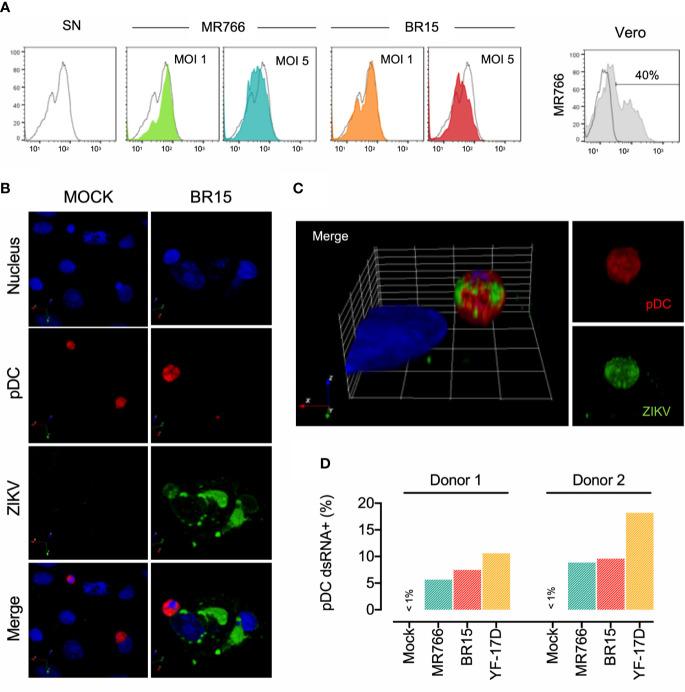
Zika virus (ZIKV) dramatically emerged in French Polynesia and subsequently in the Americas where it has been associated with severe neurological complications in adults and newborns, respectively. Although plasmacytoid dendritic cells (pDCs) are a key sensor of viral infection and are critical for initiating an antiviral response, little is known about the impact of ZIKV infection on pDCs. Here, we investigated the susceptibility of human pDCs to infection with multiple strains of ZIKV and further investigated the impact of infection on pDCs functions. We observed that pDCs were refractory to cell-free ZIKV virions but were effectively infected when co-cultured with ZIKV-infected cells. However, exposure of pDCs to ZIKV-infected cells resulted in limited maturation/activation with significant down regulation of CD303 expression, a severe impairment of inflammatory cytokine production, and an inability to mount an IFN-α response. We show that ZIKV developed a strategy to inhibit the IFN-α response in primary human pDCs likely mediated through NS1-dependent CD303 signaling, thus suggesting a new mechanism of immune evasion.

摘要

寨卡病毒(ZIKV)在法属波利尼西亚突然出现,随后在美洲出现,分别与成年人和新生儿的严重神经并发症有关。尽管浆细胞样树突状细胞(pDCs)是病毒感染的关键传感器,对启动抗病毒反应至关重要,但对于 ZIKV 感染对 pDCs 的影响知之甚少。在这里,我们研究了多种 ZIKV 株感染人 pDCs 的易感性,并进一步研究了感染对 pDCs 功能的影响。我们观察到,pDCs 对无细胞 ZIKV 病毒粒子具有抗性,但在与 ZIKV 感染细胞共培养时被有效感染。然而,pDCs 暴露于 ZIKV 感染细胞会导致成熟/激活受限,CD303 表达严重下调,炎症细胞因子产生严重受损,并且无法产生 IFN-α 反应。我们表明,ZIKV 开发了一种抑制原发性人 pDCs 中 IFN-α 反应的策略,可能通过 NS1 依赖性 CD303 信号传导介导,因此提示了一种新的免疫逃避机制。

https://cdn.ncbi.nlm.nih.gov/pmc/blobs/b6a5/7655658/98926f435e07/fimmu-11-582061-g001.jpg

文献AI研究员

20分钟写一篇综述,助力文献阅读效率提升50倍。

立即体验

用中文搜PubMed

大模型驱动的PubMed中文搜索引擎

马上搜索

文档翻译

学术文献翻译模型,支持多种主流文档格式。

立即体验