Suppr超能文献

TRIM37介导胰腺癌细胞的化疗耐药性和干性维持:PTEN的泛素化及AKT-GSK-3β-β-连环蛋白信号通路的激活

TRIM37 Mediates Chemoresistance and Maintenance of Stemness in Pancreatic Cancer Cells Ubiquitination of PTEN and Activation of the AKT-GSK-3β-β-Catenin Signaling Pathway.

作者信息

Chen Shiyu, He Zhiwei, Zhu Changhao, Liu Yanqing, Li Lin, Deng Lu, Wang Jun, Yu Chao, Sun Chengyi

机构信息

School of Basic Medical Sciences, Guizhou Medical University, Guiyang, China.

Department of Hepatobiliary Surgery, The Affiliated Hospital of Guizhou Medical University, Guiyang, China.

出版信息

Front Oncol. 2020 Oct 16;10:554787. doi: 10.3389/fonc.2020.554787. eCollection 2020.

Abstract

PURPOSE

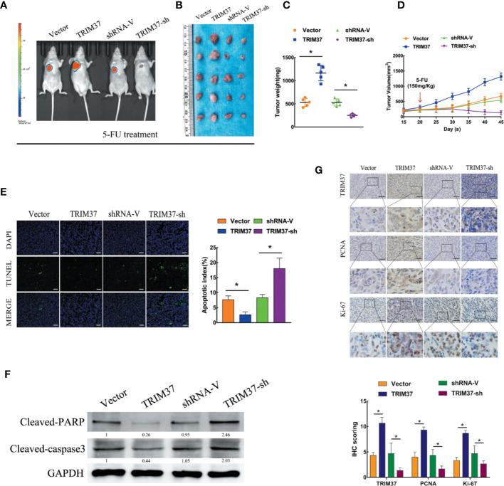
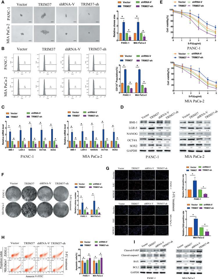
The tripartite motif-containing family member TRIM37 is involved in a number of important biological and pathological processes, and it has recently been shown to be an essential regulator of protein ubiquitination and a contributor to tumorigenesis. We previously showed that TRIM37 is overexpressed in and promotes the proliferation and invasion of pancreatic cancer (PC).

METHODS

Sphere formation, flow cytometric, qRT-PCR, western blot, colony formation, EdU incorporation, mouse xenograft model, TUNEL and IHC assays were performed to detect the role of TRIM37 in stemness and chemoresistance of PC and . Bioinformatics analysis and dual-luciferase reporter assays were used to determine which intracellular pathways might mediate the effects of TRIM37 in PC cells. Immunofluorescent(IF) staining, co-immunoprecipitation(CO-IP), protein stability and ubiquitination assays were performed to investigate the relationship between TRIM37 and PTEN.

RESULTS

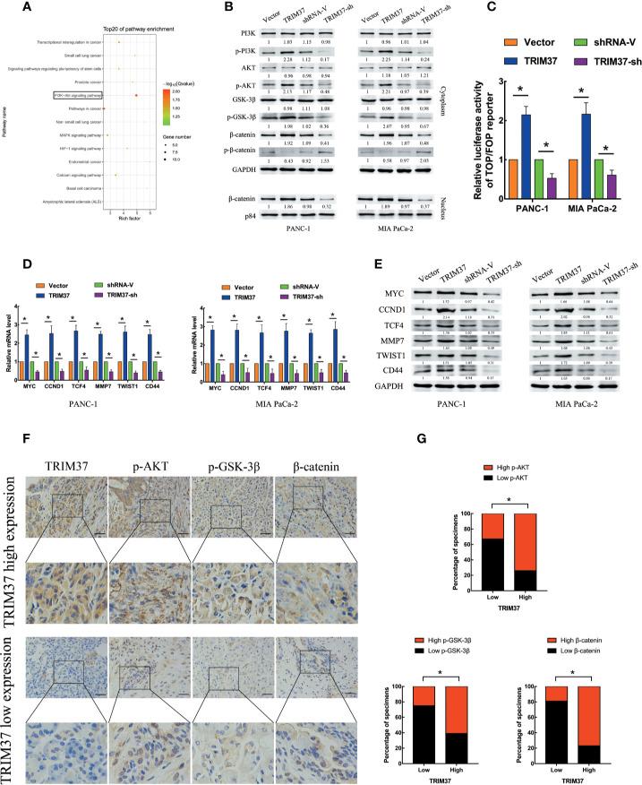
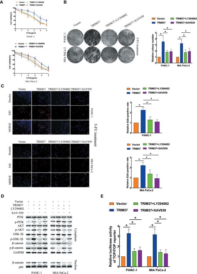
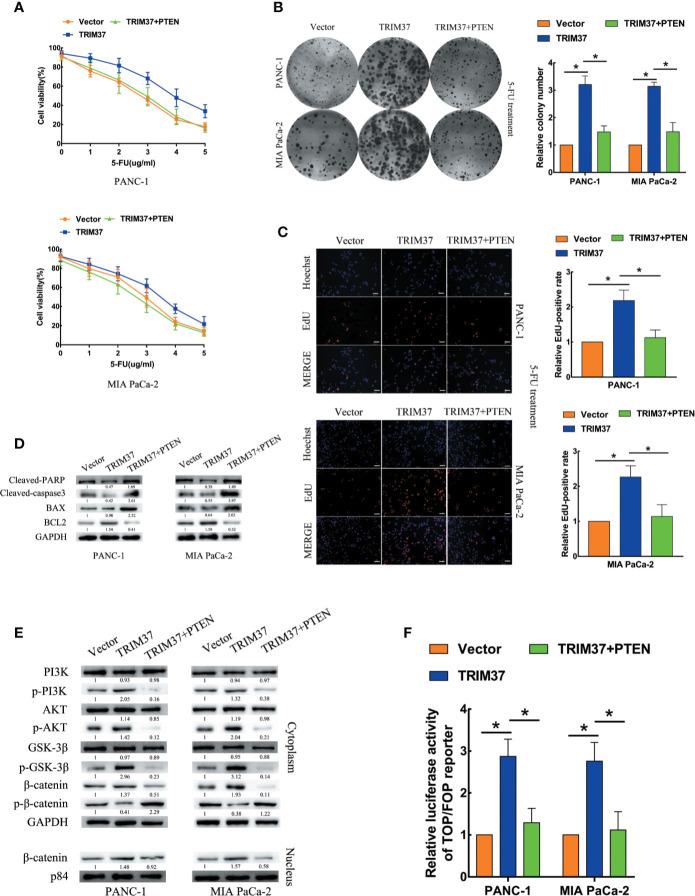
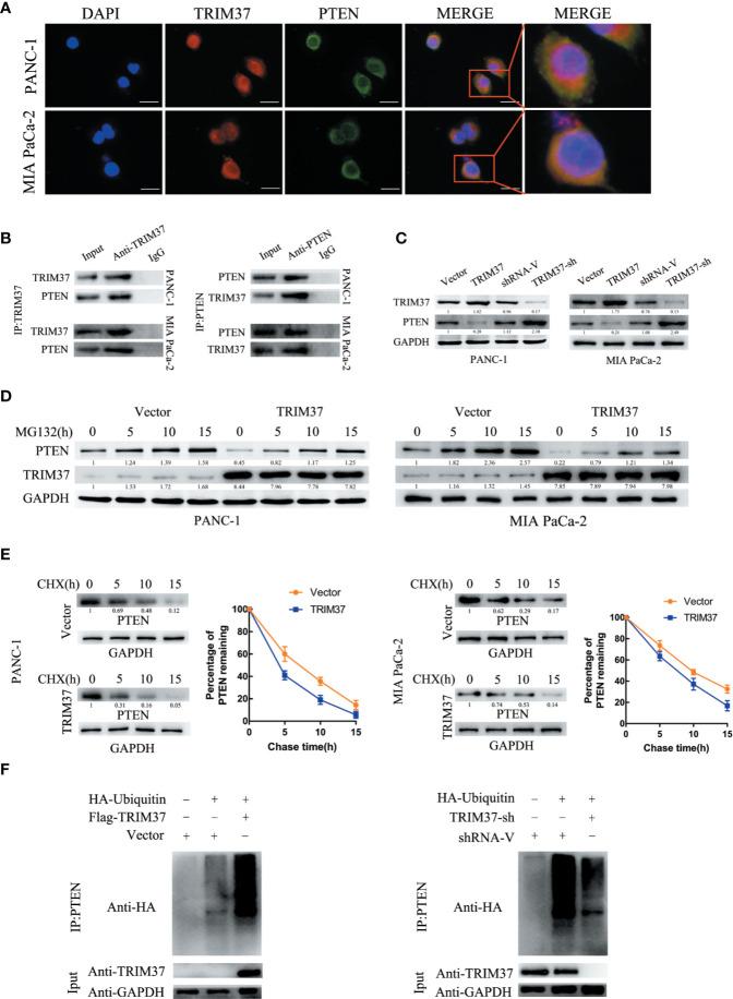
TRIM37 modulates the ubiquitination and degradation of the tumor suppressor phosphatase and tensin homolog (PTEN), which negatively regulates the AKT-GSK-3β-β-catenin signaling pathway, thereby sustaining aberrant activation of PC cells. High expression of TRIM37 combined with low expression of PTEN correlates with poor survival of PC patients.

CONCLUSIONS

Collectively, our results suggest that inhibition of the TRIM37-AKT-GSK-3β-β-catenin axis may be a promising strategy for treatment of PC.

摘要

目的

含三联基序家族成员TRIM37参与许多重要的生物学和病理过程,最近研究表明它是蛋白质泛素化的关键调节因子,也是肿瘤发生的促成因素。我们之前发现TRIM37在胰腺癌(PC)中过表达,并促进其增殖和侵袭。

方法

进行成球实验、流式细胞术、qRT-PCR、蛋白质印迹、集落形成、EdU掺入、小鼠异种移植模型、TUNEL和免疫组化分析,以检测TRIM37在PC干性和化疗耐药中的作用。采用生物信息学分析和双荧光素酶报告基因检测,确定哪些细胞内途径可能介导TRIM37对PC细胞的影响。进行免疫荧光(IF)染色、免疫共沉淀(CO-IP)、蛋白质稳定性和泛素化检测,以研究TRIM37与PTEN之间的关系。

结果

TRIM37调节肿瘤抑制因子磷酸酶和张力蛋白同源物(PTEN)的泛素化和降解,PTEN负向调节AKT-GSK-3β-β-连环蛋白信号通路,从而维持PC细胞的异常激活。TRIM37高表达与PTEN低表达与PC患者的不良生存相关。

结论

总之,我们的结果表明抑制TRIM37-AKT-GSK-3β-β-连环蛋白轴可能是治疗PC的一种有前景的策略。

https://cdn.ncbi.nlm.nih.gov/pmc/blobs/ae99/7651862/c3433e142804/fonc-10-554787-g001.jpg

文献AI研究员

20分钟写一篇综述,助力文献阅读效率提升50倍。

立即体验

用中文搜PubMed

大模型驱动的PubMed中文搜索引擎

马上搜索

文档翻译

学术文献翻译模型,支持多种主流文档格式。

立即体验