Suppr超能文献

淋巴管生成治疗通过改善炎症和高血压来预防心脏功能障碍。

Lymphangiogenic therapy prevents cardiac dysfunction by ameliorating inflammation and hypertension.

机构信息

Internal Medicine Research Unit, Pfizer Inc, Cambridge, United States.

Comparative Medicine, Pfizer Inc, Cambridge, United States.

出版信息

Elife. 2020 Nov 17;9:e58376. doi: 10.7554/eLife.58376.

Abstract

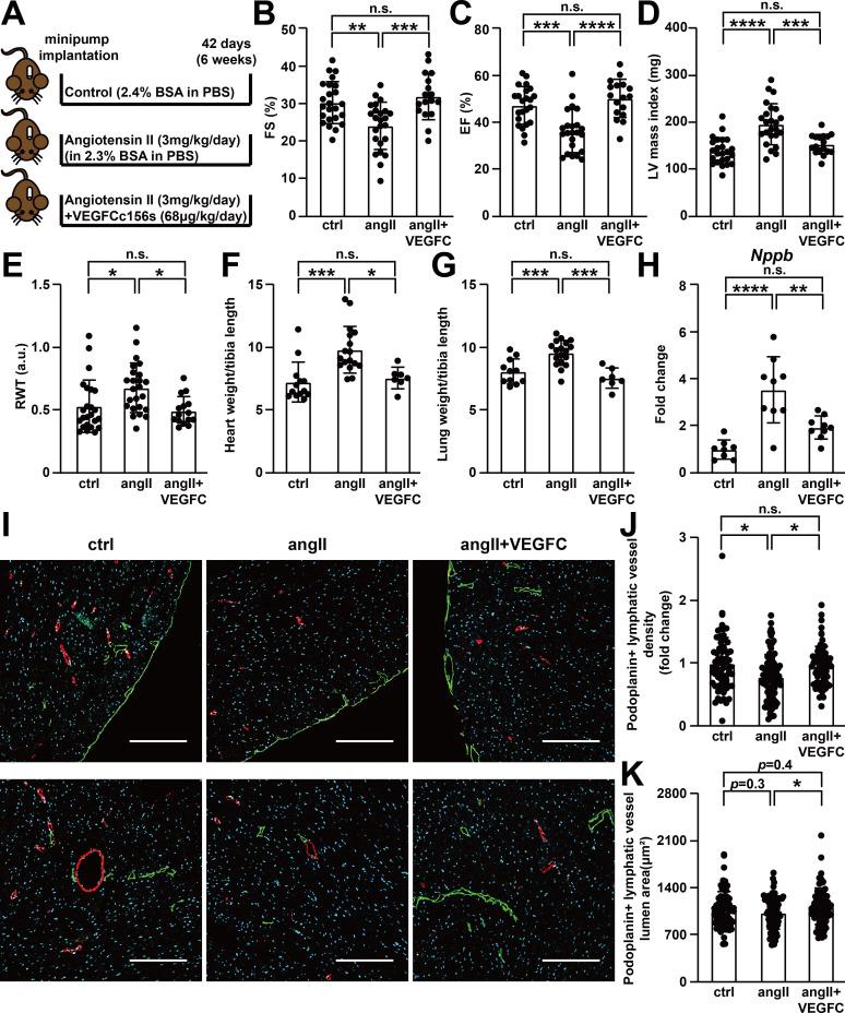
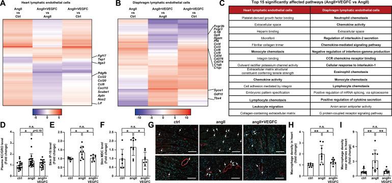
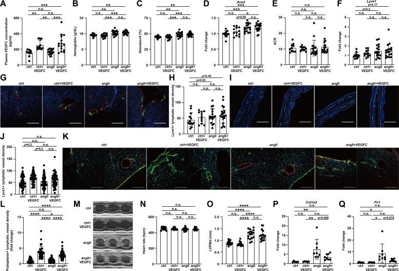
The lymphatic vasculature is involved in the pathogenesis of acute cardiac injuries, but little is known about its role in chronic cardiac dysfunction. Here, we demonstrate that angiotensin II infusion induced cardiac inflammation and fibrosis at 1 week and caused cardiac dysfunction and impaired lymphatic transport at 6 weeks in mice, while co-administration of VEGFCc156s improved these parameters. To identify novel mechanisms underlying this protection, RNA sequencing analysis in distinct cell populations revealed that VEGFCc156s specifically modulated angiotensin II-induced inflammatory responses in cardiac and peripheral lymphatic endothelial cells. Furthermore, telemetry studies showed that while angiotensin II increased blood pressure acutely in all animals, VEGFCc156s-treated animals displayed a delayed systemic reduction in blood pressure independent of alterations in angiotensin II-mediated aortic stiffness. Overall, these results demonstrate that VEGFCc156s had a multifaceted therapeutic effect to prevent angiotensin II-induced cardiac dysfunction by improving cardiac lymphatic function, alleviating fibrosis and inflammation, and ameliorating hypertension.

摘要

淋巴管系统参与急性心脏损伤的发病机制,但对于其在慢性心脏功能障碍中的作用知之甚少。在这里,我们证明血管紧张素 II 输注在 1 周时引起心脏炎症和纤维化,并在 6 周时导致心脏功能障碍和淋巴转运受损,而 VEGFCc156s 的联合给药改善了这些参数。为了确定这种保护的新机制,对不同细胞群的 RNA 测序分析表明,VEGFCc156s 特异性调节心脏和外周淋巴管内皮细胞中血管紧张素 II 诱导的炎症反应。此外,遥测研究表明,虽然血管紧张素 II 会使所有动物的血压在短期内急剧升高,但 VEGFCc156s 处理的动物显示出血压的延迟性全身性降低,而与血管紧张素 II 介导的主动脉僵硬的改变无关。总的来说,这些结果表明,VEGFCc156s 通过改善心脏淋巴管功能、减轻纤维化和炎症以及改善高血压,具有多方面的治疗作用,可预防血管紧张素 II 诱导的心脏功能障碍。

https://cdn.ncbi.nlm.nih.gov/pmc/blobs/7cbc/7695461/67e26097c26a/elife-58376-fig1.jpg

文献AI研究员

20分钟写一篇综述,助力文献阅读效率提升50倍。

立即体验

用中文搜PubMed

大模型驱动的PubMed中文搜索引擎

马上搜索

文档翻译

学术文献翻译模型,支持多种主流文档格式。

立即体验