Suppr超能文献

人神经干细胞衍生的外泌体激活PINK1/帕金通路,以保护免受缺血性中风中氧化应激诱导的神经元损伤。

Human neural stem cell-derived exosomes activate PINK1/Parkin pathway to protect against oxidative stress-induced neuronal injury in ischemic stroke.

作者信息

Zhao Mengke, Wang Jiayi, Zhu Shuaiyu, Zhang Shensen, Han Chao, Tan Chengcheng, Huang Yubing, Sun Zhaokai, Wang Liang, Liu Jing

机构信息

Stem Cell Clinical Research Center, The First Affiliated Hospital of Dalian Medical University, No. 193, Lianhe Road, Shahekou District, Dalian, 116011, People's Republic of China.

National Local Joint Engineering Laboratory, The First Affiliated Hospital of Dalian Medical University, No. 193, Lianhe Road, Shahekou District, Dalian, 116011, People's Republic of China.

出版信息

J Transl Med. 2025 Apr 5;23(1):402. doi: 10.1186/s12967-025-06283-y.

Abstract

BACKGROUND

Mitochondria play a critical role in oxidative stress (OS)-induced neuronal injury during ischemic stroke (IS), making them promising therapeutic targets. Mounting evidence underscores the extraordinary therapeutic promise of exosomes derived from human neural stem cells (hNSCs) in the management of central nervous system (CNS) diseases. Nonetheless, the precise mechanisms by which these exosomes target mitochondria to ameliorate the effects of IS remain only partially elucidated. This study investigates the protective effects of hNSC derived exosomes (hNSC-Exos) on neuronal damage.

METHODS

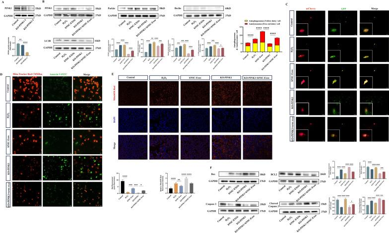
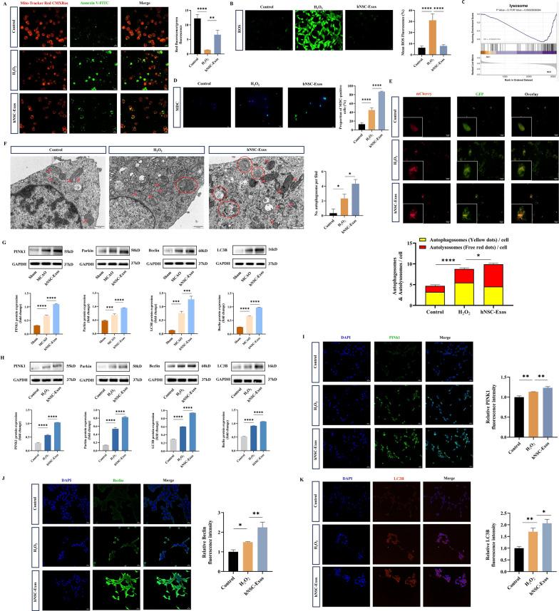
Using a rat model of middle cerebral artery occlusion (MCAO) in vivo and OS-induced HT22 cells in vitro. Firstly, our research group independently isolated human neural stem cells (hNSCs) and subsequently prepared hNSC-Exos. In vivo, MCAO rats were restored to blood flow perfusion to simulate ischemia-reperfusion injury, and hNSC-Exos were injected through stereotaxic injection into the brain. Subsequently, the protective effects of hNSC-Exos on MCAO rats were evaluated, including histological studies, behavioral assessments. In vivo, HO was used in HT22 cells to simulate the OS environment in MCAO, and then its protective effects on HT22 were evaluated by co-culturing with hNSC-Exos, including immunofluorescence staining, western blotting (WB), quantitative real time PCR (qRT-PCR). In the process of exploring specific mechanisms, we utilized RNA sequencing (RNA-seq) to detect the potential induction of mitophagy in OS-induced HT22 cells. Afterwards, we employed a series of mitochondrial function assessments and autophagy related detection techniques, including measuring mitochondrial membrane potential, reactive oxygen species (ROS) levels, transmission electron microscopy (TEM) imaging, monodansylcadaverine (MDC) staining, and mCherry-GFP-LC3B staining. In addition, we further investigated the regulatory pathway of hNSC-Exos by using autophagy inhibitor mdivi-1 and knocking out PTEN induced kinase 1 (PINK1) in HT22 cells.

RESULTS

Administration of hNSC-Exos significantly ameliorated brain tissue damage and enhanced behavioral outcomes in MCAO rats. This treatment led to a reduction in brain tissue apoptosis and facilitated the normalization of impaired neurogenesis and neuroplasticity. Notably, the application of hNSC-Exos in vitro resulted in an upregulation of mitophagy in HT22 cells, thereby remedying mitochondrial dysfunction. We demonstrate that hNSC-Exos activate mitophagy via the PINK1/Parkin pathway, improving mitochondrial function and reducing neuronal apoptosis.

CONCLUSIONS

These findings suggest that hNSC-Exos alleviate OS-induced neuronal damage by regulating the PINK1/Parkin pathway. These reveals a novel role of stem cell-derived mitochondrial therapy in promoting neuroprotection and suggest their potential as a therapeutic approach for OS-associated CNS diseases, including IS.

摘要

背景

线粒体在缺血性中风(IS)期间氧化应激(OS)诱导的神经元损伤中起关键作用,使其成为有前景的治疗靶点。越来越多的证据强调了源自人类神经干细胞(hNSCs)的外泌体在中枢神经系统(CNS)疾病管理中的非凡治疗前景。尽管如此,这些外泌体靶向线粒体以改善IS影响的确切机制仍仅部分得到阐明。本研究调查了hNSC衍生外泌体(hNSC-Exos)对神经元损伤的保护作用。

方法

使用体内大脑中动脉闭塞(MCAO)大鼠模型和体外OS诱导的HT22细胞。首先,我们的研究小组独立分离人类神经干细胞(hNSCs),随后制备hNSC-Exos。在体内,恢复MCAO大鼠的血流灌注以模拟缺血再灌注损伤,并通过立体定向注射将hNSC-Exos注入大脑。随后,评估hNSC-Exos对MCAO大鼠的保护作用,包括组织学研究、行为评估。在体外,使用HO处理HT22细胞以模拟MCAO中的OS环境,然后通过与hNSC-Exos共培养评估其对HT22的保护作用,包括免疫荧光染色、蛋白质免疫印迹(WB)、实时定量聚合酶链反应(qRT-PCR)。在探索具体机制的过程中,我们利用RNA测序(RNA-seq)检测OS诱导的HT22细胞中自噬的潜在诱导。之后,我们采用了一系列线粒体功能评估和自噬相关检测技术,包括测量线粒体膜电位、活性氧(ROS)水平、透射电子显微镜(TEM)成像、单丹磺酰尸胺(MDC)染色和mCherry-GFP-LC3B染色。此外,我们通过使用自噬抑制剂mdivi-1并在HT22细胞中敲除PTEN诱导激酶1(PINK1)进一步研究了hNSC-Exos的调节途径。

结果

给予hNSC-Exos可显著改善MCAO大鼠的脑组织损伤并增强行为结果。这种治疗导致脑组织细胞凋亡减少,并促进受损神经发生和神经可塑性的正常化。值得注意的是,hNSC-Exos在体外的应用导致HT22细胞中自噬上调,从而纠正线粒体功能障碍。我们证明hNSC-Exos通过PINK1/Parkin途径激活自噬,改善线粒体功能并减少神经元凋亡。

结论

这些发现表明,hNSC-Exos通过调节PINK1/Parkin途径减轻OS诱导的神经元损伤。这揭示了干细胞源性线粒体疗法在促进神经保护方面的新作用,并表明它们作为包括IS在内的OS相关CNS疾病治疗方法的潜力。

https://cdn.ncbi.nlm.nih.gov/pmc/blobs/c61e/11971779/2e88a6373c91/12967_2025_6283_Fig1_HTML.jpg

文献AI研究员

20分钟写一篇综述,助力文献阅读效率提升50倍。

立即体验

用中文搜PubMed

大模型驱动的PubMed中文搜索引擎

马上搜索

文档翻译

学术文献翻译模型,支持多种主流文档格式。

立即体验