Suppr超能文献

通过平行单细胞分析揭示衰老小鼠卵母细胞中转录组变异增加和局部 DNA 甲基化变化。

Increased transcriptome variation and localised DNA methylation changes in oocytes from aged mice revealed by parallel single-cell analysis.

机构信息

Epigenetics Programme, Babraham Institute, Cambridge, UK.

Science and Biotechnology Faculty, Biology Program, CES University, Medellin, Colombia.

出版信息

Aging Cell. 2020 Dec;19(12):e13278. doi: 10.1111/acel.13278. Epub 2020 Nov 17.

Abstract

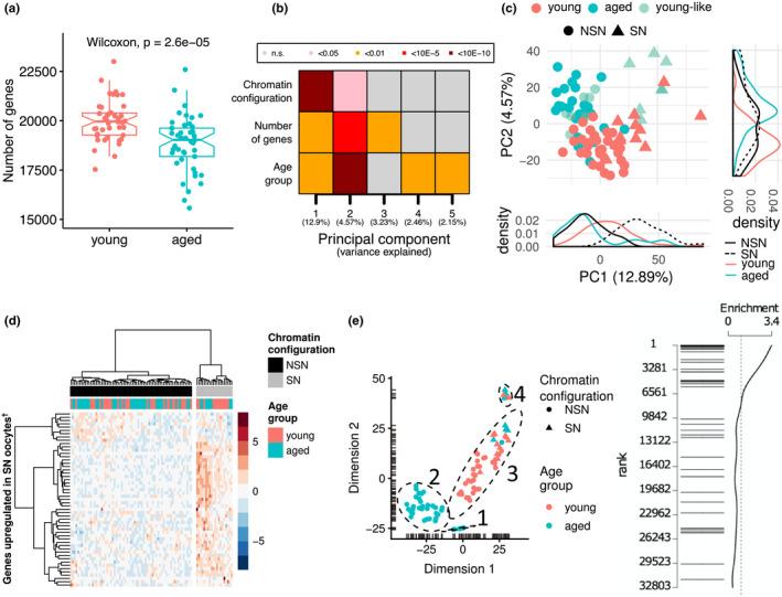
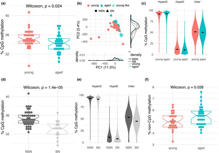
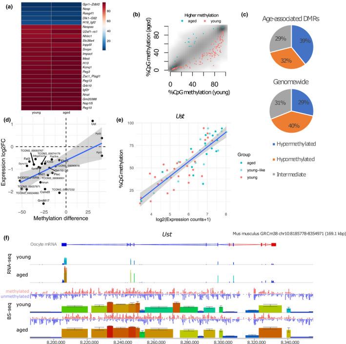
Advancing maternal age causes a progressive reduction in fertility. The decline in developmental competence of the oocyte with age is likely to be a consequence of multiple contributory factors. Loss of epigenetic quality of the oocyte could impair early developmental events or programme adverse outcomes in offspring that manifest only later in life. Here, we undertake joint profiling of the transcriptome and DNA methylome of individual oocytes from reproductively young and old mice undergoing natural ovulation. We find reduced complexity as well as increased variance in the transcriptome of oocytes from aged females. This transcriptome heterogeneity is reflected in the identification of discrete sub-populations. Oocytes with a transcriptome characteristic of immature chromatin configuration (NSN) clustered into two groups: one with reduced developmental competence, as indicated by lower expression of maternal effect genes, and one with a young-like transcriptome. Oocytes from older females had on average reduced CpG methylation, but the characteristic bimodal methylation landscape of the oocyte was preserved. Germline differentially methylated regions of imprinted genes were appropriately methylated irrespective of age. For the majority of differentially expressed transcripts, the absence of correlated methylation changes suggests a post-transcriptional basis for most age-related effects on the transcriptome. However, we did find differences in gene body methylation at which there were corresponding changes in gene expression, indicating age-related effects on transcription that translate into methylation differences. Interestingly, oocytes varied in expression and methylation of these genes, which could contribute to variable competence of oocytes or penetrance of maternal age-related phenotypes in offspring.

摘要

随着年龄的增长,女性生育能力逐渐下降。卵母细胞发育能力的下降可能是多种因素共同作用的结果。卵母细胞表观遗传质量的丧失可能会损害早期发育事件,或导致后代在生命后期出现不良后果。在这里,我们对经历自然排卵的年轻和老年小鼠的单个卵母细胞进行了转录组和 DNA 甲基化组的联合分析。我们发现,来自老年雌性的卵母细胞的转录组复杂性降低,且变异性增加。这种转录组异质性反映在离散亚群的鉴定上。具有不成熟染色质构象特征的转录组的卵母细胞(NSN)聚类为两组:一组卵母细胞的发育能力降低,表现为母体效应基因的表达降低,另一组具有年轻的转录组。老年雌性的卵母细胞的 CpG 甲基化平均减少,但卵母细胞的特征双峰甲基化景观得以保留。印迹基因的种系差异甲基化区域无论年龄如何都得到适当甲基化。对于大多数差异表达的转录本,缺乏相关的甲基化变化表明,大多数与年龄相关的转录组效应具有转录后基础。然而,我们确实发现了基因体甲基化的差异,这些差异与基因表达的变化相对应,表明转录过程中存在与年龄相关的影响,从而导致甲基化差异。有趣的是,卵母细胞在这些基因的表达和甲基化上存在差异,这可能导致卵母细胞的功能差异或母体年龄相关表型在后代中的表现程度不同。

https://cdn.ncbi.nlm.nih.gov/pmc/blobs/92e3/7744954/dc9791a308dc/ACEL-19-e13278-g001.jpg

文献AI研究员

20分钟写一篇综述,助力文献阅读效率提升50倍。

立即体验

用中文搜PubMed

大模型驱动的PubMed中文搜索引擎

马上搜索

文档翻译

学术文献翻译模型,支持多种主流文档格式。

立即体验