Suppr超能文献

单细胞多组学分析揭示了体外卵母细胞成熟后的甲基化组和转录组偏差。

Single-cell multiomic analysis reveals methylome and transcriptome deviations following oocyte maturation in vitro.

作者信息

Benedetti Camilla, Giaccari Carlo, Cecere Francesco, Gansemans Yannick, Kelsey Gavin, Galvão Antonio, Andrews Simon, Azari-Dolatabad Nima, Fernandez-Montoro Andrea, Bogado Pascottini Osvaldo, De Coster Tine, Van Nieuwerburgh Filip, Fair Trudee, Mullaart Erik, Pavani Krishna Chaitanya, Van Soom Ann, Smits Katrien

出版信息

Reproduction. 2025 Jul 10;170(2). doi: 10.1530/REP-25-0011. Print 2025 Aug 1.

Abstract

IN BRIEF

In vitro maturation is an essential tool in reproductive technologies, though its impact on oocyte quality remains a concern. This study shows that in vitro maturation alters gene expression and DNA methylation in bovine oocytes compared to in vivo matured oocytes, potentially compromising oocyte quality and developmental competence.

ABSTRACT

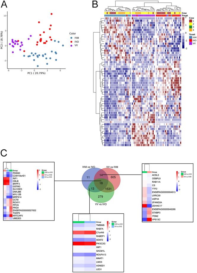
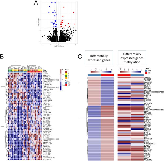
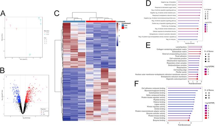
In vitro maturation of oocytes is a routine step in assisted reproduction but is associated with lower embryo development rates compared to oocyte maturation in vivo. We analyzed the genomic profiles of oocytes from the same cow, either matured in vivo or in vitro, using single-cell methylome and transcriptome sequencing, along with transcriptome analysis of corresponding cumulus cells. Both the transcriptome and methylome of the oocytes matured in vitro were altered. Notable changes included alterations in CpG islands associated with imprinted genes, including decreased methylation levels in MEST (PEG1), NNAT (both implicated in large offspring syndrome), and MIMT1. Transcriptomic analysis of their cumulus cells highlighted impaired mitochondrial function, hypoxia responses, and cell adhesion. Our findings highlight the extent to which the maturation environment can influence key epigenetic regulators and mRNA profiles that affect oocyte quality and subsequent developmental outcomes. The data provide a valuable resource for optimizing assisted reproductive technologies.

摘要

简而言之

体外成熟是生殖技术中的一项重要工具,但其对卵母细胞质量的影响仍是一个令人担忧的问题。这项研究表明,与体内成熟的卵母细胞相比,体外成熟会改变牛卵母细胞中的基因表达和DNA甲基化,可能会损害卵母细胞质量和发育能力。

摘要

卵母细胞的体外成熟是辅助生殖中的一个常规步骤,但与体内卵母细胞成熟相比,其胚胎发育率较低。我们使用单细胞甲基化组和转录组测序以及相应卵丘细胞的转录组分析,分析了来自同一头牛的体内或体外成熟的卵母细胞的基因组图谱。体外成熟的卵母细胞的转录组和甲基化组均发生了改变。显著变化包括与印记基因相关的CpG岛的改变,包括MEST(PEG1)、NNAT(均与巨大儿综合征有关)和MIMT1的甲基化水平降低。对其卵丘细胞的转录组分析突出了线粒体功能受损、缺氧反应和细胞粘附。我们的研究结果突出了成熟环境对影响卵母细胞质量和后续发育结果的关键表观遗传调节因子和mRNA谱的影响程度。这些数据为优化辅助生殖技术提供了宝贵的资源。

https://cdn.ncbi.nlm.nih.gov/pmc/blobs/9572/12257493/02cb0c669fa1/REP-25-0011fig1.jpg

文献AI研究员

20分钟写一篇综述,助力文献阅读效率提升50倍。

立即体验

用中文搜PubMed

大模型驱动的PubMed中文搜索引擎

马上搜索

文档翻译

学术文献翻译模型,支持多种主流文档格式。

立即体验