Suppr超能文献

小鼠无颗粒细胞培养卵母细胞的不完全细胞质成熟及发育潜能的转录见解

Transcriptional insights on the incomplete cytoplasmic maturation and developmental potential of oocytes cultured without granulosa cells in mice.

作者信息

Wang Yibo, Zhang Yichuan, Li Tianjie, Ren Yun, Zhou Ping, Fu Lin, Xiao Chenxi, Huang Ziying, Huang Hanji, Xie Wenfeng, Luo Yuxin, Qi Yanan, Zhao Hongcui, Yu Yang, Fan Yong, Pan Heng

机构信息

Key Laboratory for Major Obstetric Diseases of Guangdong Province, The Third Affiliated Hospital of Guangzhou Medical University, Guangzhou, 510150, China.

Center for Reproductive Medicine, Department of Obstetrics and Gynecology, Beijing Key Laboratory of Reproductive Endocrinology and Assisted Reproductive Technology and Key Laboratory of Assisted Reproduction, Ministry of Education, Peking University Third Hospital, Beijing, 100191, China.

出版信息

BMC Genomics. 2025 Mar 18;26(1):270. doi: 10.1186/s12864-025-11455-7.

Abstract

BACKGROUND

Oocyte maturation is crucial for female fertility and embryonic development, encompassing nuclear and cytoplasmic maturation. Supportive cells of follicles, such as granulosa cells, are essential for oocyte growth and maturation. Oocytes can achieve nuclear maturation without granulosa cells during in vitro maturation (IVM). However, there is still a higher chance of incomplete cytoplasmic maturation for these oocytes with mature nuclei compared with oocytes cultured with granulosa cells. Oocytes with incomplete cytoplasmic maturation have lower fertilization rates and developmental potential than mature ones, although underlying mechanisms are poorly understood. Identifying key genes and signaling pathways associated with oocyte cytoplasmic maturation can help further elucidate the maturing process of oocytes and understand the impact of immature oocytes on embryonic development, throwing insights into the strategy to improve the success rate of assisted reproductive technologies.

RESULTS

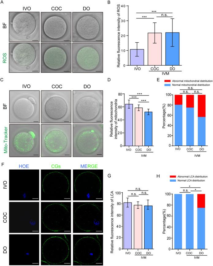
Our study investigated murine oocytes maturing with and without granulosa cells. IVM without granulosa cells yielded oocytes with lower nuclear maturation rates than IVM with granulosa cells and in vivo maturation (IVO). Even though oocytes could achieve nuclear maturation without granulosa cells, they showed incomplete cytoplasmic maturation featuring higher levels of reactive oxygen species, lower mitochondrial density, and higher proportions of cells with abnormal distributions of cortical granules. Of note, oocytes with immature and mature cytoplasm had distinct transcriptional profiles. In the immature oocytes, we observed a deficient mRNA restoration of genes in crucial regulatory pathways of cellular growth and division, potentially affecting embryonic development. Differentially expressed genes (DEGs) between immature and mature oocytes were identified to be highly expressed in different pre-implantation stages, such as the MII oocyte, the 8-cell stage, and the ICM stage. Identified DEGs were enriched in key regulatory pathways of fertilization and embryonic development, such as energy and metabolic pathways. These observations indicated that the impeded development potential of oocytes with immature cytoplasm might be the result of abnormal gene expressions during oocyte maturation.

CONCLUSIONS

We show that granulosa cells are important for both nuclear and cytoplasmic maturation of oocytes. Abnormal gene expression in oocytes with incomplete cytoplasmic maturation may be associated with potential defects in fertilization and embryonic development.

摘要

背景

卵母细胞成熟对于女性生育能力和胚胎发育至关重要,包括核成熟和胞质成熟。卵泡的支持细胞,如颗粒细胞,对于卵母细胞的生长和成熟至关重要。在体外成熟(IVM)过程中,卵母细胞在没有颗粒细胞的情况下也能实现核成熟。然而,与与颗粒细胞共同培养的卵母细胞相比,这些具有成熟细胞核的卵母细胞仍有更高的不完全胞质成熟几率。尽管其潜在机制尚不清楚,但胞质成熟不完全的卵母细胞受精率和发育潜力低于成熟卵母细胞。识别与卵母细胞胞质成熟相关的关键基因和信号通路有助于进一步阐明卵母细胞的成熟过程,并了解未成熟卵母细胞对胚胎发育的影响,从而为提高辅助生殖技术成功率的策略提供见解。

结果

我们的研究调查了有颗粒细胞和无颗粒细胞情况下成熟的小鼠卵母细胞。无颗粒细胞的IVM产生的卵母细胞核成熟率低于有颗粒细胞的IVM和体内成熟(IVO)。尽管卵母细胞在没有颗粒细胞的情况下能够实现核成熟,但它们表现出不完全的胞质成熟,其特征为活性氧水平较高、线粒体密度较低以及皮质颗粒分布异常的细胞比例较高。值得注意的是,具有未成熟和成熟细胞质的卵母细胞具有不同的转录谱。在未成熟卵母细胞中,我们观察到细胞生长和分裂关键调控途径中的基因mRNA恢复不足,这可能会影响胚胎发育。未成熟和成熟卵母细胞之间的差异表达基因(DEGs)在不同的植入前阶段,如MII期卵母细胞、8细胞期和内细胞团期,有高表达。鉴定出的DEGs富集于受精和胚胎发育的关键调控途径,如能量和代谢途径。这些观察结果表明,胞质未成熟的卵母细胞发育潜力受阻可能是卵母细胞成熟过程中基因表达异常的结果。

结论

我们表明颗粒细胞对卵母细胞的核成熟和胞质成熟都很重要。胞质成熟不完全的卵母细胞中的异常基因表达可能与受精和胚胎发育中的潜在缺陷有关。

https://cdn.ncbi.nlm.nih.gov/pmc/blobs/c9a2/11921487/083280eacb02/12864_2025_11455_Fig1_HTML.jpg

文献AI研究员

20分钟写一篇综述,助力文献阅读效率提升50倍。

立即体验

用中文搜PubMed

大模型驱动的PubMed中文搜索引擎

马上搜索

文档翻译

学术文献翻译模型,支持多种主流文档格式。

立即体验