Suppr超能文献

排卵时颗粒细胞的代谢与卵母细胞的能力相关,并且会受到肥胖和衰老的影响而紊乱。

Granulosa cell metabolism at ovulation correlates with oocyte competence and is disrupted by obesity and aging.

机构信息

Robinson Research Institute, School of Biomedicine, University of Adelaide, Adelaide, SA, Australia.

Department of Obstetrics and Gynecology, School of Medicine, Hyogo Medical University, Hyogo, Japan.

出版信息

Hum Reprod. 2024 Sep 1;39(9):2053-2066. doi: 10.1093/humrep/deae154.

Abstract

STUDY QUESTION

Is oocyte developmental competence associated with changes in granulosa cell (GC) metabolism?

SUMMARY ANSWER

GC metabolism is regulated by the LH surge, altered by obesity and reproductive aging, and, in women, specific metabolic profiles are associated with failed fertilization versus increased blastocyst development.

WHAT IS KNOWN ALREADY

The cellular environment in which an oocyte matures is critical to its future developmental competence. Metabolism is emerging as a potentially important factor; however, relative energy production profiles between GCs and cumulus cells and their use of differential substrates under normal in vivo ovulatory conditions are not well understood.

STUDY DESIGN, SIZE, DURATION: This study identified metabolic and substrate utilization profiles within ovarian cells in response to the LH surge, using mouse models and GCs of women undergoing gonadotropin-induced oocyte aspiration followed by IVF/ICSI.

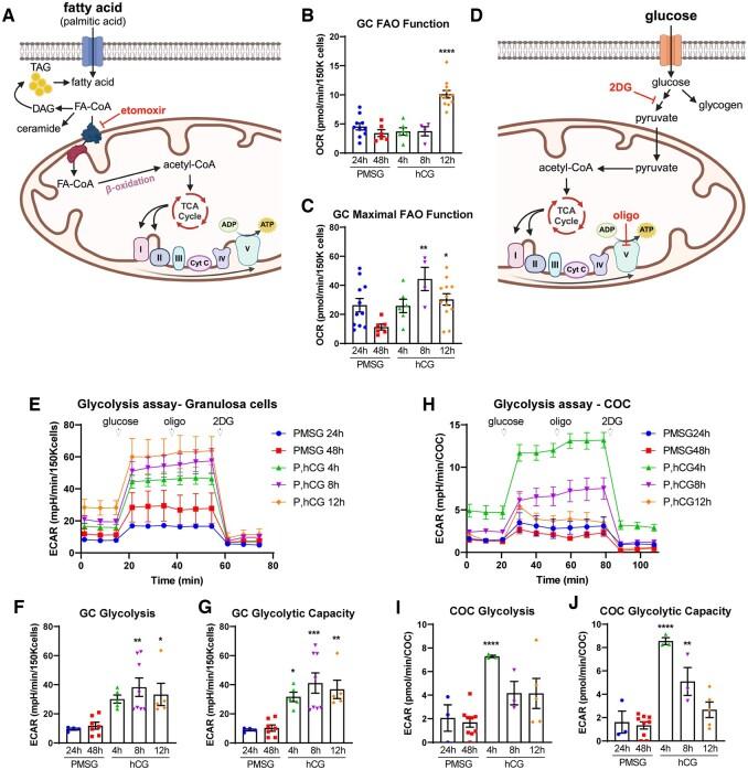
PARTICIPANTS/MATERIALS, SETTING, METHODS: To comprehensively assess follicular energy metabolism, we used real-time metabolic analysis (Seahorse XFe96) to map energy metabolism dynamics (mitochondrial respiration, glycolysis, and fatty acid oxidation) in mouse GCs and cumulus-oocyte complexes (COCs) across a detailed time course in the lead up to ovulation. In parallel, the metabolic profile of GCs was measured in a cohort of 85 women undergoing IVF/ICSI (n = 21 with normal ovarian function; n = 64 with ovarian infertility) and correlated with clinical parameters and cycle outcomes.

MAIN RESULTS AND THE ROLE OF CHANCE

Our study reveals dynamic changes in GC energy metabolism in response to ovulatory LH, with mitochondrial respiration and glycolysis differentially affected by obesity versus aging, in both mice and women. High respiration in GCs is associated with failed fertilization (P < 0.05) in a subset of women, while glycolytic reserve and mitochondrial ATP production are correlated with on-time development at Day 3 (P < 0.05) and blastocyst formation (P < 0.01) respectively. These data provide new insights into the cellular mechanisms of infertility, by uncovering significant associations between metabolism within the ovarian follicle and oocyte developmental competence.

LIMITATIONS, REASONS FOR CAUTION: A larger prospective study is needed before the metabolic markers that were positively and negatively associated with oocyte quality can be used clinically to predict embryo outcomes.

WIDER IMPLICATIONS OF THE FINDINGS

This study offers new insights into the importance of GC metabolism for subsequent embryonic development and highlights the potential for therapeutic strategies focused on optimizing mitochondrial metabolism to support embryonic development.

STUDY FUNDING/COMPETING INTEREST(S): National Health and Medical Research Council (Australia). The authors have no competing interests.

TRIAL REGISTRATION NUMBER

N/A.

摘要

研究问题

卵母细胞的发育能力是否与颗粒细胞(GC)代谢的变化有关?

总结答案

GC 代谢受 LH 激增调节,受肥胖和生殖衰老改变,并且在女性中,特定的代谢特征与受精失败或增加胚胎发育有关。

已知内容

卵母细胞成熟的细胞环境对其未来的发育能力至关重要。代谢正在成为一个潜在的重要因素;然而,在正常的体内排卵条件下,GC 和卵丘细胞之间的相对能量产生谱及其对不同底物的利用尚不清楚。

研究设计、大小、持续时间:本研究使用小鼠模型和接受促性腺激素诱导卵母细胞抽吸后进行 IVF/ICSI 的女性的 GC,确定了 LH 激增时卵巢细胞内的代谢和底物利用谱。

参与者/材料、设置、方法:为了全面评估卵泡能量代谢,我们使用实时代谢分析( Seahorse XFe96)在排卵前的详细时间过程中,绘制了小鼠 GC 和卵丘-卵母细胞复合物(COC)的能量代谢动态(线粒体呼吸、糖酵解和脂肪酸氧化)。同时,在接受 IVF/ICSI 的 85 名女性的队列中测量了 GC 的代谢谱(n=21 名卵巢功能正常;n=64 名卵巢不育),并与临床参数和周期结果相关。

主要结果和机会的作用

我们的研究揭示了 GC 能量代谢对排卵 LH 的动态变化,肥胖和衰老对线粒体呼吸和糖酵解的影响不同,在小鼠和女性中均如此。GC 中的高呼吸与一部分女性的受精失败有关(P<0.05),而糖酵解储备和线粒体 ATP 产生与第 3 天的适时发育(P<0.05)和囊胚形成(P<0.01)分别相关。这些数据通过揭示卵巢卵泡内代谢与卵母细胞发育能力之间的显著关联,为不孕的细胞机制提供了新的见解。

局限性、谨慎的原因:在代谢标志物与卵子质量呈正相关和负相关之前,需要进行更大的前瞻性研究,以便能够用于临床预测胚胎结局。

研究的意义

本研究深入了解 GC 代谢对随后胚胎发育的重要性,并强调了专注于优化线粒体代谢以支持胚胎发育的治疗策略的潜力。

研究资金/利益冲突:澳大利亚国家健康与医学研究委员会。作者没有利益冲突。

试验注册号码

无。

https://cdn.ncbi.nlm.nih.gov/pmc/blobs/b23d/11373349/964dd6a90846/deae154f1.jpg

文献AI研究员

20分钟写一篇综述,助力文献阅读效率提升50倍。

立即体验

用中文搜PubMed

大模型驱动的PubMed中文搜索引擎

马上搜索

文档翻译

学术文献翻译模型,支持多种主流文档格式。

立即体验