Suppr超能文献

不同种属微生物群移植后,肠道不同部位细菌定植的空间异质性。

Spatial heterogeneity of bacterial colonization across different gut segments following inter-species microbiota transplantation.

机构信息

State Key Laboratory of Animal Nutrition, College of Animal Science and Technology, China Agricultural University, Beijing, 100193, China.

Department of Laboratory Animal Science, College of Basic Medical Sciences, Third Military Medical University, Chongqing, 400038, China.

出版信息

Microbiome. 2020 Nov 18;8(1):161. doi: 10.1186/s40168-020-00917-7.

Abstract

BACKGROUND

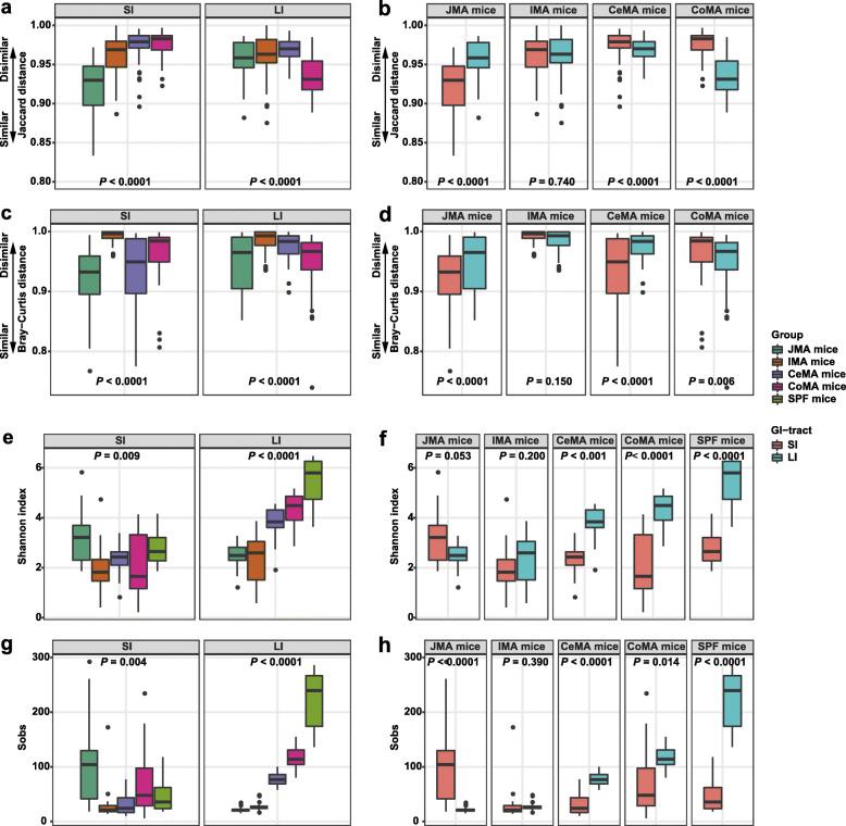
The microbiota presents a compartmentalized distribution across different gut segments. Hence, the exogenous microbiota from a particular gut segment might only invade its homologous gut location during microbiota transplantation. Feces as the excreted residue contain most of the large-intestinal microbes but lack small-intestinal microbes. We speculated that whole-intestinal microbiota transplantation (WIMT), comprising jejunal, ileal, cecal, and colonic microbiota, would be more effective for reshaping the entire intestinal microbiota than conventional fecal microbiota transplantation fecal microbiota transplantation (FMT).

RESULTS

We modeled the compartmentalized colonization of the gut microbiota via transplanting the microbiota from jejunum, ileum, cecum, and colon, respectively, into the germ-free mice. Transplanting jejunal or ileal microbiota induced more exogenous microbes' colonization in the small intestine (SI) of germ-free mice rather than the large intestine (LI), primarily containing Proteobacteria, Lactobacillaceae, and Cyanobacteria. Conversely, more saccharolytic anaerobes from exogenous cecal or colonic microbiota, such as Bacteroidetes, Prevotellaceae, Lachnospiraceae, and Ruminococcaceae, established in the LI of germ-free mice that received corresponding intestinal segmented microbiota transplantation. Consistent compartmentalized colonization patterns of microbial functions in the intestine of germ-free mice were also observed. Genes related to nucleotide metabolism, genetic information processing, and replication and repair were primarily enriched in small-intestinal communities, whereas genes associated with the metabolism of essential nutrients such as carbohydrates, amino acids, cofactors, and vitamins were mainly enriched in large-intestinal communities of germ-free mice. Subsequently, we compared the difference in reshaping the community structure of germ-free mice between FMT and WIMT. FMT mainly transferred LI-derived microorganisms and gene functions into the recipient intestine with sparse SI-derived microbes successfully transplanted. However, WIMT introduced more SI-derived microbes and associated microbial functions to the recipient intestine than FMT. Besides, WIMT also improved intestinal morphological development as well as reduced systematic inflammation responses of recipients compared with FMT.

CONCLUSIONS

Segmented exogenous microbiota transplantation proved the spatial heterogeneity of bacterial colonization along the gastrointestinal tract, i.e., the microbiota from one specific location selectively colonizes its homologous gut region. Given the lack of exogenous small-intestinal microbes during FMT, WIMT may be a promising alternative for conventional FMT to reconstitute the microbiota across the entire intestinal tract. Video Abstract.

摘要

背景

微生物群在不同的肠道段呈现分区分布。因此,来自特定肠道段的外源性微生物群在进行微生物群移植时可能仅侵入其同源肠道位置。粪便作为排泄的残留物含有大部分大肠微生物,但缺乏小肠微生物。我们推测,包括空肠、回肠、盲肠和结肠微生物群的全肠道微生物群移植(WIMT)比常规粪便微生物群移植(FMT)更有效地重塑整个肠道微生物群。

结果

我们通过分别将来自空肠、回肠、盲肠和结肠的微生物群移植到无菌小鼠中,模拟了肠道微生物群的分区定植。移植空肠或回肠微生物群会导致更多的外源性微生物在无菌小鼠的小肠(SI)中定植,而不是在大肠(LI)中定植,主要包含变形菌门、乳杆菌科和蓝藻门。相反,来自外源性盲肠或结肠微生物群的更多糖分解厌氧菌,如拟杆菌门、普雷沃氏菌科、毛螺菌科和瘤胃球菌科,在接受相应肠道分段微生物群移植的无菌小鼠的 LI 中定植。在无菌小鼠的肠道中,微生物功能也观察到了一致的分区定植模式。与核苷酸代谢、遗传信息处理以及复制和修复相关的基因主要在小肠群落中富集,而与碳水化合物、氨基酸、辅因子和维生素等必需营养素代谢相关的基因主要在无菌小鼠的大肠群落中富集。随后,我们比较了 FMT 和 WIMT 重塑无菌小鼠群落结构的差异。FMT 主要将 LI 衍生的微生物和基因功能转移到受体肠道中,而稀疏的 SI 衍生微生物成功移植。然而,与 FMT 相比,WIMT 向受体肠道引入了更多的 SI 衍生微生物和相关的微生物功能。此外,与 FMT 相比,WIMT 还改善了受体的肠道形态发育并降低了系统性炎症反应。

结论

分段外源性微生物群移植证明了细菌定植沿胃肠道的空间异质性,即来自特定位置的微生物群选择性定植其同源肠道区域。鉴于 FMT 过程中外源性小肠微生物的缺乏,WIMT 可能是常规 FMT 的一种有前途的替代方法,可用于重建整个肠道的微生物群。

https://cdn.ncbi.nlm.nih.gov/pmc/blobs/7285/7677849/a350d5419df9/40168_2020_917_Fig1_HTML.jpg

文献AI研究员

20分钟写一篇综述,助力文献阅读效率提升50倍。

立即体验

用中文搜PubMed

大模型驱动的PubMed中文搜索引擎

马上搜索

文档翻译

学术文献翻译模型,支持多种主流文档格式。

立即体验