Suppr超能文献

肠道微生物群失调诱导的维生素B6代谢紊乱以不依赖皮质醇的方式导致慢性应激相关的异常行为。

Gut dysbiosis-induced vitamin B6 metabolic disorder contributes to chronic stress-related abnormal behaviors in a cortisol-independent manner.

作者信息

Qing Wenxiang, Chen Huimin, Ma Xin, Chen Jie, Le Yuan, Chen Hui, Tong Jianhua, Duan Kaiming, Ma Daqing, Ouyang Wen, Tong Jianbin

机构信息

Department of Anesthesiology, Third Xiangya Hospital, Central South University, Changsha, Hunan, China.

Hunan Province Key Laboratory of Brain Homeostasis, Third Xiangya Hospital, Central South University, Changsha, China.

出版信息

Gut Microbes. 2025 Dec;17(1):2447824. doi: 10.1080/19490976.2024.2447824. Epub 2025 Jan 7.

Abstract

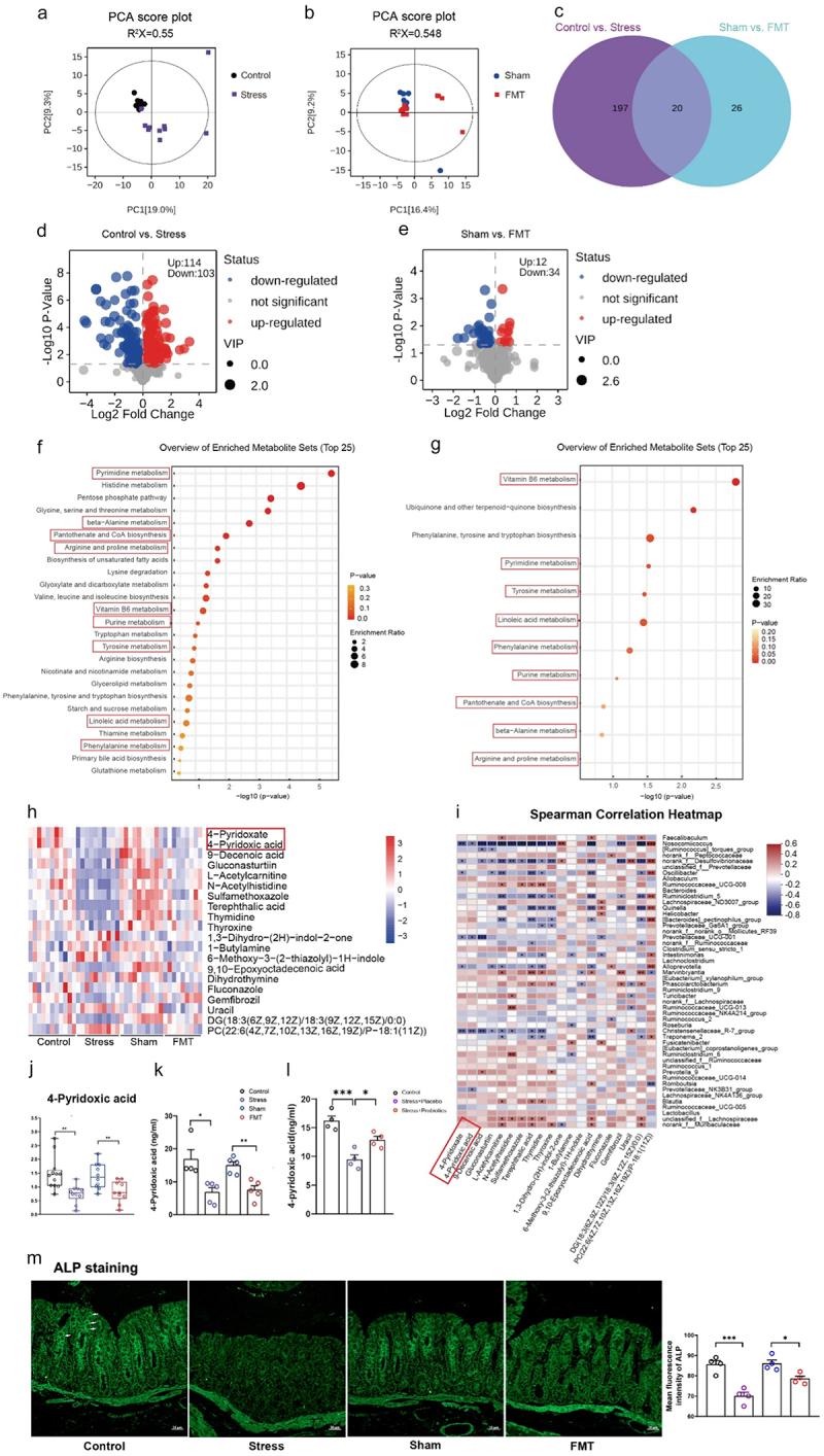
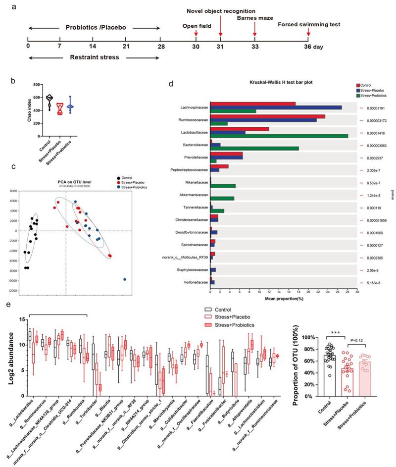
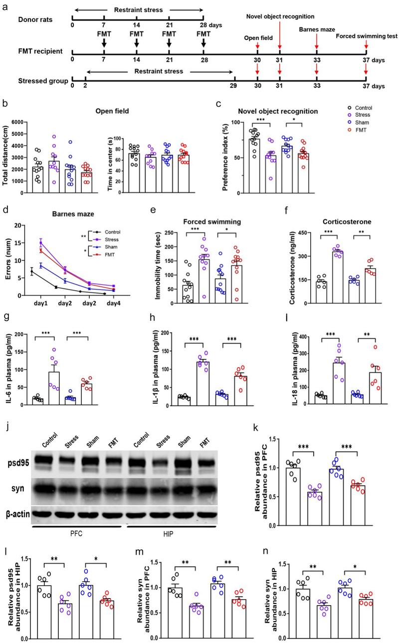
Chronic stress can result in various conditions, including psychological disorders, neurodegenerative diseases, and accelerated brain aging. Gut dysbiosis potentially contributes to stress-related brain disorders in individuals with chronic stress. However, the causal relationship and key factors between gut dysbiosis and brain disorders in chronic stress remain elusive, particularly under non-sterile conditions. Here, using a repeated restraint stress (RRS) rat model, we show that sequential transplantation of the cecal contents of different RRS stages to normal rats reproduced RRS-induced core phenotypes, including abnormal behaviors, increased peripheral blood corticosterone and inflammatory cytokines, and a unique gut microbial phenotype. This core phenotypic development was effectively inhibited with probiotic supplement. The RRS-induced unique gut microbial phenotypes at the genus level were positively or negatively associated with the levels of 20 plasma metabolites, including vitamin B6 metabolites 4-pyridoxic acid and 4-pyridoxate. Vitamin B6 supplement during RRS alleviated weight loss, abnormal behaviors, peripheral inflammation, and neuroinflammation, but did not affect the peripheral corticosterone levels in chronic stressed rats. Dampening inflammatory signaling via knocking out caspase 11 or caspase 1 inhibitor abolished RRS-induced abnormal behaviors and peripheral and neuroinflammation but did not decrease peripheral corticosterone in mice. These findings show that gut dysbiosis-induced vitamin B6 metabolism disorder is a new non-hypothalamic-pituitary-adrenal axis mechanism of chronic stress-related brain disorders. Both probiotics and vitamin B6 supplement have potential to be developed as therapeutic strategies for preventing and/or treating chronic stress-related illness.

摘要

慢性应激可导致多种病症,包括心理障碍、神经退行性疾病和大脑加速衰老。肠道菌群失调可能在患有慢性应激的个体中导致与应激相关的脑部疾病。然而,在慢性应激状态下,肠道菌群失调与脑部疾病之间的因果关系和关键因素仍不清楚,尤其是在非无菌条件下。在此,我们使用重复束缚应激(RRS)大鼠模型表明,将不同RRS阶段的盲肠内容物顺序移植到正常大鼠体内可重现RRS诱导的核心表型,包括异常行为、外周血皮质酮和炎性细胞因子增加,以及独特的肠道微生物表型。补充益生菌可有效抑制这种核心表型的发展。RRS诱导的属水平独特肠道微生物表型与20种血浆代谢物的水平呈正相关或负相关,包括维生素B6代谢物4-吡哆酸和4-吡哆酸盐。在RRS期间补充维生素B6可减轻体重减轻、异常行为、外周炎症和神经炎症,但不影响慢性应激大鼠的外周皮质酮水平。通过敲除半胱天冬酶11或使用半胱天冬酶1抑制剂抑制炎症信号可消除RRS诱导的异常行为以及外周和神经炎症,但不会降低小鼠的外周皮质酮水平。这些发现表明,肠道菌群失调诱导的维生素B6代谢紊乱是慢性应激相关脑部疾病的一种新的非下丘脑-垂体-肾上腺轴机制。益生菌和维生素B6补充剂都有潜力被开发为预防和/或治疗慢性应激相关疾病的治疗策略。

https://cdn.ncbi.nlm.nih.gov/pmc/blobs/7e32/11730634/76d037f0dfef/KGMI_A_2447824_F0001_OC.jpg

文献AI研究员

20分钟写一篇综述,助力文献阅读效率提升50倍。

立即体验

用中文搜PubMed

大模型驱动的PubMed中文搜索引擎

马上搜索

文档翻译

学术文献翻译模型,支持多种主流文档格式。

立即体验