Suppr超能文献

口腔微生物群、宿主基因甲基化与头颈部鳞状细胞癌患者预后的交集

The Intersection between Oral Microbiota, Host Gene Methylation and Patient Outcomes in Head and Neck Squamous Cell Carcinoma.

作者信息

Chen Zigui, Wong Po Yee, Ng Cherrie W K, Lan Linlin, Fung Sherwood, Li Jing W, Cai Liuyang, Lei Pu, Mou Qianqian, Wong Sunny H, Wu William K K, Li Ryan J, Meehan Katie, Lui Vivian W Y, Chow Chit, Lo Kwok W, Chan Amy B W, Boon Siaw Shi, Lau Eric H L, Yeung Zenon, Chan Kwan C Allen, Wong Eddy W Y, Cheng Alfred S L, Yu Jun, Chan Paul K S, Chan Jason Y K

机构信息

Centre for Gut Microbiota Research, Faculty of Medicine, The Chinese University of Hong Kong, Hong Kong SAR, China.

Department of Microbiology, The Chinese University of Hong Kong, Hong Kong SAR, China.

出版信息

Cancers (Basel). 2020 Nov 18;12(11):3425. doi: 10.3390/cancers12113425.

Abstract

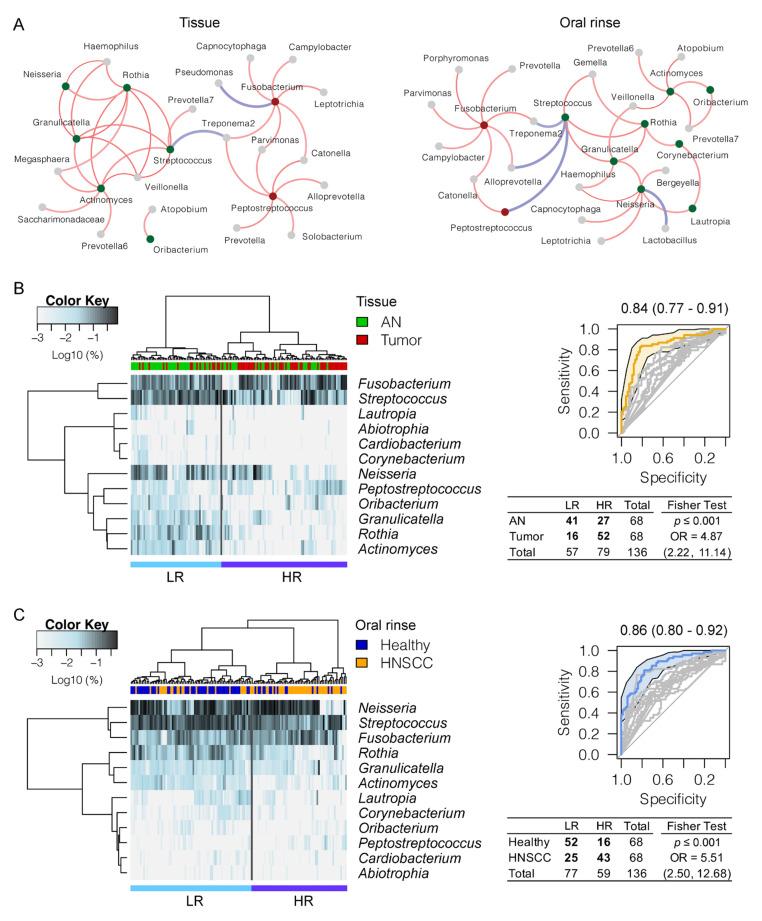
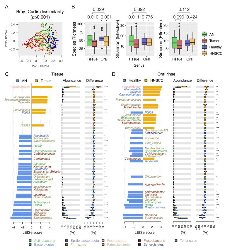
The role of oral microbiota in head and neck squamous cell carcinoma (HNSCC) is poorly understood. Here we sought to evaluate the association of the bacterial microbiome with host gene methylation and patient outcomes, and to explore its potential as a biomarker for early detection or intervention. Here we performed 16S rRNA gene amplicon sequencing in sixty-eight HNSCC patients across both tissue and oral rinse samples to identify oral bacteria with differential abundance between HNSCC and controls. A subset of thirty-one pairs of HNSCC tumor tissues and the adjacent normal tissues were characterized for host gene methylation profile using bisulfite capture sequencing. We observed significant enrichments of and in HNSCC tumor tissues when compared to the adjacent normal tissues, and in HNSCC oral rinses when compared to healthy subjects, while ten other bacterial genera were largely depleted. These HNSCC-related bacteria were discriminative for HNSCC and controls with area under the receiver operating curves (AUCs) of 0.84 and 0.86 in tissue and oral rinse samples, respectively. Moreover, abundance in HNSCC cases was strongly associated with non-smokers, lower tumor stage, lower rate of recurrence, and improved disease-specific survival. An integrative analysis identified that enrichment of was associated with host gene promoter methylation, including hypermethylation of tumor suppressor genes and , for which gene expressions were downregulated in the HNSCC cohort from The Cancer Genome Atlas. In conclusion, we identified a taxonomically defined microbial consortium associated with HNSCC that may have clinical potential regarding biomarkers for early detection or intervention. Host-microbe interactions between enrichment and clinical outcomes or host gene methylation imply a potential role of as a pro-inflammatory driver in initiating HNSCC without traditional risk factors, which warrants further investigation for the underlying mechanisms.

摘要

口腔微生物群在头颈部鳞状细胞癌(HNSCC)中的作用尚不清楚。在此,我们试图评估细菌微生物组与宿主基因甲基化及患者预后的关联,并探索其作为早期检测或干预生物标志物的潜力。我们对68例HNSCC患者的组织和口腔冲洗样本进行了16S rRNA基因扩增子测序,以鉴定HNSCC患者与对照组之间丰度有差异的口腔细菌。使用亚硫酸氢盐捕获测序对31对HNSCC肿瘤组织及其相邻正常组织的宿主基因甲基化谱进行了表征。与相邻正常组织相比,我们观察到HNSCC肿瘤组织中以及与健康受试者相比HNSCC口腔冲洗液中 和 显著富集,而其他10个细菌属则大量减少。这些与HNSCC相关的细菌在区分HNSCC和对照组方面具有鉴别性,在组织和口腔冲洗样本中的受试者工作特征曲线下面积(AUC)分别为0.84和0.86。此外,HNSCC病例中的 丰度与非吸烟者、较低的肿瘤分期、较低的复发率以及改善的疾病特异性生存率密切相关。综合分析确定, 的富集与宿主基因启动子甲基化有关,包括肿瘤抑制基因 和 的高甲基化,在癌症基因组图谱的HNSCC队列中,这些基因的表达下调。总之,我们鉴定出了一个与HNSCC相关的分类学定义的微生物群落,其在早期检测或干预生物标志物方面可能具有临床潜力。 富集与临床结果或宿主基因甲基化之间的宿主-微生物相互作用意味着 在启动无传统风险因素的HNSCC中作为促炎驱动因素的潜在作用,这值得对其潜在机制进行进一步研究。

https://cdn.ncbi.nlm.nih.gov/pmc/blobs/8c87/7698865/ae7a0bb11295/cancers-12-03425-g001.jpg

文献AI研究员

20分钟写一篇综述,助力文献阅读效率提升50倍。

立即体验

用中文搜PubMed

大模型驱动的PubMed中文搜索引擎

马上搜索

文档翻译

学术文献翻译模型,支持多种主流文档格式。

立即体验