Suppr超能文献

星形胶质细胞丙酮酸脱氢酶激酶-2 参与糖尿病小鼠模型的下丘脑炎症。

Astrocytic pyruvate dehydrogenase kinase-2 is involved in hypothalamic inflammation in mouse models of diabetes.

机构信息

BK21 Plus KNU Biomedical Convergence Program, Department of Biomedical Science and Department of Pharmacology, School of Medicine, Kyungpook National University, Daegu, Republic of Korea.

Department of Neurology, Johns Hopkins University, Baltimore, MD, 21205, USA.

出版信息

Nat Commun. 2020 Nov 20;11(1):5906. doi: 10.1038/s41467-020-19576-1.

Abstract

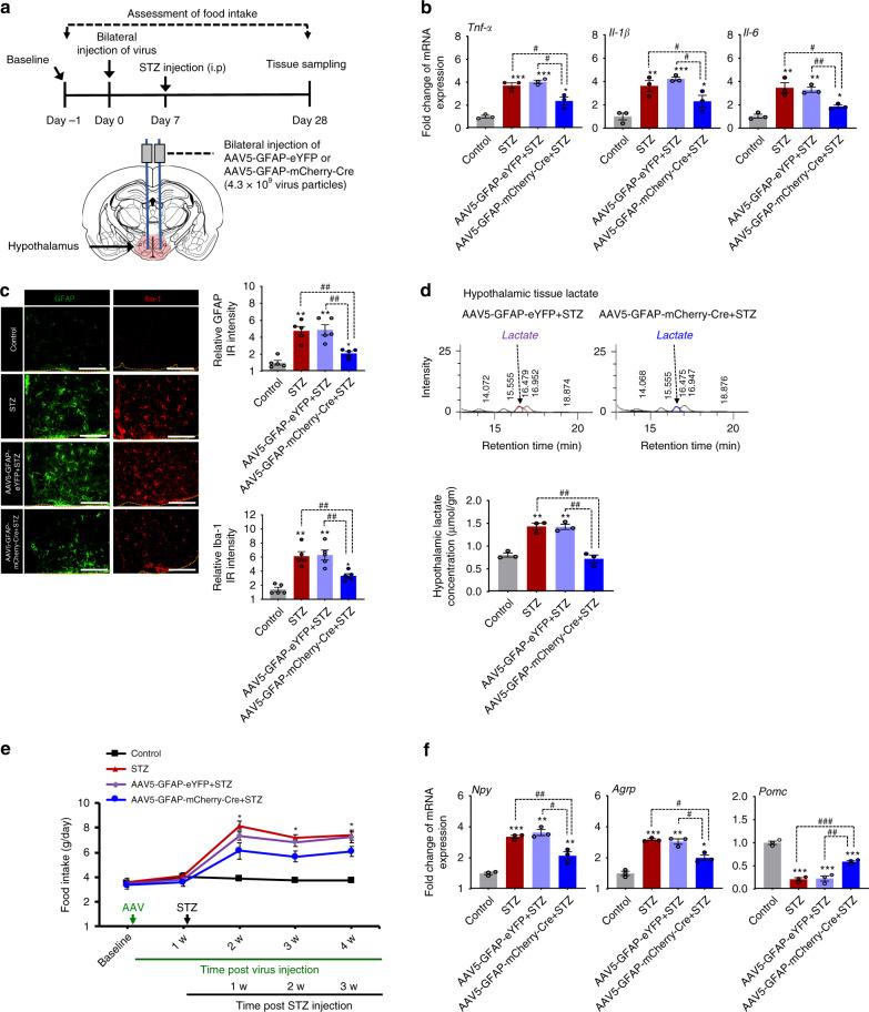
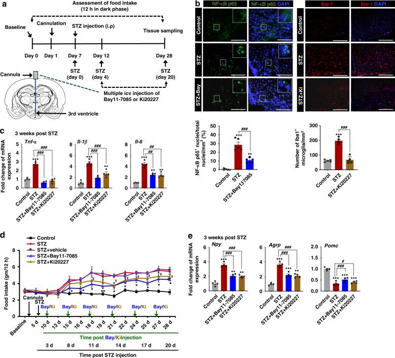
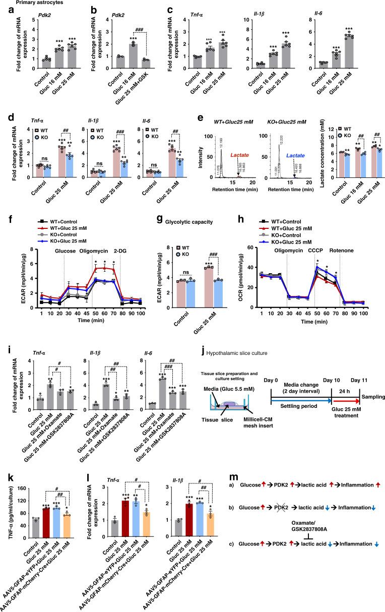
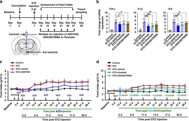
Hypothalamic inflammation plays an important role in disrupting feeding behavior and energy homeostasis as well as in the pathogenesis of obesity and diabetes. Here, we show that pyruvate dehydrogenase kinase (PDK)-2 plays a role in hypothalamic inflammation and its sequelae in mouse models of diabetes. Cell type-specific genetic ablation and pharmacological inhibition of PDK2 in hypothalamic astrocytes suggest that hypothalamic astrocytes are involved in the diabetic phenotype. We also show that the PDK2-lactic acid axis plays a regulatory role in the observed metabolic imbalance and hypothalamic inflammation in mouse primary astrocyte and organotypic cultures, through the AMPK signaling pathway and neuropeptidergic circuitry governing feeding behavior. Our findings reveal that PDK2 ablation or inhibition in mouse astrocytes attenuates diabetes-induced hypothalamic inflammation and subsequent alterations in feeding behavior.

摘要

下丘脑炎症在破坏摄食行为和能量平衡以及肥胖和糖尿病的发病机制中起着重要作用。在这里,我们表明,丙酮酸脱氢酶激酶(PDK)-2 在糖尿病小鼠模型的下丘脑炎症及其后果中发挥作用。下丘脑星形胶质细胞中 PDK2 的细胞类型特异性基因缺失和药理学抑制表明,下丘脑星形胶质细胞参与了糖尿病表型。我们还表明,PDK2-乳酸轴通过调节 AMPK 信号通路和控制摄食行为的神经肽电路,在观察到的代谢失衡和小鼠原代星形胶质细胞和器官型培养物中的下丘脑炎症中发挥调节作用。我们的研究结果表明,在小鼠星形胶质细胞中缺失或抑制 PDK2 可减轻糖尿病引起的下丘脑炎症和随后的摄食行为改变。

https://cdn.ncbi.nlm.nih.gov/pmc/blobs/7b37/7680139/2b457f3f445d/41467_2020_19576_Fig1_HTML.jpg

文献AI研究员

20分钟写一篇综述,助力文献阅读效率提升50倍。

立即体验

用中文搜PubMed

大模型驱动的PubMed中文搜索引擎

马上搜索

文档翻译

学术文献翻译模型,支持多种主流文档格式。

立即体验