Suppr超能文献

下丘脑巨噬细胞诱导型一氧化氮合酶介导肥胖相关的下丘脑炎症。

Hypothalamic Macrophage Inducible Nitric Oxide Synthase Mediates Obesity-Associated Hypothalamic Inflammation.

机构信息

Biomedical Science and Engineering Interdisciplinary Program, Korea Advanced Institute of Science and Technology, Daejeon 34141, Korea; Asan Institute for Life Sciences, University of Ulsan College of Medicine, Seoul 05505, Korea.

Asan Institute for Life Sciences, University of Ulsan College of Medicine, Seoul 05505, Korea; Department of Biomedical Sciences, University of Ulsan College of Medicine, Seoul 05505, Korea.

出版信息

Cell Rep. 2018 Oct 23;25(4):934-946.e5. doi: 10.1016/j.celrep.2018.09.070.

Abstract

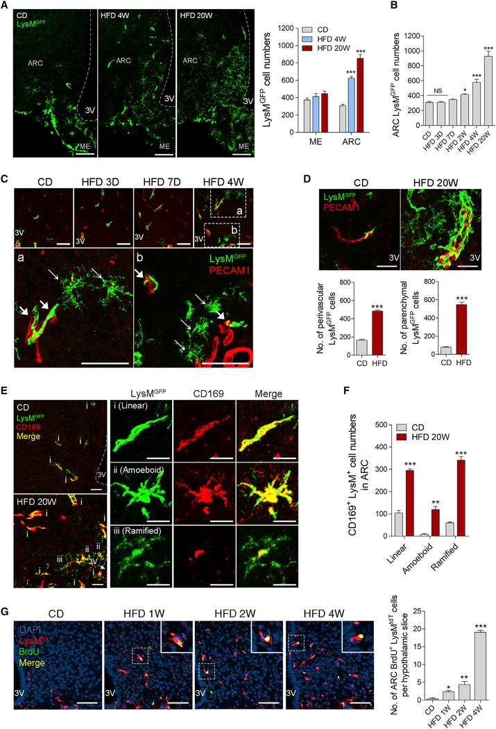
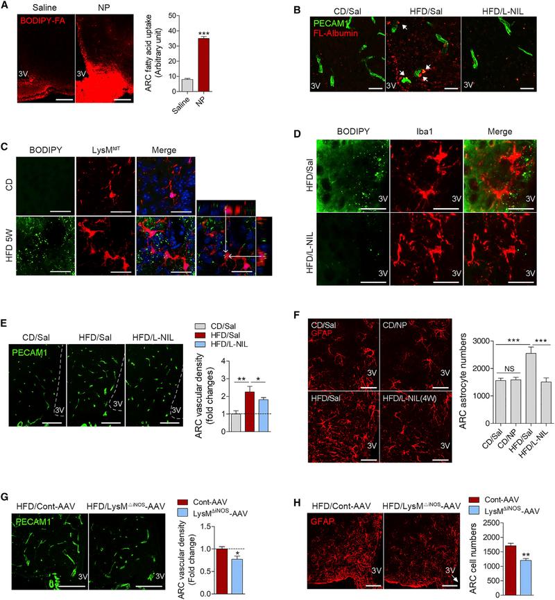
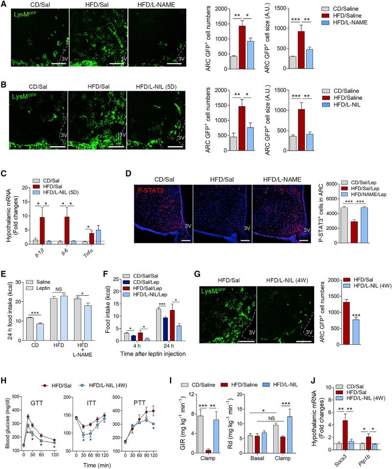
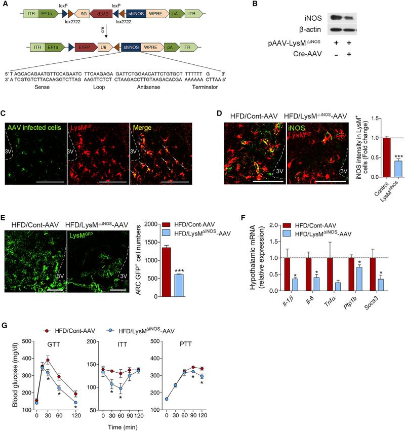
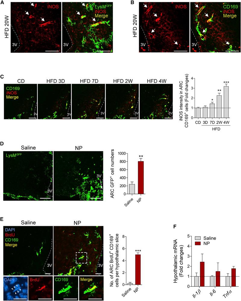
Obesity-associated metabolic alterations are closely linked to low-grade inflammation in peripheral organs, in which macrophages play a central role. Using genetic labeling of myeloid lineage cells, we show that hypothalamic macrophages normally reside in the perivascular area and circumventricular organ median eminence. Chronic consumption of a high-fat diet (HFD) induces expansion of the monocyte-derived macrophage pool in the hypothalamic arcuate nucleus (ARC), which is significantly attributed to enhanced proliferation of macrophages. Notably, inducible nitric oxide synthase (iNOS) is robustly activated in ARC macrophages of HFD-fed obese mice. Hypothalamic macrophage iNOS inhibition completely abrogates macrophage accumulation and activation, proinflammatory cytokine overproduction, reactive astrogliosis, blood-brain-barrier permeability, and lipid accumulation in the ARC of obese mice. Moreover, central iNOS inhibition improves obesity-induced alterations in systemic glucose metabolism without affecting adiposity. Our findings suggest a critical role for hypothalamic macrophage-expressed iNOS in hypothalamic inflammation and abnormal glucose metabolism in cases of overnutrition-induced obesity.

摘要

肥胖相关的代谢改变与外周器官的低度炎症密切相关,其中巨噬细胞起着核心作用。利用髓系细胞的遗传标记,我们发现下丘脑巨噬细胞通常存在于血管周围区域和室周器官正中隆起。慢性摄入高脂肪饮食(HFD)会诱导下丘脑弓状核(ARC)中单核细胞衍生的巨噬细胞池的扩张,这主要归因于巨噬细胞的增殖增强。值得注意的是,HFD 喂养的肥胖小鼠 ARC 中的诱导型一氧化氮合酶(iNOS)被强烈激活。下丘脑巨噬细胞 iNOS 抑制完全消除了肥胖小鼠 ARC 中巨噬细胞的积累和激活、促炎细胞因子的过度产生、反应性星形胶质细胞增生、血脑屏障通透性和脂质积累。此外,中枢 iNOS 抑制改善了肥胖引起的全身葡萄糖代谢改变,而不影响肥胖。我们的研究结果表明,下丘脑巨噬细胞表达的 iNOS 在肥胖诱导的下丘脑炎症和异常葡萄糖代谢中起着关键作用。

https://cdn.ncbi.nlm.nih.gov/pmc/blobs/24f6/6284237/725f8675cf20/nihms-1511531-f0002.jpg

文献AI研究员

20分钟写一篇综述,助力文献阅读效率提升50倍。

立即体验

用中文搜PubMed

大模型驱动的PubMed中文搜索引擎

马上搜索

文档翻译

学术文献翻译模型,支持多种主流文档格式。

立即体验