Suppr超能文献

探讨从结直肠癌肝转移瘤浸润淋巴细胞中扩增的 CD4 T 细胞亚群的预后价值。

Investigation of the prognostic value of CD4 T cell subsets expanded from tumor-infiltrating lymphocytes of colorectal cancer liver metastases.

机构信息

INSERM, EFS BFC, UMR1098, RIGHT Interactions Greffon-Hôte-Tumeur/Ingénierie Cellulaire et Génique, University of Bourgogne Franche-Comté, F-25000 Besançon, France

Department of Pharmacy, University hospital of Besançon, F-25000 Besançon, France.

出版信息

J Immunother Cancer. 2020 Nov;8(2). doi: 10.1136/jitc-2020-001478.

Abstract

BACKGROUND

The positive role of CD8+ tumor-infiltrating lymphocytes (TIL) in patients with colorectal cancer (CRC) has been well described but the prognostic value of CD4 T cell subsets remained to be investigated. In this study, we expanded TIL from surgically resected liver metastases of patients with CRC and characterized the phenotype and the prognostic value of expanded-CD4 T cells.

METHODS

Liver metastases were surgically resected from 23 patients with CRC. Tumors were enzymatically digested and cultured in high dose of interleukin-2 for up to 5 weeks. T cell phenotype and reactivity of cultured-T cells were measured by flow cytometry and correlated with patients' clinical outcomes.

RESULTS

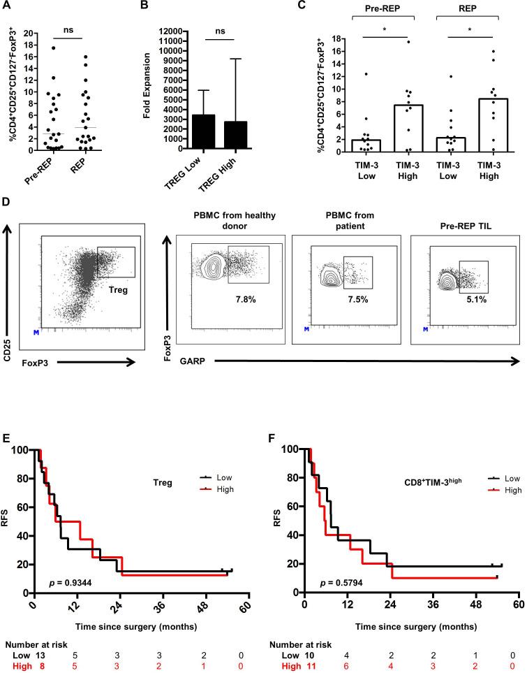
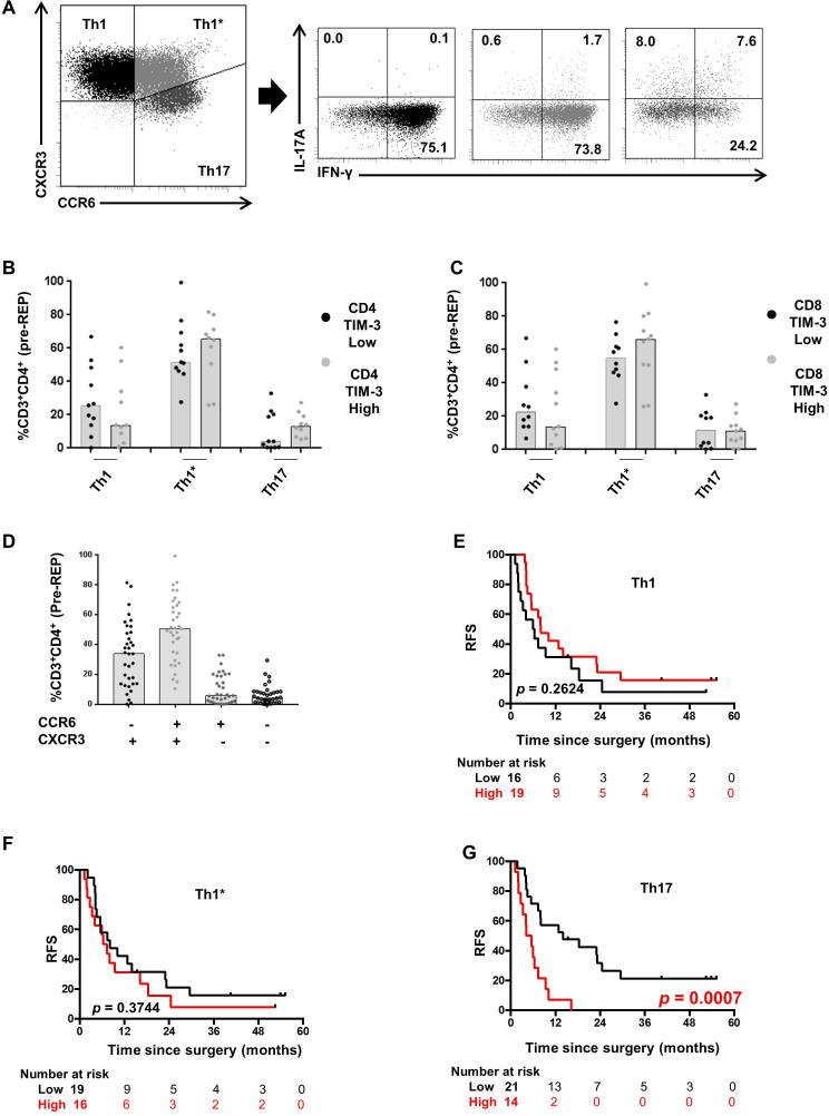
We successfully expanded 21 over 23 TIL from liver metastases of patients with CRC. Interestingly, we distinguished two subsets of expanded T cells based on T cell immunoglobulin mucin domain-containing protein 3 (TIM-3) expression. Medians fold expansion of expanded T cells after rapid expansion protocol was higher in CD3TIM-3 cultures. In an attempt to investigate the correlation between the phenotype of expanded CD4 T cells and clinical outcomes, we observed on one hand that the level of Tregs in culture as well as the expression of both PD1 and TIM-3 by expanded T cells was not correlated to the clinical outcomes. Interestingly, on the other hand, cultures containing high levels of Th17 cells were associated with a poor prognosis (p=0.0007).

CONCLUSIONS

Our data confirmed the presence of Th17 cells in expanded T cells from liver metastases. Among CD4 T cell characteristics investigated, TIM-3 but not programmed cell death protein 1 predicted the expansion capacity of TIL while only the Th17 phenotype showed correlation with patients' survival, suggesting a particular role of this T cell subset in CRC immune contexture.

TRIAL REGISTRATION NUMBER

NCT02817178.

摘要

背景

CD8+肿瘤浸润淋巴细胞(TIL)在结直肠癌(CRC)患者中的积极作用已得到充分描述,但 CD4 T 细胞亚群的预后价值仍有待研究。在这项研究中,我们从 CRC 患者手术切除的肝转移灶中扩增 TIL,并对扩增的-CD4 T 细胞的表型和预后价值进行了特征分析。

方法

从 23 例 CRC 患者的肝转移灶中进行手术切除。将肿瘤进行酶消化,并在高剂量白细胞介素-2(IL-2)中培养长达 5 周。通过流式细胞术测量培养的 T 细胞表型和反应性,并将其与患者的临床结果相关联。

结果

我们成功地从 23 例 CRC 患者的肝转移灶中扩增了 21 例 TIL。有趣的是,我们根据 T 细胞免疫球蛋白粘蛋白结构域蛋白 3(TIM-3)的表达,将扩增的 T 细胞分为两个亚群。快速扩增方案后扩增 T 细胞的中位数扩增倍数在 CD3TIM-3 培养物中更高。为了研究扩增的 CD4 T 细胞表型与临床结果之间的相关性,我们一方面观察到培养物中 Treg 的水平以及扩增 T 细胞中 PD1 和 TIM-3 的表达均与临床结果无关。有趣的是,另一方面,含有高水平 Th17 细胞的培养物与预后不良相关(p=0.0007)。

结论

我们的数据证实了肝转移灶中扩增的 T 细胞中存在 Th17 细胞。在所研究的 CD4 T 细胞特征中,TIM-3 但不是程序性细胞死亡蛋白 1(PD1)预测了 TIL 的扩增能力,而只有 Th17 表型与患者的生存相关,这表明该 T 细胞亚群在 CRC 免疫微环境中具有特殊作用。

临床试验注册号

NCT02817178。

https://cdn.ncbi.nlm.nih.gov/pmc/blobs/cb4a/7684804/a1670287e5c8/jitc-2020-001478f01.jpg

文献AI研究员

20分钟写一篇综述,助力文献阅读效率提升50倍。

立即体验

用中文搜PubMed

大模型驱动的PubMed中文搜索引擎

马上搜索

文档翻译

学术文献翻译模型,支持多种主流文档格式。

立即体验