Suppr超能文献

整合单细胞RNA测序揭示了结直肠癌中调节性T细胞分化的免疫抑制机制及肿瘤微环境相互作用

Integrated Single-Cell RNA-Seq Reveals Immunosuppressive Mechanisms of Treg Cell Differentiation and Tumor Microenvironment Interactions in Colorectal Cancer.

作者信息

Li Dongwei, Liu Jingya, Yu Lixian, Luo Xina, Wu Xiaomei, Chen Ronghui

机构信息

Dongguan Tungwah Hospital, Dongguan, Guangdong Province, China.

BioMega Medical Technology Co. Ltd., Zhuhai, Guangdong Province, China.

出版信息

Cancer Med. 2025 Sep;14(17):e71202. doi: 10.1002/cam4.71202.

Abstract

BACKGROUND

Colorectal cancer (CRC) remains a major challenge in oncology, necessitating the identification of new therapeutic targets. This study aimed to explore the CRC microenvironment and uncover potential targets using single-cell RNA sequencing (scRNA-seq).

METHODS

Single-cell RNA sequencing data from GEO (GSE164522, GSE132465, and GSE144735) were integrated and stratified based on CRC clinical stages and tumor grades. Cell clustering analysis identified distinct cellular subsets, while survival and functional enrichment analyses evaluated the prognostic significance and biological activity of differentially expressed genes. Additionally, transcription factor activity and pseudotime trajectory analyses elucidated cellular dynamics during CRC progression. Cell-cell communication analysis identified key ligand-receptor interactions involved in immune regulation. Finally, multiplex immunofluorescence was used to validate the expression of key markers and cells in CRC tissues from patients.

RESULTS

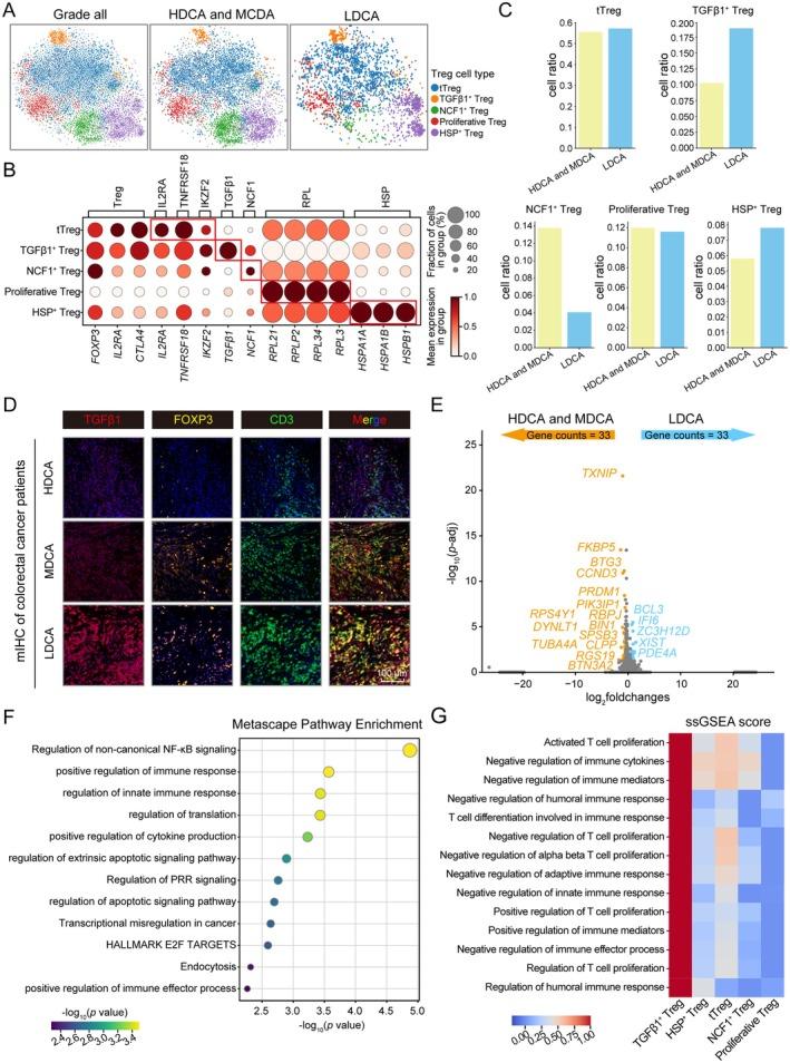
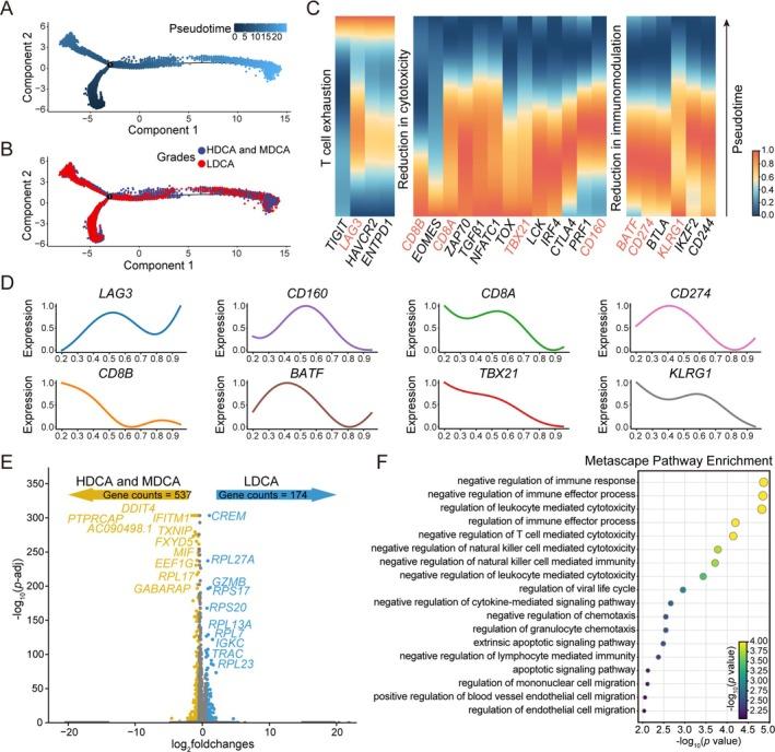
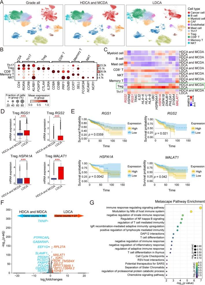
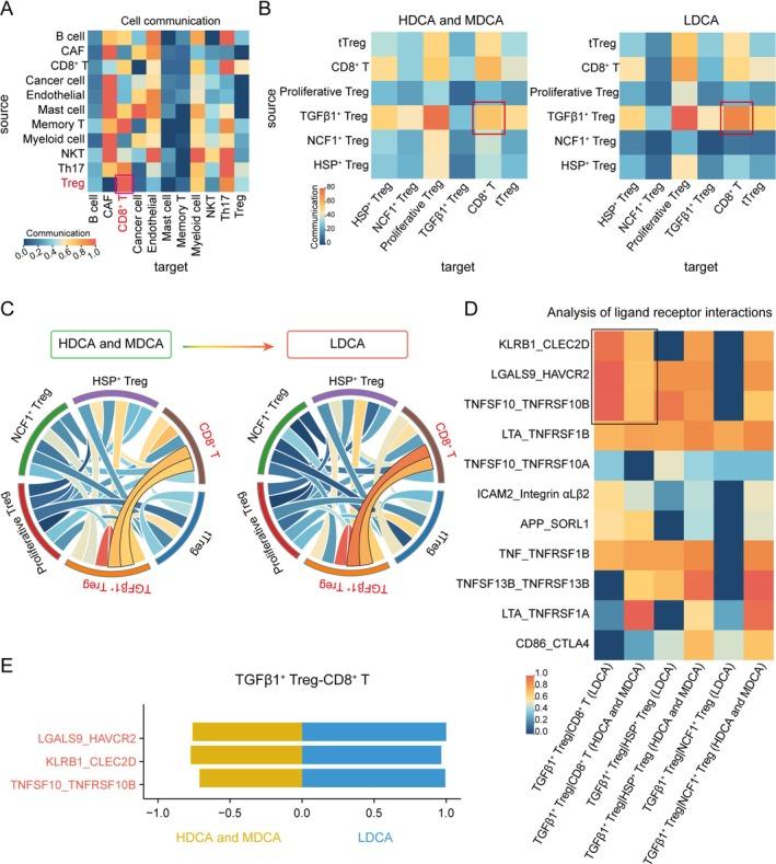
In the low differentiated colorectal adenocarcinoma (LDCA) grade of CRC, the proportion of T cells significantly increased, accompanied by the enrichment of Treg cells and the upregulation of genes associated with immunosuppression, proliferation, and differentiation. Notably, TGFβ1 Tregs significantly expanded in LDCA, accumulating in late tumor grades with enhanced immunosuppressive capacity and self-proliferation. Pseudotime analysis confirmed their dominance in late CRC, reinforcing immunosuppression through signal amplification and sustained expansion. Concurrently, CD8 T cells in the LDCA grade exhibited a progressive loss of cytotoxic function, transitioning into an exhausted state while concurrently activating apoptotic pathways, leading to a profound impairment of antitumor immunity. Cell-cell communication analysis further demonstrated that TGFβ1 Treg exhibits the strongest interactions with CD8 T cells, with KLRB1-CLEC2D, LGALS9-HAVCR2, and TNFSF10-TNFRSF10B emerging as pivotal ligand-receptor pairs displaying significantly enhanced signaling in the LDCA grade.

CONCLUSION

Collectively, TGFβ1 Treg may mediate CD8 T cell dysfunction through these ligand-receptor interactions, accelerating T cell exhaustion and apoptosis, thereby fostering a profoundly immunosuppressive tumor microenvironment that ultimately drives CRC immune evasion and malignant progression.

摘要

背景

结直肠癌(CRC)仍然是肿瘤学中的一项重大挑战,需要确定新的治疗靶点。本研究旨在利用单细胞RNA测序(scRNA-seq)探索CRC微环境并发现潜在靶点。

方法

整合来自GEO(GSE164522、GSE132465和GSE144735)的单细胞RNA测序数据,并根据CRC临床分期和肿瘤分级进行分层。细胞聚类分析确定了不同的细胞亚群,而生存和功能富集分析评估了差异表达基因的预后意义和生物学活性。此外,转录因子活性和伪时间轨迹分析阐明了CRC进展过程中的细胞动态。细胞间通讯分析确定了参与免疫调节的关键配体-受体相互作用。最后,采用多重免疫荧光法验证患者CRC组织中关键标志物和细胞的表达。

结果

在CRC的低分化结直肠腺癌(LDCA)分级中,T细胞比例显著增加,同时Treg细胞富集,与免疫抑制、增殖和分化相关的基因上调。值得注意的是,TGFβ1 Tregs在LDCA中显著扩增,在晚期肿瘤分级中积累,免疫抑制能力和自我增殖增强。伪时间分析证实了它们在晚期CRC中的主导地位,通过信号放大和持续扩增加强免疫抑制。同时,LDCA分级中的CD8 T细胞表现出细胞毒性功能的逐渐丧失,转变为耗竭状态,同时激活凋亡途径,导致抗肿瘤免疫力严重受损。细胞间通讯分析进一步表明,TGFβ1 Treg与CD8 T细胞表现出最强的相互作用,KLRB1-CLEC2D、LGALS9-HAVCR2和TNFSF10-TNFRSF10B作为关键的配体-受体对在LDCA分级中显示出显著增强的信号传导。

结论

总的来说,TGFβ1 Treg可能通过这些配体-受体相互作用介导CD8 T细胞功能障碍,加速T细胞耗竭和凋亡,从而形成一个深度免疫抑制的肿瘤微环境,最终推动CRC免疫逃逸和恶性进展。

https://cdn.ncbi.nlm.nih.gov/pmc/blobs/3962/12403112/447212dff967/CAM4-14-e71202-g005.jpg

文献AI研究员

20分钟写一篇综述,助力文献阅读效率提升50倍。

立即体验

用中文搜PubMed

大模型驱动的PubMed中文搜索引擎

马上搜索

文档翻译

学术文献翻译模型,支持多种主流文档格式。

立即体验