Suppr超能文献

全癌中CTSL/B和SARS-CoV-2受体ACE2的基因组、表观基因组和免疫亚型分析

Genomic, epigenomic, and immune subtype analysis of CTSL/B and SARS-CoV-2 receptor ACE2 in pan-cancer.

作者信息

Li Huimin, Xie Longxiang, Chen Lin, Zhang Lu, Han Yali, Yan Zhongyi, Guo Xiangqian

机构信息

Institute of Biomedical Informatics, Cell Signal Transduction Laboratory, Bioinformatics Center, Henan Provincial Engineering Center for Tumor Molecular Medicine, School of Basic Medical Sciences, Henan University, Kaifeng 475004, China.

Department of Histology and Embryology, Henan International Joint Laboratory for Nuclear Protein Regulation, School of Basic Medical Sciences, Henan University, Kaifeng 475004, China.

出版信息

Aging (Albany NY). 2020 Nov 20;12(22):22370-22389. doi: 10.18632/aging.104147.

Abstract

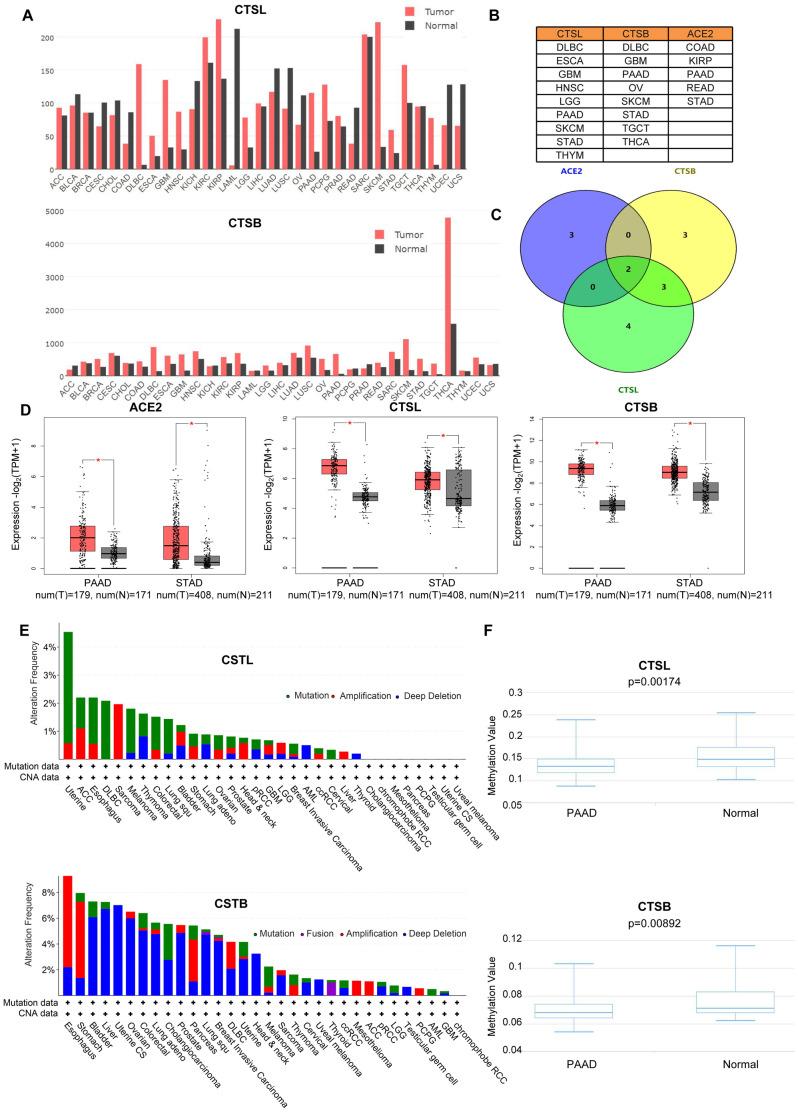
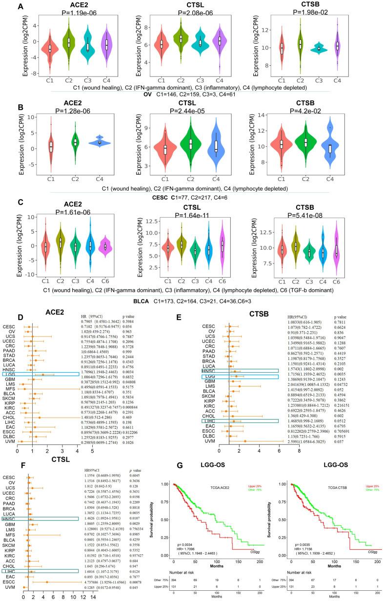
SARS-coronavirus 2 (SARS-CoV-2) has been spreading widely and posing an international challenge for both healthcare and society. At present, cancer has been identified as an individual risk factor for COVID-19. Angiotensin converting enzyme 2 (ACE2) and Cathepsin L/Cathepsin B (CTSL/B), which act as the receptor and entry-associated proteases of SARS-CoV-2 respectively, are pivotal for SARS-CoV-2 infection. To investigate the possible SARS-CoV-2 infection risk of pan-cancer, we analyzed the genetic alterations, RNA expression, DNA methylation, and the association with immune subtypes of ACE2 and CTSL/B with the prognosis in pan-cancer. Results showed the upregulation of CTSL/B and ACE2 in Pancreatic adenocarcinoma (PAAD) and Stomach adenocarcinoma (STAD) and demonstrated a positive correlation between copy number alteration (CNA) and gene expression for CTSB in PAAD and STAD. Hypomethylation and a negative correlation of gene expression and methylation for CTSB were detected in PAAD. In addition, ACE2 and CTSL/B are overexpressed in the IFN-gamma immune subtype of ovarian serous Cystadenocarcinoma (OV), Cervical squamous cell carcinoma and endocervical adenocarcinoma (CESC), and Bladder urothelial carcinoma (BLCA). Our study presents a bioinformatics assessment for the potential risk of SARS-CoV-2 infection in pan-cancer.

摘要

严重急性呼吸综合征冠状病毒2(SARS-CoV-2)一直在广泛传播,给医疗保健和社会带来国际挑战。目前,癌症已被确定为感染新型冠状病毒肺炎(COVID-19)的个体风险因素。血管紧张素转换酶2(ACE2)和组织蛋白酶L/组织蛋白酶B(CTSL/B)分别作为SARS-CoV-2的受体和与进入相关的蛋白酶,对SARS-CoV-2感染至关重要。为了研究泛癌中可能的SARS-CoV-2感染风险,我们分析了泛癌中ACE2和CTSL/B的基因改变、RNA表达、DNA甲基化以及与免疫亚型的关系及其预后。结果显示,胰腺腺癌(PAAD)和胃腺癌(STAD)中CTSL/B和ACE2上调,并且在PAAD和STAD中CTSB的拷贝数改变(CNA)与基因表达之间呈正相关。在PAAD中检测到CTSB的低甲基化以及基因表达与甲基化之间的负相关。此外,ACE2和CTSL/B在卵巢浆液性囊腺癌(OV)、宫颈鳞状细胞癌和宫颈内膜腺癌(CESC)以及膀胱尿路上皮癌(BLCA)的干扰素-γ免疫亚型中过表达。我们的研究对泛癌中SARS-CoV-2感染的潜在风险进行了生物信息学评估。

https://cdn.ncbi.nlm.nih.gov/pmc/blobs/a903/7746364/e8784b58e003/aging-12-104147-g001.jpg

文献AI研究员

20分钟写一篇综述,助力文献阅读效率提升50倍。

立即体验

用中文搜PubMed

大模型驱动的PubMed中文搜索引擎

马上搜索

文档翻译

学术文献翻译模型,支持多种主流文档格式。

立即体验