Suppr超能文献

鉴定VRK1作为一种调节细胞增殖的新的神经母细胞瘤肿瘤进展标志物。

Identification of VRK1 as a New Neuroblastoma Tumor Progression Marker Regulating Cell Proliferation.

作者信息

Colmenero-Repiso Ana, Gómez-Muñoz María A, Rodríguez-Prieto Ismael, Amador-Álvarez Aida, Henrich Kai-Oliver, Pascual-Vaca Diego, Okonechnikov Konstantin, Rivas Eloy, Westermann Frank, Pardal Ricardo, Vega Francisco M

机构信息

Instituto de Biomedicina de Sevilla (IBiS), Hospital Universitario Virgen del Rocío/CSIC/Universidad de Sevilla, 41013 Seville, Spain.

Departamento de Fisiología Médica y Biofísica, Universidad de Sevilla, 41013 Seville, Spain.

出版信息

Cancers (Basel). 2020 Nov 20;12(11):3465. doi: 10.3390/cancers12113465.

Abstract

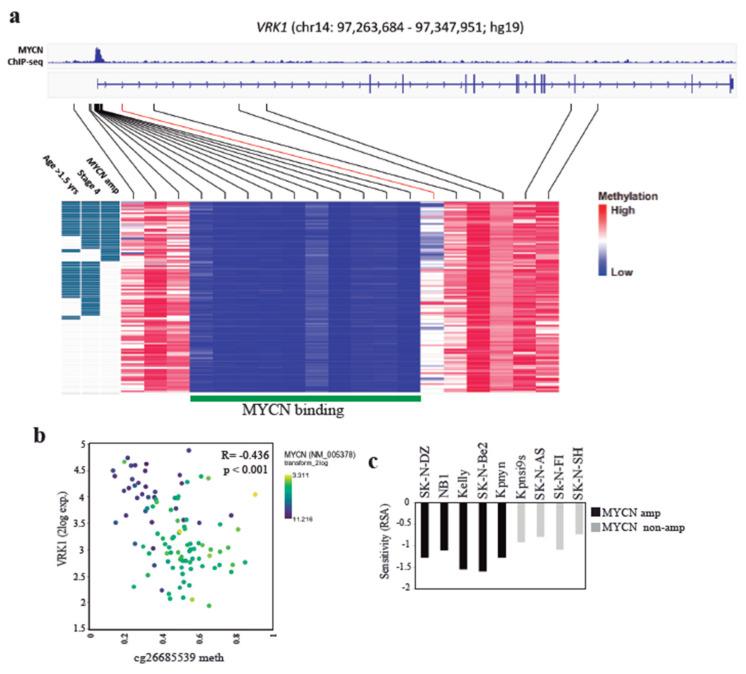
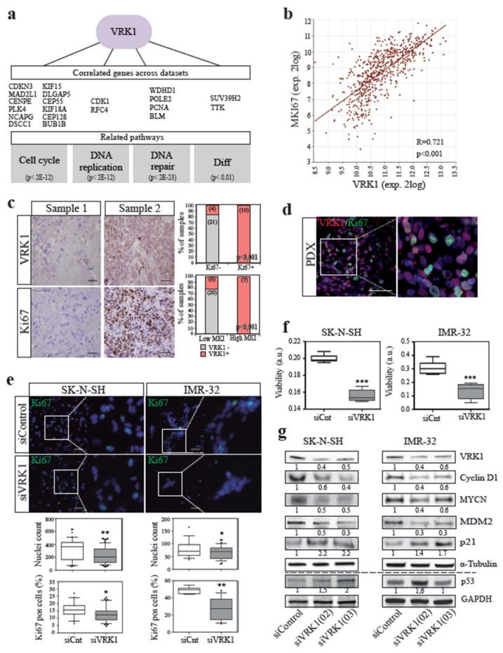
Neuroblastoma (NB) is one of the most common pediatric cancers and presents a poor survival rate in affected children. Current pretreatment risk assessment relies on a few known molecular parameters, like the amplification of the oncogene MYCN. However, a better molecular knowledge about the aggressive progression of the disease is needed to provide new therapeutical targets and prognostic markers and to improve patients' outcomes. The human protein kinase VRK1 phosphorylates various signaling molecules and transcription factors to regulate cell cycle progression and other processes in physiological and pathological situations. Using neuroblastoma tumor expression data, tissue microarrays from fresh human samples and patient-derived xenografts (PDXs), we have determined that VRK1 kinase expression stratifies patients according to tumor aggressiveness and survival, allowing the identification of patients with worse outcome among intermediate risk. VRK1 associates with cell cycle signaling pathways in NB and its downregulation abrogates cell proliferation in vitro and in vivo. Through the analysis of ChIP-seq and methylation data from NB tumors, we show that VRK1 is a MYCN gene target, however VRK1 correlates with NB aggressiveness independently of MYCN gene amplification, synergizing with the oncogene to drive NB progression. Our study also suggests that VRK1 inhibition may constitute a novel cell-cycle-targeted strategy for anticancer therapy in neuroblastoma.

摘要

神经母细胞瘤(NB)是最常见的儿童癌症之一,患病儿童的生存率很低。目前的预处理风险评估依赖于一些已知的分子参数,如致癌基因MYCN的扩增。然而,需要对该疾病的侵袭性进展有更深入的分子认识,以提供新的治疗靶点和预后标志物,并改善患者的治疗效果。人类蛋白激酶VRK1可磷酸化各种信号分子和转录因子,以调节生理和病理情况下的细胞周期进程及其他过程。利用神经母细胞瘤肿瘤表达数据、来自新鲜人类样本的组织微阵列以及患者来源的异种移植瘤(PDX),我们确定VRK1激酶表达可根据肿瘤侵袭性和生存率对患者进行分层,从而能够在中危患者中识别出预后较差的患者。VRK1与NB中的细胞周期信号通路相关,其下调可在体外和体内消除细胞增殖。通过对NB肿瘤的ChIP-seq和甲基化数据分析,我们发现VRK1是MYCN基因的靶点,然而VRK1与NB侵袭性的相关性独立于MYCN基因扩增,它与致癌基因协同作用以推动NB进展。我们的研究还表明,抑制VRK1可能构成一种针对神经母细胞瘤的新型细胞周期靶向抗癌治疗策略。

https://cdn.ncbi.nlm.nih.gov/pmc/blobs/da72/7699843/b9771c222411/cancers-12-03465-g001.jpg

文献AI研究员

20分钟写一篇综述,助力文献阅读效率提升50倍。

立即体验

用中文搜PubMed

大模型驱动的PubMed中文搜索引擎

马上搜索

文档翻译

学术文献翻译模型,支持多种主流文档格式。

立即体验