Suppr超能文献

tau 病小鼠模型中速度编码和网格细胞周期性的损害。

Impaired speed encoding and grid cell periodicity in a mouse model of tauopathy.

机构信息

Institute of Biomedical and Clinical Sciences, University of Exeter Medical School, University of Exeter, Hatherly Laboratories, Exeter, United Kingdom.

School of Physiology, Pharmacology and Neuroscience, University of Bristol, University Walk, Bristol, United Kingdom.

出版信息

Elife. 2020 Nov 26;9:e59045. doi: 10.7554/eLife.59045.

Abstract

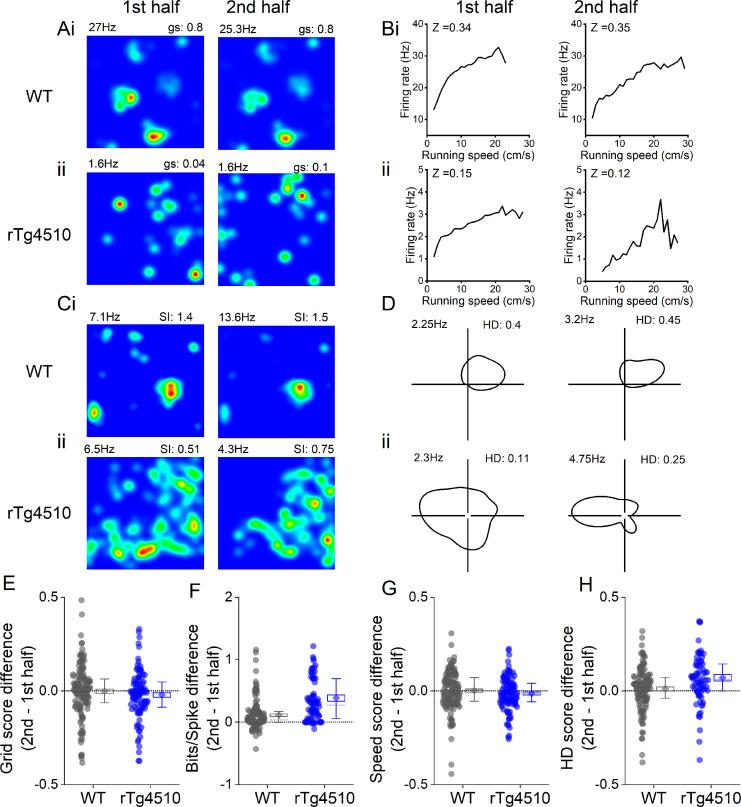
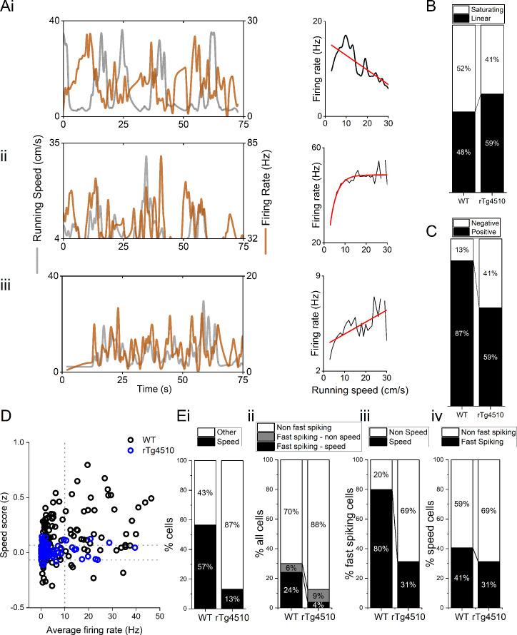
Dementia is associated with severe spatial memory deficits which arise from dysfunction in hippocampal and parahippocampal circuits. For spatially sensitive neurons, such as grid cells, to faithfully represent the environment these circuits require precise encoding of direction and velocity information. Here, we have probed the firing rate coding properties of neurons in medial entorhinal cortex (MEC) in a mouse model of tauopathy. We find that grid cell firing patterns are largely absent in rTg4510 mice, while head-direction tuning remains largely intact. Conversely, neural representation of running speed information was significantly disturbed, with smaller proportions of MEC cells having firing rates correlated with locomotion in rTg4510 mice. Additionally, the power of local field potential oscillations in the theta and gamma frequency bands, which in wild-type mice are tightly linked to running speed, was invariant in rTg4510 mice during locomotion. These deficits in locomotor speed encoding likely severely impact path integration systems in dementia.

摘要

痴呆症与严重的空间记忆缺陷有关,这些缺陷源于海马和海马旁回回路的功能障碍。对于空间敏感神经元,如网格细胞,要忠实地表示环境,这些电路需要精确编码方向和速度信息。在这里,我们在 tau 病的小鼠模型中探测了内侧内嗅皮层(MEC)神经元的放电率编码特性。我们发现,网格细胞的放电模式在 rTg4510 小鼠中基本不存在,而头方向调谐基本完整。相反,运动速度信息的神经表示受到显著干扰,在 rTg4510 小鼠中,具有与运动相关的放电率的 MEC 细胞比例较小。此外,在野生型小鼠中与运动速度紧密相关的θ和γ频带局部场电势振荡的功率在 rTg4510 小鼠运动过程中是不变的。这些运动速度编码缺陷可能严重影响痴呆症中的路径整合系统。

https://cdn.ncbi.nlm.nih.gov/pmc/blobs/98bd/7690954/e726d76d4ca9/elife-59045-fig1.jpg

文献AI研究员

20分钟写一篇综述,助力文献阅读效率提升50倍。

立即体验

用中文搜PubMed

大模型驱动的PubMed中文搜索引擎

马上搜索

文档翻译

学术文献翻译模型,支持多种主流文档格式。

立即体验