Suppr超能文献

缺氧通过激活 FOXO3a 在肝癌中诱导自噬介导的索拉非尼耐药。

Hypoxia induces sorafenib resistance mediated by autophagy via activating FOXO3a in hepatocellular carcinoma.

机构信息

Department of General Surgery, Ningbo Medical Center Lihuili Hospital, Ningbo, 315040, PR China.

Cancer Institute of Integrated Traditional Chinese and Western Medicine, Zhejiang Academy of Traditional Chinese Medicine, Tongde Hospital of Zhejiang Province, Hangzhou, 310012, PR China.

出版信息

Cell Death Dis. 2020 Nov 29;11(11):1017. doi: 10.1038/s41419-020-03233-y.

Abstract

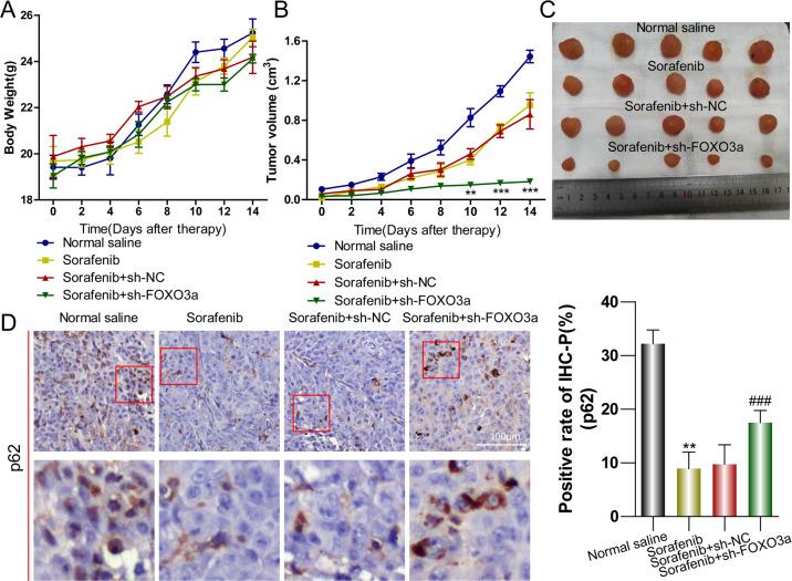
Sorafenib, a multikinase inhibitor, is considered as the only approved drug to cure the advanced hepatocellular carcinoma (HCC); however, the acquired chemoresistance caused by intratumoral hypoxia through sorafenib long term therapy induces sorafenib inefficacy. We demonstrated here that hypoxia significantly attenuated sensitivity of HCC cells to sorafenib treatment and reduced its proliferation. Autophagy was observed in sorafenib-treated HCC cells in hypoxia, and inhibition of autophagy by 3-MA eliminated hypoxia-induced sorafenib resistance. Further study revealed hypoxia-activated FOXO3a, an important cellular stress transcriptional factor, via inducing its dephosphorylation and nuclear location; and FOXO3a-dependent transcriptive activation of beclin-1 was responsible for hypoxia-induced autophagy in HCC cells. Knockout of FOXO3a inhibited the autophagy induced by sorafenib itself in normoxia and significantly enhanced the cytotoxicity of sorafenib in HCC cells; and it also inhibited the hypoxia-induced autophagy and achieved the same effect in sorafenib sensitivity-enhancement in HCC cells as it in normoxia. Finally, knockout of intratumoral FOXO3a significantly enhanced curative efficacy of sorafenib via inhibition of autophagy in xenograft tumors in nude mice. Collectively, our study suggests that FOXO3a plays a key role in regulating hypoxia-induced autophagy in sorafenib-treated HCC, and FOXO3-targeted therapy may serve as a promising approach to improve clinical prognosis of patients suffering from HCC.

摘要

索拉非尼是一种多激酶抑制剂,被认为是治疗晚期肝细胞癌 (HCC) 的唯一批准药物;然而,长期索拉非尼治疗引起的肿瘤内缺氧导致获得性化疗耐药,从而导致索拉非尼疗效降低。我们在这里证明,缺氧显著降低了 HCC 细胞对索拉非尼治疗的敏感性,并减少了其增殖。在缺氧条件下,索拉非尼处理的 HCC 细胞中观察到自噬,并且 3-MA 抑制自噬消除了缺氧诱导的索拉非尼耐药性。进一步的研究表明,缺氧通过诱导 FOXO3a 的去磷酸化和核定位来激活 FOXO3a,FOXO3a 是一种重要的细胞应激转录因子;并且 FOXO3a 依赖性转录激活 beclin-1 负责 HCC 细胞中的缺氧诱导自噬。FOXO3a 的敲除抑制了常氧条件下索拉非尼本身诱导的自噬,并显著增强了 HCC 细胞中索拉非尼的细胞毒性;它还抑制了缺氧诱导的自噬,并在 HCC 细胞中获得了与常氧条件下相同的增强索拉非尼敏感性的效果。最后,肿瘤内 FOXO3a 的敲除通过抑制裸鼠异种移植肿瘤中的自噬,显著增强了索拉非尼的治疗效果。总之,我们的研究表明,FOXO3a 在调节索拉非尼治疗的 HCC 中缺氧诱导的自噬中发挥关键作用,FOXO3a 靶向治疗可能是改善 HCC 患者临床预后的一种有前途的方法。

https://cdn.ncbi.nlm.nih.gov/pmc/blobs/af4c/7701149/99028b6e76cc/41419_2020_3233_Fig1_HTML.jpg

文献AI研究员

20分钟写一篇综述,助力文献阅读效率提升50倍。

立即体验

用中文搜PubMed

大模型驱动的PubMed中文搜索引擎

马上搜索

文档翻译

学术文献翻译模型,支持多种主流文档格式。

立即体验