Suppr超能文献

同源细胞膜伪装仿生 PLGA 纳米颗粒载雷公藤红素用于治疗肝细胞癌。

Homotypic cell membrane-camouflaged biomimetic PLGA nanoparticle loading triptolide for the treatment of hepatocellular carcinoma.

机构信息

School of Pharmacy, Shanghai University of Traditional Chinese Medicine, Shanghai, China.

出版信息

Drug Deliv. 2024 Dec;31(1):2354687. doi: 10.1080/10717544.2024.2354687. Epub 2024 Jun 1.

Abstract

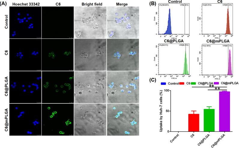
Hepatocellular carcinoma (HCC) is the fourth leading cause of cancer-associated death worldwide. Beside early detection, early diagnosis, and early surgery, it is urgent to try new strategies for the treatment of HCC. Triptolide (TPL) has been employed to treat HCC. However, its clinical applications were restricted by the narrow therapeutic window, severe toxicity, and poor water-solubility. In this study, we developed cancer cell membrane-camouflaged biomimetic PLGA nanoparticles loading TPL (TPL@mPLGA) with the homologous targeting property for the treatment of HCC. The TPL@mPLGA was successfully prepared with particle size of 195.5 ± 7.5 nm and zeta potential at -21.5 ± 0.2 mV with good stability. The drug loading (DL) of TPL@mPLGA was 2.94%. After Huh-7 cell membrane coating, the natural Huh-7 cell membrane proteins were found to be retained on TPL@mPLGA, thus endowing the TPL@mPLGA with enhanced accumulation at tumor site, and better anti-tumor activity and when compared with TPL or TPL@PLGA. The TPL@mPLGA showed enhanced anti-tumor effects and reduced toxicity of TPL, which could be adopted for the treatment of HCC.

摘要

肝细胞癌(HCC)是全球癌症相关死亡的第四大主要原因。除了早期检测、早期诊断和早期手术外,迫切需要尝试新的 HCC 治疗策略。雷公藤红素(TPL)已被用于治疗 HCC。然而,其临床应用受到治疗窗口狭窄、毒性严重和水溶性差的限制。在本研究中,我们开发了具有同源靶向特性的癌细胞膜伪装仿生 PLGA 纳米载体制备 TPL(TPL@mPLGA),用于治疗 HCC。TPL@mPLGA 成功制备,粒径为 195.5±7.5nm,Zeta 电位为-21.5±0.2mV,具有良好的稳定性。TPL@mPLGA 的载药量(DL)为 2.94%。在 Huh-7 细胞膜包被后,TPL@mPLGA 上保留了天然 Huh-7 细胞膜蛋白,从而赋予 TPL@mPLGA 在肿瘤部位的增强积累,并具有更好的抗肿瘤活性和。与 TPL 或 TPL@PLGA 相比,TPL@mPLGA 显示出增强的抗肿瘤作用和降低的 TPL 毒性,可用于治疗 HCC。

https://cdn.ncbi.nlm.nih.gov/pmc/blobs/2140/11146252/bd1b38f81b5e/IDRD_A_2354687_UF0001_C.jpg

文献AI研究员

20分钟写一篇综述,助力文献阅读效率提升50倍。

立即体验

用中文搜PubMed

大模型驱动的PubMed中文搜索引擎

马上搜索

文档翻译

学术文献翻译模型,支持多种主流文档格式。

立即体验