Suppr超能文献

长链非编码RNA TMPO-AS1通过海绵化胶质瘤细胞中的miR-383-5p促进细胞增殖和侵袭。

LncRNA TMPO-AS1 Promotes Proliferation and Invasion by Sponging miR-383-5p in Glioma Cells.

作者信息

Liu Guoyuan, Yang Haiying, Cao Lei, Han Kun, Li Guobin

机构信息

Department of Neurosurgery, The People's Hospital of Jimo, Qingdao, Shandong 266000, People's Republic of China.

Department of Neurosurgery, Affiliated Hospital of Qingdao University, Qingdao, Shandong 266000, People's Republic of China.

出版信息

Cancer Manag Res. 2020 Nov 23;12:12001-12009. doi: 10.2147/CMAR.S282539. eCollection 2020.

Abstract

PURPOSE

Glioma is one of the most common malignant tumors affecting human health. Long non-coding RNA (lncRNA) TMPO-AS1 participates in the pathogenesis of various cancers. However, the role of lncRNA TMPO-AS1 in glioma remains largely unknown. This study aims to uncover the role of TMPO-AS1 and explore its potential mechanism in glioma.

METHODS

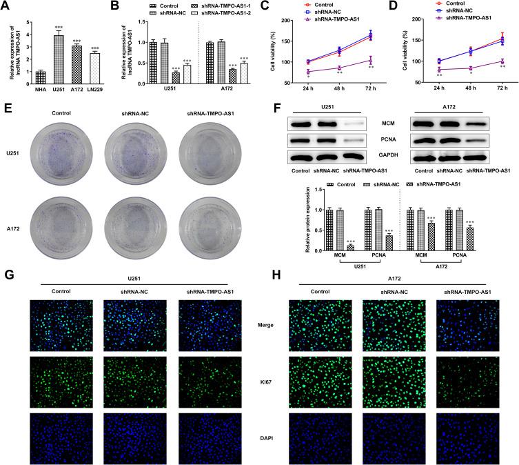
Expression levels of TMPO-AS1 and miR-383-5p in glioma cell lines were measured by real-time quantitative PCR (RT-qPCR). CCK-8, colony formation, wound-healing, and Transwell assays were conducted to determine cell proliferation, migration and invasion abilities, respectively. Western blotting was applied to detect the expression of corresponding proteins. Immunofluorescence assay was performed to measure the expression of Ki67. The binding condition between TMPO-AS1 and miR-383-5p was verified by dual-luciferase reporter assay.

RESULTS

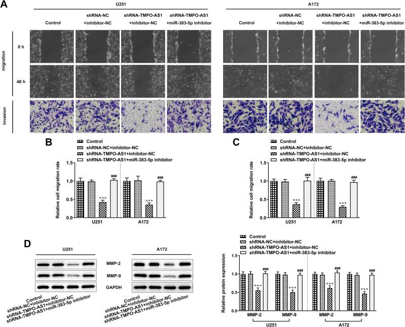
We found that TMPO-AS1 was up-regulated while miR-383-5p was down-regulated in glioma cell lines, and knockdown of TMPO-AS1 significantly suppressed glioma cell proliferation, migration and invasion abilities. miR-383-5p was demonstrated to be a direct target of TMPO-AS1. Besides, inhibition of miR-383-5p abolished the effects of TMPO-AS1 knockdown on glioma cells.

CONCLUSION

In summary, our study revealed that inhibition of lncRNA TMPO-AS1 could suppress glioma progression through targeting miR-383-5p. TMPO-AS1 might be used as a therapeutic target for glioma treatment.

摘要

目的

胶质瘤是影响人类健康的最常见恶性肿瘤之一。长链非编码RNA(lncRNA)TMPO-AS1参与多种癌症的发病机制。然而,lncRNA TMPO-AS1在胶质瘤中的作用仍 largely未知。本研究旨在揭示TMPO-AS1的作用并探讨其在胶质瘤中的潜在机制。

方法

通过实时定量PCR(RT-qPCR)检测胶质瘤细胞系中TMPO-AS1和miR-383-5p的表达水平。分别进行CCK-8、集落形成、伤口愈合和Transwell实验以确定细胞增殖、迁移和侵袭能力。应用蛋白质印迹法检测相应蛋白质的表达。进行免疫荧光实验以测量Ki67的表达。通过双荧光素酶报告基因实验验证TMPO-AS1与miR-383-5p之间的结合情况。

结果

我们发现胶质瘤细胞系中TMPO-AS1上调而miR-383-5p下调,敲低TMPO-AS1可显著抑制胶质瘤细胞的增殖、迁移和侵袭能力。miR-383-5p被证明是TMPO-AS1的直接靶点。此外,抑制miR-383-5p可消除TMPO-AS1敲低对胶质瘤细胞的影响。

结论

总之,我们的研究表明抑制lncRNA TMPO-AS1可通过靶向miR-383-5p抑制胶质瘤进展。TMPO-AS1可能作为胶质瘤治疗的一个治疗靶点。

https://cdn.ncbi.nlm.nih.gov/pmc/blobs/ab4b/7696628/cb3dd1aae67a/CMAR-12-12001-g0001.jpg

文献AI研究员

20分钟写一篇综述,助力文献阅读效率提升50倍。

立即体验

用中文搜PubMed

大模型驱动的PubMed中文搜索引擎

马上搜索

文档翻译

学术文献翻译模型,支持多种主流文档格式。

立即体验