Suppr超能文献

氧化型低密度脂蛋白通过抑制线粒体融合和线粒体自噬导致内皮细胞凋亡。

Oxidized LDL Causes Endothelial Apoptosis by Inhibiting Mitochondrial Fusion and Mitochondria Autophagy.

作者信息

Zheng Jia, Lu Chengzhi

机构信息

Department of Cardiology, Tianjin First Center Hospital, Tianjin, China.

出版信息

Front Cell Dev Biol. 2020 Nov 11;8:600950. doi: 10.3389/fcell.2020.600950. eCollection 2020.

Abstract

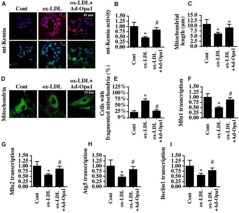
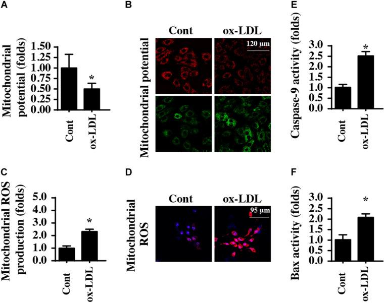
Oxidized low-density lipoprotein (ox-LDL)-induced endothelial dysfunction is an initial step toward atherosclerosis development. Mitochondria damage correlates with ox-LDL-induced endothelial injury through an undefined mechanism. We explored the role of optic atrophy 1 (Opa1)-related mitochondrial fusion and mitophagy in ox-LDL-treated endothelial cells, focusing on mitochondrial damage and cell apoptosis. Oxidized low-density lipoprotein treatment reduced endothelial cell viability by increasing apoptosis. Endothelial cell proliferation and migration were also impaired by ox-LDL. At the molecular level, mitochondrial dysfunction was induced by ox-LDL, as demonstrated by decreased mitochondrial membrane potential, increased mitochondrial reactive oxygen species production, augmented mitochondrial permeability transition pore openings, and elevated caspase-3/9 activity. Mitophagy and mitochondrial fusion were also impaired by ox-LDL. Opa1 overexpression reversed this effect by increasing endothelial cell viability and decreasing apoptosis. Interestingly, inhibition of mitophagy or mitochondrial fusion through transfection of siRNAs against Atg5 or Mfn2, respectively, abolished the protective effects of Opa1. Our results illustrate the role of Opa1-related mitochondrial fusion and mitophagy in sustaining endothelial cell viability and mitochondrial homeostasis under ox-LDL stress.

摘要

氧化型低密度脂蛋白(ox-LDL)诱导的内皮功能障碍是动脉粥样硬化发展的起始步骤。线粒体损伤通过一种不明机制与ox-LDL诱导的内皮损伤相关。我们探讨了视神经萎缩1(Opa1)相关的线粒体融合和线粒体自噬在ox-LDL处理的内皮细胞中的作用,重点关注线粒体损伤和细胞凋亡。氧化型低密度脂蛋白处理通过增加细胞凋亡降低了内皮细胞活力。ox-LDL还损害了内皮细胞的增殖和迁移。在分子水平上,ox-LDL诱导线粒体功能障碍,表现为线粒体膜电位降低、线粒体活性氧生成增加、线粒体通透性转换孔开放增加以及半胱天冬酶-3/9活性升高。ox-LDL还损害了线粒体自噬和线粒体融合。Opa1过表达通过增加内皮细胞活力和减少细胞凋亡逆转了这种效应。有趣的是,分别通过转染针对Atg5或Mfn2的小干扰小干扰RNA抑制线粒体自噬或线粒体融合,消除了Opa1的保护作用。我们的结果说明了Opa1相关的线粒体融合和线粒体自噬在ox-LDL应激下维持内皮细胞活力和线粒体稳态中的作用。

https://cdn.ncbi.nlm.nih.gov/pmc/blobs/6a38/7686653/4eed1ba1c0e6/fcell-08-600950-g001.jpg

文献AI研究员

20分钟写一篇综述,助力文献阅读效率提升50倍。

立即体验

用中文搜PubMed

大模型驱动的PubMed中文搜索引擎

马上搜索

文档翻译

学术文献翻译模型,支持多种主流文档格式。

立即体验