Suppr超能文献

通过脂质-硒结合药物靶向线粒体可导致苹果酸/延胡索酸耗竭,并诱导依赖于线粒体自噬的坏死性凋亡抑制。

Targeting mitochondria by lipid-selenium conjugate drug results in malate/fumarate exhaustion and induces mitophagy-mediated necroptosis suppression.

机构信息

Guang'anmen Hospital of Chinese Academy of Traditional Chinese Medicine, Beijing, China.

Senior Department of Cardiology, The Sixth Medical Center of People's Liberation Army General Hospital, Beijing 100048, Beijing, China.

出版信息

Int J Biol Sci. 2024 Oct 28;20(14):5793-5811. doi: 10.7150/ijbs.102424. eCollection 2024.

Abstract

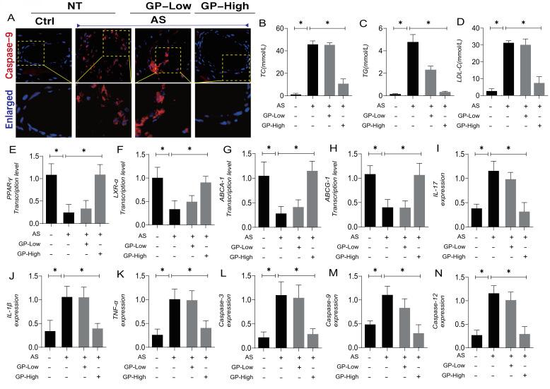
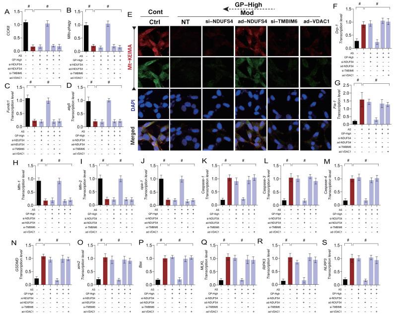
Atherosclerosis (AS) is a chronic vascular disease primarily affecting large and medium-sized arteries and involves various complex pathological mechanisms and factors. Previous studies have demonstrated a close association between atherosclerosis and inflammatory damage, metabolic disorders, and gut microbiota. It is also closely linked to several cellular processes, such as endothelial cell pyroptosis, ferroptosis, mitophagy, mitochondrial dynamics, and mitochondrial biogenesis. Mitophagy has been recognized as a previously unexplored mechanism contributing to endothelial injury in atherosclerosis. Our study aims to further elucidate the potential relationship and mechanisms between AS-induced mitophagy dysfunction and the interaction of TMBIM6 and NDUFS4. Data from the study demonstrated that atherosclerosis in AS mice was associated with substantial activation of inflammatory and oxidative stress damage, along with a marked reduction in endothelial mitophagy expression and increased pathological mitochondrial fission, leading to mitochondrial homeostasis disruption. However, under pharmacological intervention, mitophagy levels significantly increased, pathological mitochondrial fission was notably reduced, and oxidative stress and inflammatory damage were suppressed, while necroptotic pathways in endothelial cells were significantly blocked. Interestingly, the deletion of TMBIM6 or NDUFS4 in animal models or cell lines markedly impaired the therapeutic effects of the drug, disrupting its regulation of mitophagy and mitochondrial fission, and leading to the re-emergence of inflammatory responses and oxidative stress damage. Metabolomics analysis further revealed that autophagy plays a pivotal regulatory role during drug intervention and after genetic modification of TMBIM6 and NDUFS4. The activation of autophagy (macroautophagy/mitophagy) alleviated the negative effects of mitochondrial fission and inflammatory damage induced by lipid stress in endothelial cells, a regulatory mechanism likely associated with the TMBIM6-NDUFS4 axis. Subsequent animal gene modification experiments demonstrated that knocking out TMBIM6-NDUFS4 negates the therapeutic effects of the drug on lipid-induced damage and metabolic function. In summary, our research reveals a phenotypic regulatory mechanism of endothelial cell stress damage through mitophagy, influenced by the interaction of TMBIM6 and NDUFS4. Pharmacological intervention can restore mitochondrial homeostasis in endothelial cells by regulating mitophagy via the TMBIM6-NDUFS4 pathway. This novel insight suggests that TMBIM6-NDUFS4 may serve as a key therapeutic target for atherosclerosis.

摘要

动脉粥样硬化(AS)是一种主要影响大中动脉的慢性血管疾病,涉及多种复杂的病理机制和因素。先前的研究表明,动脉粥样硬化与炎症损伤、代谢紊乱和肠道微生物群密切相关。它还与几种细胞过程密切相关,如内皮细胞焦亡、铁死亡、线粒体自噬、线粒体动力学和线粒体生物发生。线粒体自噬已被认为是一种以前未被探索的机制,有助于动脉粥样硬化中的内皮损伤。我们的研究旨在进一步阐明 AS 诱导的线粒体自噬功能障碍与 TMBIM6 和 NDUFS4 相互作用之间的潜在关系和机制。研究数据表明,AS 小鼠的动脉粥样硬化与炎症和氧化应激损伤的显著激活有关,同时内皮线粒体自噬表达显著降低,病理性线粒体裂变增加,导致线粒体动态平衡破坏。然而,在药物干预下,线粒体自噬水平显著增加,病理性线粒体裂变明显减少,氧化应激和炎症损伤得到抑制,同时内皮细胞的坏死性凋亡途径被显著阻断。有趣的是,在动物模型或细胞系中敲除 TMBIM6 或 NDUFS4 显著削弱了药物的治疗效果,破坏了其对线粒体自噬和线粒体裂变的调节,导致炎症反应和氧化应激损伤的再次出现。代谢组学分析进一步表明,自噬在药物干预和 TMBIM6 和 NDUFS4 基因修饰后发挥关键的调节作用。自噬(巨自噬/线粒体自噬)的激活缓解了脂质应激诱导的内皮细胞中线粒体裂变和炎症损伤的负面影响,这种调节机制可能与 TMBIM6-NDUFS4 轴有关。随后的动物基因修饰实验表明,敲除 TMBIM6-NDUFS4 可消除药物对脂质诱导损伤和代谢功能的治疗作用。总之,我们的研究揭示了内皮细胞应激损伤通过线粒体自噬的表型调节机制,受 TMBIM6 和 NDUFS4 的相互作用影响。药物干预可以通过 TMBIM6-NDUFS4 途径调节线粒体自噬来恢复内皮细胞中线粒体的动态平衡。这一新的见解表明,TMBIM6-NDUFS4 可能成为动脉粥样硬化的一个关键治疗靶点。

https://cdn.ncbi.nlm.nih.gov/pmc/blobs/53f4/11528455/60fa535181c7/ijbsv20p5793g001.jpg

文献AI研究员

20分钟写一篇综述,助力文献阅读效率提升50倍。

立即体验

用中文搜PubMed

大模型驱动的PubMed中文搜索引擎

马上搜索

文档翻译

学术文献翻译模型,支持多种主流文档格式。

立即体验