Suppr超能文献

解析 p63 和 p53 的 DNA 结合图谱和基因调控网络。

Dissecting the DNA binding landscape and gene regulatory network of p63 and p53.

机构信息

Computational Biology Group, Leibniz Institute on Aging - Fritz Lipmann Institute (FLI), Jena, Germany.

Department of Genome Regulation, Max Planck Institute for Molecular Genetics, Berlin, Germany.

出版信息

Elife. 2020 Dec 2;9:e63266. doi: 10.7554/eLife.63266.

Abstract

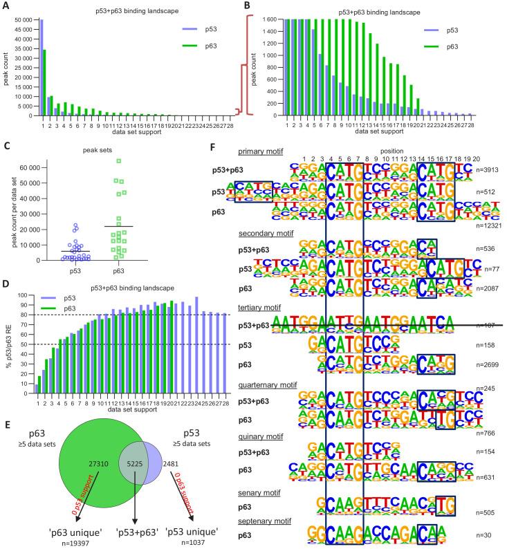
The transcription factor p53 is the best-known tumor suppressor, but its sibling p63 is a master regulator of epidermis development and a key oncogenic driver in squamous cell carcinomas (SCC). Despite multiple gene expression studies becoming available, the limited overlap of reported p63-dependent genes has made it difficult to decipher the p63 gene regulatory network. Particularly, analyses of p63 response elements differed substantially among the studies. To address this intricate data situation, we provide an integrated resource that enables assessing the p63-dependent regulation of any human gene of interest. We use a novel iterative de novo motif search approach in conjunction with extensive ChIP-seq data to achieve a precise global distinction between p53-and p63-binding sites, recognition motifs, and potential co-factors. We integrate these data with enhancer:gene associations to predict p63 target genes and identify those that are commonly de-regulated in SCC representing candidates for prognosis and therapeutic interventions.

摘要

转录因子 p53 是最为人熟知的肿瘤抑制因子,但它的兄弟蛋白 p63 是表皮发育的主要调节因子,也是鳞状细胞癌(SCC)中的关键致癌驱动因子。尽管有多项基因表达研究可用,但报告的 p63 依赖性基因之间的有限重叠使得难以破译 p63 基因调控网络。特别是,p63 反应元件的分析在研究中存在很大差异。为了解决这个复杂的数据情况,我们提供了一个集成资源,使人们能够评估任何感兴趣的人类基因的 p63 依赖性调节。我们使用一种新颖的迭代从头 motif 搜索方法,结合广泛的 ChIP-seq 数据,精确地区分 p53 和 p63 结合位点、识别基序和潜在的共同因子。我们将这些数据与增强子:基因关联相结合,以预测 p63 靶基因,并识别那些在 SCC 中共同失调的基因,这些基因代表预后和治疗干预的候选者。

https://cdn.ncbi.nlm.nih.gov/pmc/blobs/5fe8/7735755/4b230776774a/elife-63266-fig1.jpg

文献AI研究员

20分钟写一篇综述,助力文献阅读效率提升50倍。

立即体验

用中文搜PubMed

大模型驱动的PubMed中文搜索引擎

马上搜索

文档翻译

学术文献翻译模型,支持多种主流文档格式。

立即体验