Suppr超能文献

N6-甲基腺嘌呤相关基因影响神经胶质瘤的生物学行为和预后。

N6-methyladenine-related genes affect biological behavior and the prognosis of glioma.

机构信息

Department of Neurosurgery, Nanfang Hospital, Southern Medical University, Guangzhou, China.

Department of Neurosurgery, The First Affiliated Hospital of Sun Yat-sen University, Guangzhou, China.

出版信息

Cancer Med. 2021 Jan;10(1):98-108. doi: 10.1002/cam4.3574. Epub 2020 Dec 2.

Abstract

BACKGROUND

Although aberrant expression of N6-methyladenine (m A) methylation-related genes contribute to tumorigenesis in many solid tumors, the prognostic value of the m A-related genes and their correlation with clinicopathological features in gliomas need advanced study.

METHODS

The clinical and sequencing data of 288 patients with glioma were extracted from Chinese Glioma Genome Atlas database. By univariate and multivariable Cox regression analysis, the m A-related prognostic genes were identified, and their correlation with clinicopathological features was further analysis. A nomogram was constructed by R software and the performance of it was assessed by calibration and time-dependent receiver operating characteristic curve.

RESULTS

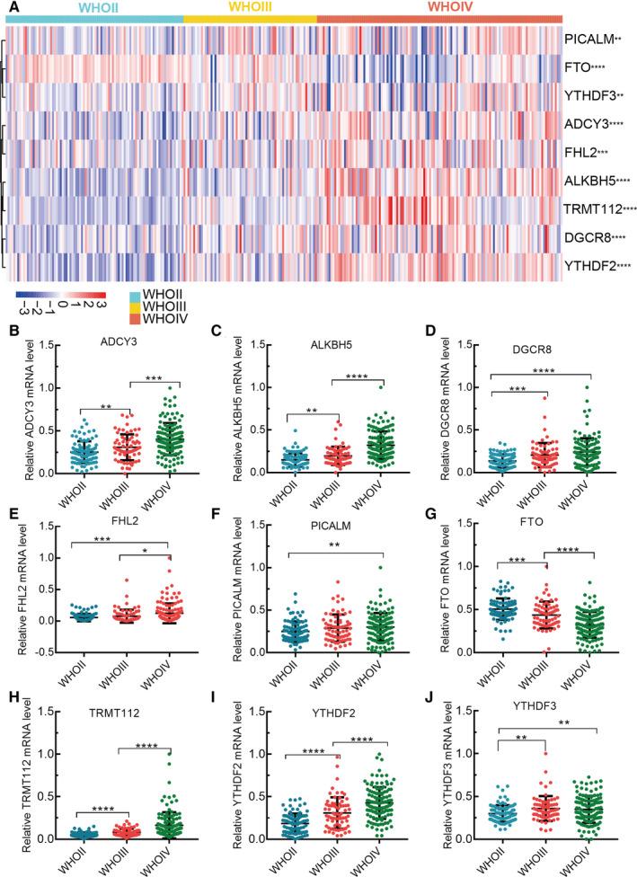
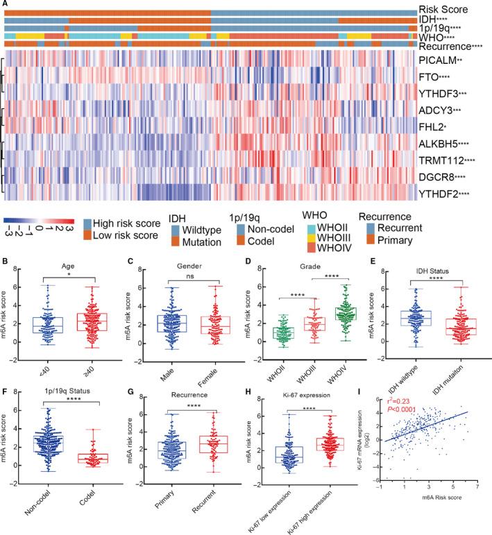
Nine m A-related genes were identified as independent prognostic factors, which were mostly enriched in RNA splicing, regulation of immune response and vesicle-mediated transport. By expression value and regression coefficient of these genes, we constructed risk score of each patient, which was highly associated with clinicopathological features. Kaplan-Meier curve showed that the prognosis of patients with high-risk scores was significantly worse than that with low-risk scores (HR = 4.30, 95% CI = 3.16-5.85, p < 0.0001). A nomogram was constructed based on the nine m A-related genes signature and clinicopathological features with well-fitted calibration curves (c-index = 0.82), showing high specificity and sensitivity (area under the curve for 1-, 3-, and 5-years survival probability = 0.874, 0.918, and 0.934).

CONCLUSIONS

A nine m A-related genes signature was identified in gliomas. The m A-related risk score is a novel prognostic factor for patients with glioma, and is associated with clinicopathological features. Moreover, the nomogram based on the nine m A-related genes signature and clinicopathological features had good efficacy in predicting the survival probability.

摘要

背景

虽然 N6-甲基腺嘌呤(m A)甲基化相关基因的异常表达有助于许多实体瘤的发生,但 m A 相关基因在神经胶质瘤中的预后价值及其与临床病理特征的相关性仍需要进一步研究。

方法

从中国胶质瘤基因组图谱数据库中提取 288 例胶质瘤患者的临床和测序数据。通过单变量和多变量 Cox 回归分析,确定 m A 相关预后基因,并进一步分析其与临床病理特征的相关性。R 软件构建了列线图,并通过校准和时间依赖性接受者操作特征曲线评估了其性能。

结果

鉴定出 9 个 m A 相关基因作为独立的预后因素,这些基因主要富集在 RNA 剪接、免疫反应调节和囊泡介导的运输中。根据这些基因的表达值和回归系数,我们构建了每个患者的风险评分,该评分与临床病理特征高度相关。Kaplan-Meier 曲线显示,高风险评分患者的预后明显差于低风险评分患者(HR=4.30,95%CI=3.16-5.85,p<0.0001)。基于九个 m A 相关基因特征和临床病理特征构建了列线图,具有良好的校准曲线(c 指数=0.82),表现出较高的特异性和敏感性(1 年、3 年和 5 年生存率的曲线下面积分别为 0.874、0.918 和 0.934)。

结论

在神经胶质瘤中鉴定出九个 m A 相关基因特征。m A 相关风险评分是神经胶质瘤患者的一种新的预后因素,与临床病理特征相关。此外,基于九个 m A 相关基因特征和临床病理特征的列线图在预测生存率方面具有良好的效果。

https://cdn.ncbi.nlm.nih.gov/pmc/blobs/0eb2/7826482/df3b2f0eba28/CAM4-10-98-g001.jpg

文献AI研究员

20分钟写一篇综述,助力文献阅读效率提升50倍。

立即体验

用中文搜PubMed

大模型驱动的PubMed中文搜索引擎

马上搜索

文档翻译

学术文献翻译模型,支持多种主流文档格式。

立即体验