Suppr超能文献

铁死亡相关基因特征作为低级别胶质瘤的预后标志物。

Ferroptosis-related gene signature as a prognostic marker for lower-grade gliomas.

机构信息

Department of Neuro-Oncology, Cancer Center, Beijing Tiantan Hospital, Capital Medical University, Beijing, China.

Department of Neurosurgery, The Third Affiliated Hospital of Hebei Medical University, Shijiazhuang, China.

出版信息

J Cell Mol Med. 2021 Mar;25(6):3080-3090. doi: 10.1111/jcmm.16368. Epub 2021 Feb 16.

Abstract

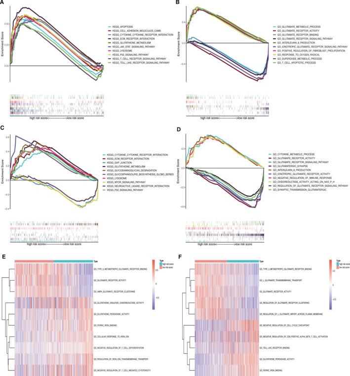
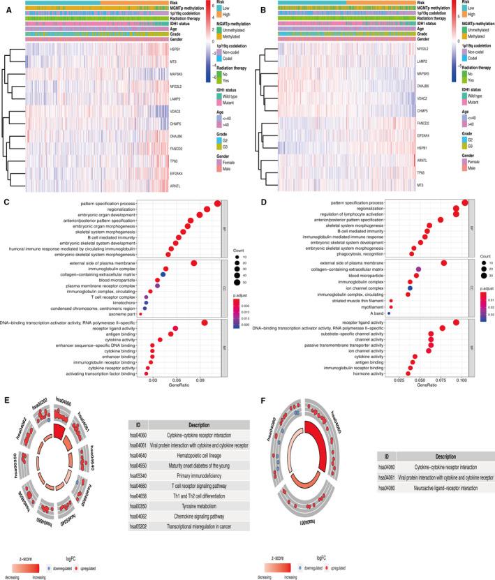
Ferroptosis is a newly discovered form of programmed cell death, which has unique biological effects on metabolism and redox biology. In this study, the prognostic value of ferroptosis-related genes was investigated in lower-grade gliomas (LGG). We downloaded the ferroptosis-related genes from the FerrDb dataset. Univariate Cox and LASSO regression analyses were applied to identify genes correlated with overall survival (OS). Subsequently, 12 ferroptosis-related genes were screened to establish the prognostic signature using stepwise multivariate Cox regression. According to the median value of risk scores, patients were divided into low- and high-risk subgroups. The Kaplan-Meier curves showed the high-risk group had a lower OS. The predictive power of the risk model was validated using the CGGA. Functional analysis revealed that the terms associated with plasma membrane receptor complex, immune response and glutamate metabolic process were primarily related to the risk model. Moreover, we established a nomogram that had a strong forecasting ability for the 1-, 3- and 5-year OS. In addition, we compared the risk scores between different clinical features. We also detected infiltration of macrophages and monocytes in different subgroups. Overall, our study identified the prognostic signature of 12 ferroptosis-related genes, which has the potential to predict the prognosis of LGG.

摘要

铁死亡是一种新发现的细胞程序性死亡形式,它在代谢和氧化还原生物学方面具有独特的生物学效应。在这项研究中,我们探讨了铁死亡相关基因在低级别胶质瘤(LGG)中的预后价值。我们从 FerrDb 数据集下载了铁死亡相关基因。应用单因素 Cox 和 LASSO 回归分析鉴定与总生存期(OS)相关的基因。随后,使用逐步多因素 Cox 回归筛选出 12 个铁死亡相关基因,以建立预后特征。根据风险评分的中位数,患者被分为低风险组和高风险组。Kaplan-Meier 曲线显示高风险组的 OS 较低。使用 CGGA 验证了风险模型的预测能力。功能分析表明,与质膜受体复合物、免疫反应和谷氨酸代谢过程相关的术语主要与风险模型相关。此外,我们建立了一个列线图,对 1、3 和 5 年的 OS 具有很强的预测能力。此外,我们比较了不同临床特征之间的风险评分。我们还在不同的亚组中检测了巨噬细胞和单核细胞的浸润情况。总的来说,我们确定了 12 个铁死亡相关基因的预后特征,它有可能预测 LGG 的预后。

https://cdn.ncbi.nlm.nih.gov/pmc/blobs/58a6/7957186/78015af1f26f/JCMM-25-3080-g004.jpg

文献AI研究员

20分钟写一篇综述,助力文献阅读效率提升50倍。

立即体验

用中文搜PubMed

大模型驱动的PubMed中文搜索引擎

马上搜索

文档翻译

学术文献翻译模型,支持多种主流文档格式。

立即体验