Suppr超能文献

微小 RNA-296-5p 通过逆转转化生长因子-β诱导的上皮-间充质转化抑制鼻咽癌细胞转移和侵袭。

MicroRNA-296-5p inhibits cell metastasis and invasion in nasopharyngeal carcinoma by reversing transforming growth factor-β-induced epithelial-mesenchymal transition.

机构信息

Institute of Biochemistry and Molecular Biology of Guangdong Medical University, No. 2 Wenming Dong Road, Xiashan District, Zhanjiang, 524023, Guangdong, China.

Department of Clinical Laboratory of Zhanjiang Central Hospital, Zhanjiang, 524023, China.

出版信息

Cell Mol Biol Lett. 2020 Nov 3;25(1):49. doi: 10.1186/s11658-020-00240-x.

Abstract

AIM

To explore the effect of miR-296-5p on the metastasis of nasopharyngeal carcinoma (NPC) cells and investigate the underlying mechanism.

METHODS

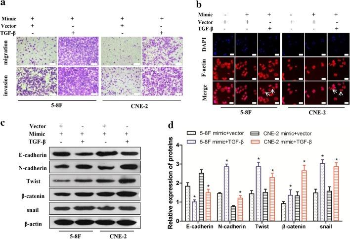
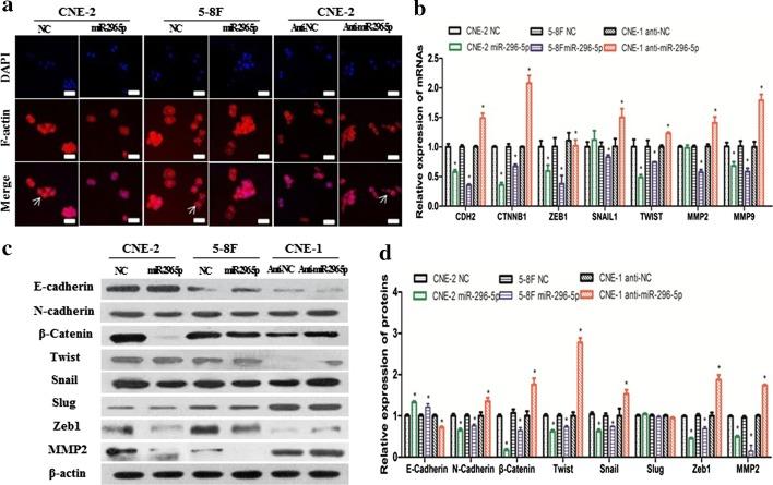
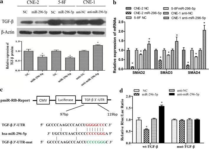
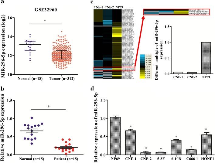
The expressions of miR-296-5p in NPC tissues and cells were determined using GSE32920 database analysis and real-time PCR and miRNA microarray assays. An miR-296-5p mimic and inhibitor were transfected into NPC cells. Then, immunofluorescence imaging, scratch wound-healing, transwell migration and invasion assays were used to observe the effects of miR-296-5p on cell metastasis and invasion. Real-time PCR and western blotting were carried out to detect the expressions of genes and proteins related to epithelial-mesenchymal transition (EMT). A dual luciferase reporter assay was used to identify whether TGF-β is the target gene of miR-296-5p. Finally, TGF-β expression plasmids were transfected into NPC cells to verify the role of TGF-β in the miR-296-5p-mediated inhibition of nasopharyngeal carcinoma cell metastasis.

RESULTS

Our results show that miR-296-5p inhibits the migratory and invasive capacities of NPC cells by targeting TGF-β, which suppresses EMT. Importantly, the miR-296-5p level was significantly lower in human NPC tissues than in adjacent normal tissues. It also negatively correlated with TGF-β and was significantly associated with the lymph node metastasis of patients with NPC.

CONCLUSIONS

Our findings show that miR-296-5p represses the EMT-related metastasis of NPC by targeting TGF-β. This provides new insight into the role of miR-296-5p in regulating NPC metastasis and invasiveness.

摘要

目的

探讨 miR-296-5p 对鼻咽癌(NPC)细胞转移的影响,并探讨其潜在机制。

方法

通过 GSE32920 数据库分析和实时 PCR 及 miRNA 微阵列分析检测 NPC 组织和细胞中 miR-296-5p 的表达。转染 miR-296-5p 模拟物和抑制剂到 NPC 细胞中。然后,通过免疫荧光成像、划痕愈合、Transwell 迁移和侵袭实验观察 miR-296-5p 对细胞转移和侵袭的影响。实时 PCR 和 Western blot 检测上皮-间充质转化(EMT)相关基因和蛋白的表达。双荧光素酶报告实验鉴定 TGF-β 是否为 miR-296-5p 的靶基因。最后,转染 TGF-β 表达质粒到 NPC 细胞中,验证 TGF-β 在 miR-296-5p 介导的抑制鼻咽癌细胞转移中的作用。

结果

我们的结果表明,miR-296-5p 通过靶向 TGF-β 抑制 NPC 细胞的迁移和侵袭能力,从而抑制 EMT。重要的是,miR-296-5p 在人 NPC 组织中的水平明显低于相邻正常组织。它还与 TGF-β 呈负相关,与 NPC 患者的淋巴结转移显著相关。

结论

我们的研究结果表明,miR-296-5p 通过靶向 TGF-β 抑制 NPC 的 EMT 相关转移。这为 miR-296-5p 在调节 NPC 转移和侵袭中的作用提供了新的见解。

https://cdn.ncbi.nlm.nih.gov/pmc/blobs/f6d1/7640465/76a751a8d6f5/11658_2020_240_Fig1_HTML.jpg

文献AI研究员

20分钟写一篇综述,助力文献阅读效率提升50倍。

立即体验

用中文搜PubMed

大模型驱动的PubMed中文搜索引擎

马上搜索

文档翻译

学术文献翻译模型,支持多种主流文档格式。

立即体验