Suppr超能文献

Linc00426 通过作为分子海绵调节 miR-455-5p 来加速肺腺癌的进展。

Linc00426 accelerates lung adenocarcinoma progression by regulating miR-455-5p as a molecular sponge.

机构信息

Experimental Center for Medicine Research, Weifang Medical University, 261053, Weifang, China.

Department of Pathology, School of Clinical Medicine, Weifang Medical University, 261053, Weifang, China.

出版信息

Cell Death Dis. 2020 Dec 11;11(12):1051. doi: 10.1038/s41419-020-03259-2.

Abstract

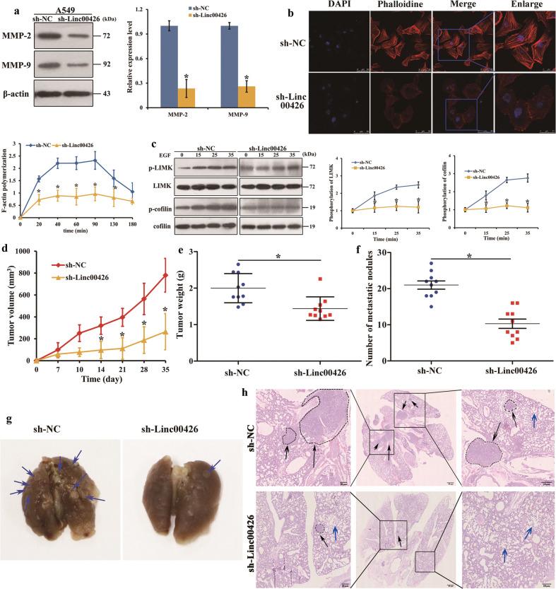
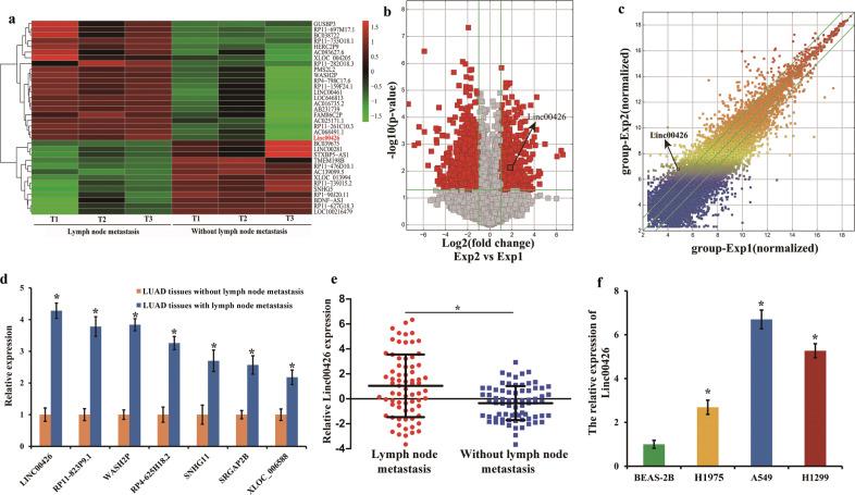
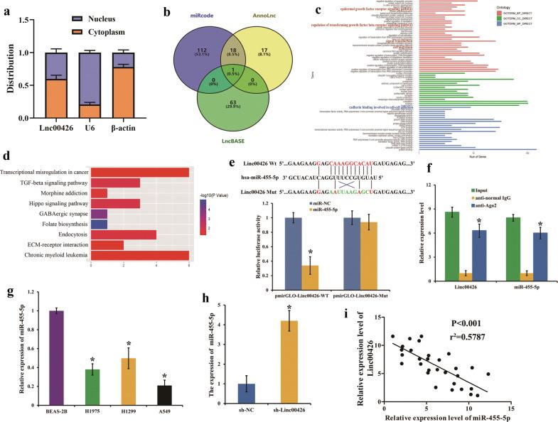
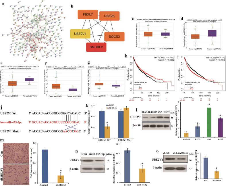
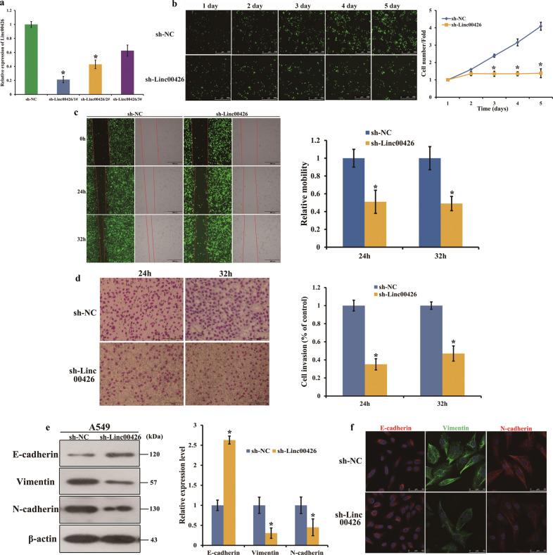
Increasing lines of evidence indicate the role of long non-coding RNAs (LncRNAs) in gene regulation and tumor development. Hence, it is important to elucidate the mechanisms of LncRNAs underlying the proliferation, metastasis, and invasion of lung adenocarcinoma (LUAD). We employed microarrays to screen LncRNAs in LUAD tissues with and without lymph node metastasis and revealed their effects on LUAD. Among them, Linc00426 was selected for further exploration in its expression, the biological significance, and the underlying molecular mechanisms. Linc00426 exhibits ectopic expression in LUAD tissues and cells. The ectopic expression has been clinically linked to tumor size, lymphatic metastasis, and tumor differentiation of patients with LUAD. The deregulation of Linc00426 contributes to a notable impairment in proliferation, invasion, metastasis, and epithelial-mesenchymal transition (EMT) in vitro and in vivo. Mechanistically, the deregulation of Linc00426 could reduce cytoskeleton rearrangement and matrix metalloproteinase expression. Meanwhile, decreasing the level of Linc00426 or increasing miR-455-5p could down-regulate the level of UBE2V1. Thus, Linc00426 may act as a competing endogenous RNA (ceRNA) to abate miR-455-5p-dependent UBE2V1 reduction. We conclude that Linc00426 accelerates LUAD progression by acting as a molecular sponge to regulate miR-455-5p, and may be a potential novel tumor marker for LUAD.

摘要

越来越多的证据表明长非编码 RNA(lncRNAs)在基因调控和肿瘤发生中起作用。因此,阐明 lncRNAs 在肺腺癌(LUAD)增殖、转移和侵袭中的作用机制非常重要。我们采用微阵列筛选有和无淋巴结转移的 LUAD 组织中的 lncRNAs,并揭示其对 LUAD 的影响。其中,Linc00426 因其表达、生物学意义及其潜在的分子机制而被选中进一步研究。Linc00426 在 LUAD 组织和细胞中呈异位表达。异位表达与 LUAD 患者的肿瘤大小、淋巴转移和肿瘤分化有关。Linc00426 的失调导致体外和体内增殖、侵袭、转移和上皮间质转化(EMT)明显受损。从机制上讲,Linc00426 的失调可减少细胞骨架重排和基质金属蛋白酶的表达。同时,降低 Linc00426 的水平或增加 miR-455-5p 可下调 UBE2V1 的水平。因此,Linc00426 可能作为竞争性内源性 RNA(ceRNA)通过调节 miR-455-5p 发挥作用,降低 UBE2V1 的表达。我们的结论是,Linc00426 通过作为分子海绵调节 miR-455-5p 加速 LUAD 的进展,可能是 LUAD 的一种潜在新型肿瘤标志物。

https://cdn.ncbi.nlm.nih.gov/pmc/blobs/630b/7732829/1d4e3bfe4547/41419_2020_3259_Fig1_HTML.jpg

文献AI研究员

20分钟写一篇综述,助力文献阅读效率提升50倍。

立即体验

用中文搜PubMed

大模型驱动的PubMed中文搜索引擎

马上搜索

文档翻译

学术文献翻译模型,支持多种主流文档格式。

立即体验