Suppr超能文献

LINC00968 可通过 miR-21-5p/SMAD7 信号轴抑制肺腺癌的进展。

LINC00968 can inhibit the progression of lung adenocarcinoma through the miR-21-5p/SMAD7 signal axis.

机构信息

Department of Oncology, Third Xiangya Hospital of Central South University, Changsha 410013, China.

Department of Plastic Surgery, Xiangya Hospital, Central South University, Changsha 410008, Hunan, China.

出版信息

Aging (Albany NY). 2020 Nov 4;12(21):21904-21922. doi: 10.18632/aging.104011.

Abstract

BACKGROUND

Long non-coding RNAs (LncRNAs) have been associated with several types of cancer. However, little is known about their role in lung adenocarcinoma (LUAD).

RESULTS

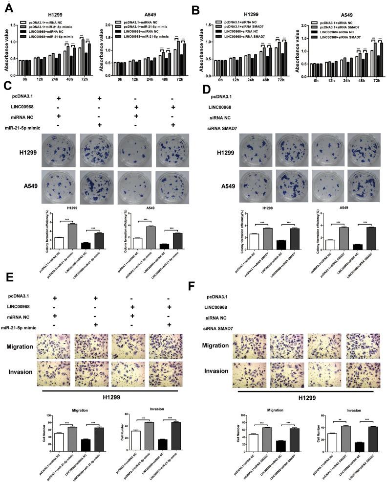
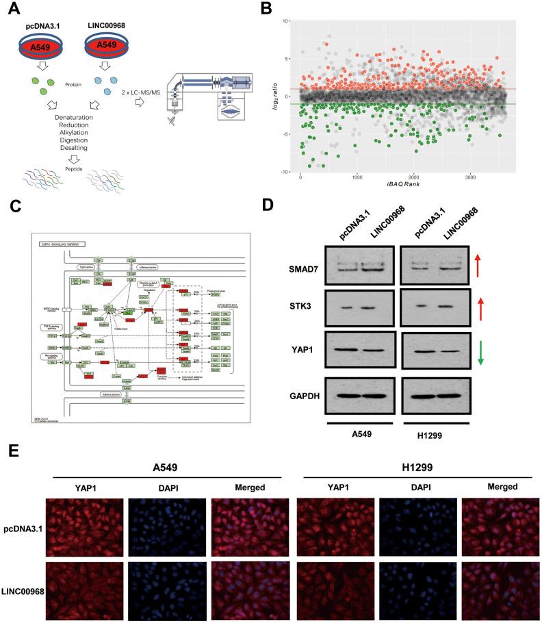
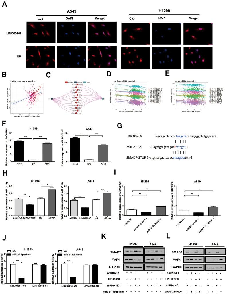
LINC00968 was significantly differentially expressed in LUAD tissues. Downregulated LINC00968 was associated with clinicopathological features of LUAD. LINC00968 inhibited cell growth and metastasis by regulating the Hippo signaling pathway We demonstrated that LINC00968 acts as a ceRNA to consume miR-21-5p, enhancing the accumulation of SMAD7, a miR-21-5p target.

CONCLUSIONS

LINC00968 limits LUAD progression via the miR-21-5p/SMAD7 axis and may serve as a prognostic biomarker and therapeutic target for LUAD.

METHODS

We conducted comprehensive data mining on LINC00968 based on the Gene Expression Omnibus (GEO) and The Cancer Genome Atlas (TCGA) database. The expression of LINC00968 in LUAD cells was determined using hybridization. We detected LINC00968 function in LUAD cells using the MTT, clone formation, and transwell assays, and tumor xenografts. Label-free quantitative proteomics, western blotting, a dual-luciferase reporter assay, immunofluorescence, and RNA immunoprecipitation assays were used to determine the correlations among LINC00968, miR-21-5p, and SMAD7. Gain- and loss-function approaches were used to explore the effects of LINC00968, miR-21-5p, and SMAD7 on cell proliferation, migration, and invasion.

摘要

背景

长链非编码 RNA(LncRNAs)与多种类型的癌症有关。然而,它们在肺腺癌(LUAD)中的作用知之甚少。

结果

LINC00968 在 LUAD 组织中表达差异显著。下调的 LINC00968 与 LUAD 的临床病理特征相关。LINC00968 通过调节 Hippo 信号通路抑制细胞生长和转移。我们证明 LINC00968 作为 ceRNA 消耗 miR-21-5p,增强 miR-21-5p 靶标 SMAD7 的积累。

结论

LINC00968 通过 miR-21-5p/SMAD7 轴限制 LUAD 的进展,可能作为 LUAD 的预后生物标志物和治疗靶点。

方法

我们基于基因表达综合数据库(GEO)和癌症基因组图谱(TCGA)数据库对 LINC00968 进行了全面的数据挖掘。使用杂交检测 LUAD 细胞中 LINC00968 的表达。我们使用 MTT、克隆形成和 Transwell 检测以及肿瘤异种移植检测来检测 LINC00968 在 LUAD 细胞中的功能。无标记定量蛋白质组学、Western blot、双荧光素酶报告基因检测、免疫荧光和 RNA 免疫沉淀检测用于确定 LINC00968、miR-21-5p 和 SMAD7 之间的相关性。采用 gain-和 loss-function 方法探讨 LINC00968、miR-21-5p 和 SMAD7 对细胞增殖、迁移和侵袭的影响。

https://cdn.ncbi.nlm.nih.gov/pmc/blobs/3311/7695398/9a440d2d4e0a/aging-12-104011-g001.jpg

文献AI研究员

20分钟写一篇综述,助力文献阅读效率提升50倍。

立即体验

用中文搜PubMed

大模型驱动的PubMed中文搜索引擎

马上搜索

文档翻译

学术文献翻译模型,支持多种主流文档格式。

立即体验