Suppr超能文献

铜死亡相关 lncRNA 特征在 LUAD 预后和免疫治疗中的意义:一种机器学习方法。

Significance of cuproptosis-related lncRNA signature in LUAD prognosis and immunotherapy: A machine learning approach.

机构信息

State Key Laboratory of Medicinal Chemical Biology, Nankai University, Tianjin, China.

出版信息

Thorac Cancer. 2023 Jun;14(16):1451-1466. doi: 10.1111/1759-7714.14888. Epub 2023 Apr 19.

Abstract

OBJECTIVE

Cuproptosis-related genes are closely related to lung adenocarcinoma (LUAD), which can be analyzed via the analysis of long noncoding RNA (lncRNA). To date, the clinical significance and function of cuproptosis-related lncRNAs are still not well elucidated. Further analysis of cuproptosis-related prognostic lncRNAs is of great significance for the treatment, diagnosis, and prognosis of LUAD.

METHODS

In this study, a multiple machine learning (ML)-based computational approach was proposed for the identification of the cuproptosis-related lncRNAs signature (CRlncSig) via comprehensive analysis of cuproptosis, lncRNAs, and clinical characteristics. The proposed approach integrated multiple ML algorithms (least absolute shrinkage and selection operator regression analysis, univariate and multivariate Cox regression) to effectively identify the CRlncSig.

RESULTS

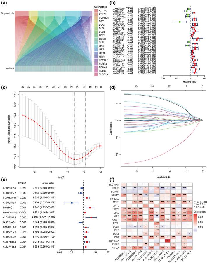
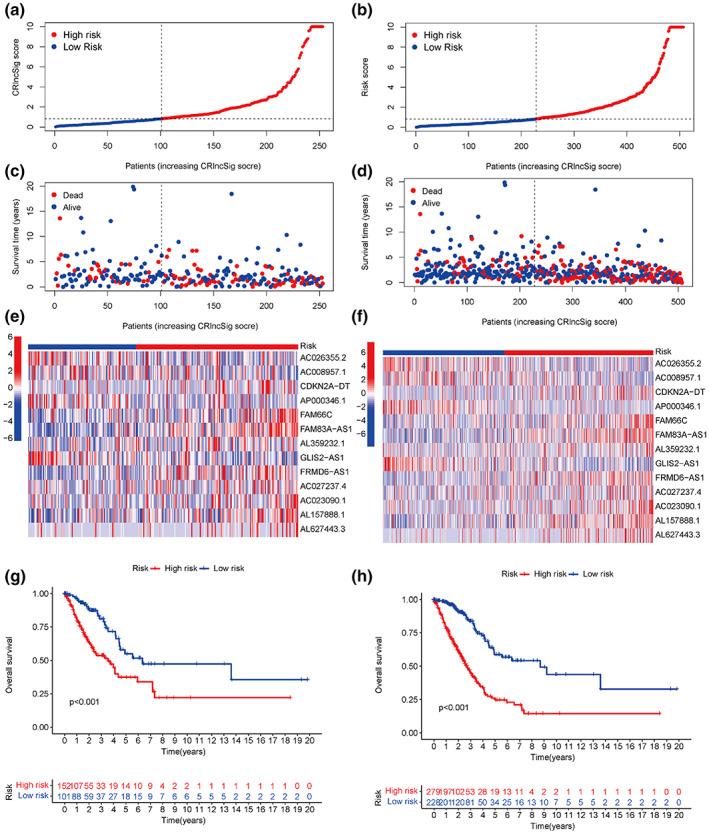
Based on the proposed approach, the CRlncSig was identified from the 3450 cuproptosis-related lncRNAs, which consist of 13 lncRNAs (CDKN2A-DT, FAM66C, FAM83A-AS1, AL359232.1, FRMD6-AS1, AC027237.4, AC023090.1, AL157888.1, AL627443.3, AC026355.2, AC008957.1, AP000346.1, and GLIS2-AS1).

CONCLUSIONS

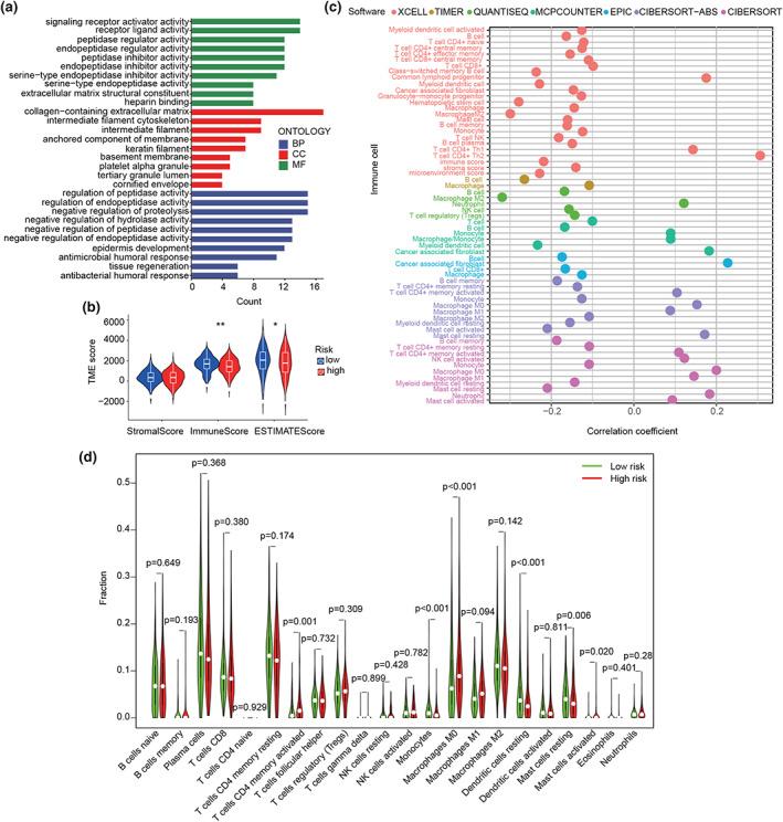
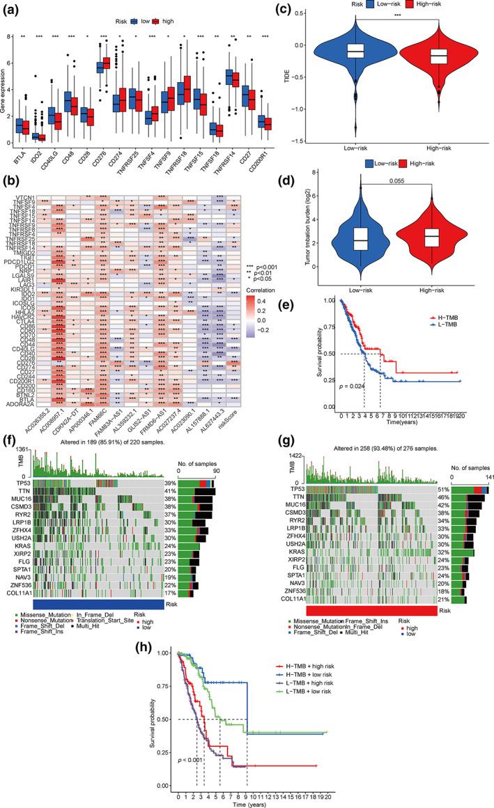
The CRlncSig could well predict the prognosis of different LUAD patients, which is different from other clinical features. Moreover, the CRlncSig was proved to be an effective indicator of patient survival via functional characterization analysis, which is relevant to cancer progression and immune infiltration. Furthermore, the results of RT-PCR assay indicated that the expression level of FAM83A-AS1 and AC026355.2 in A549 and H1975 cells (LUAD) was significantly higher than that in BEAS-2B cells (normal lung epithelial).

摘要

目的

铜死亡相关基因与肺腺癌(LUAD)密切相关,可通过长链非编码 RNA(lncRNA)分析进行分析。迄今为止,铜死亡相关 lncRNA 的临床意义和功能仍未得到充分阐明。进一步分析铜死亡相关预后 lncRNA 对 LUAD 的治疗、诊断和预后具有重要意义。

方法

本研究通过综合分析铜死亡、lncRNA 和临床特征,提出了一种基于机器学习(ML)的计算方法,用于鉴定铜死亡相关 lncRNA 特征(CRlncSig)。该方法整合了多种 ML 算法(最小绝对收缩和选择算子回归分析、单变量和多变量 Cox 回归),有效地识别了 CRlncSig。

结果

基于所提出的方法,从 3450 个铜死亡相关 lncRNA 中鉴定出 CRlncSig,其包含 13 个 lncRNA(CDKN2A-DT、FAM66C、FAM83A-AS1、AL359232.1、FRMD6-AS1、AC027237.4、AC023090.1、AL157888.1、AL627443.3、AC026355.2、AC008957.1、AP000346.1 和 GLIS2-AS1)。

结论

CRlncSig 可以很好地预测不同 LUAD 患者的预后,与其他临床特征不同。此外,通过功能特征分析证明,CRlncSig 是患者生存的有效指标,与癌症进展和免疫浸润有关。此外,RT-PCR 检测结果表明,在 A549 和 H1975 细胞(LUAD)中 FAM83A-AS1 和 AC026355.2 的表达水平明显高于 BEAS-2B 细胞(正常肺上皮细胞)。

https://cdn.ncbi.nlm.nih.gov/pmc/blobs/8d92/10234775/b4dd9526a750/TCA-14-1451-g006.jpg

文献AI研究员

20分钟写一篇综述,助力文献阅读效率提升50倍。

立即体验

用中文搜PubMed

大模型驱动的PubMed中文搜索引擎

马上搜索

文档翻译

学术文献翻译模型,支持多种主流文档格式。

立即体验