Suppr超能文献

RIPK1 的泛素化以不同的方式调节其受 TNFR1 和 TLRs 信号转导调控的激活。

Ubiquitination of RIPK1 regulates its activation mediated by TNFR1 and TLRs signaling in distinct manners.

机构信息

Interdisciplinary Research Center on Biology and Chemistry, Shanghai Institute of Organic Chemistry, Chinese Academy of Sciences, 26 Qiuyue Rd, PuDong District, 201203, Shanghai, China.

Department of Cell Biology, Harvard Medical School, 240 Longwood Ave., Boston, MA, 02115, USA.

出版信息

Nat Commun. 2020 Dec 11;11(1):6364. doi: 10.1038/s41467-020-19935-y.

Abstract

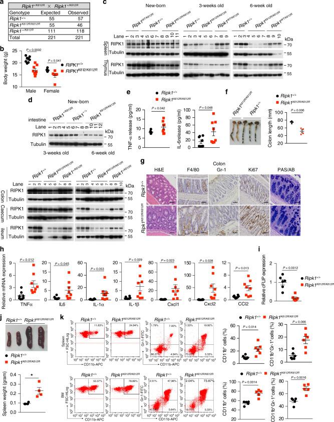
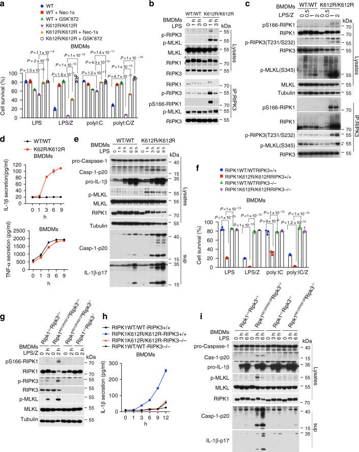
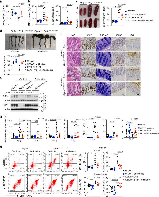
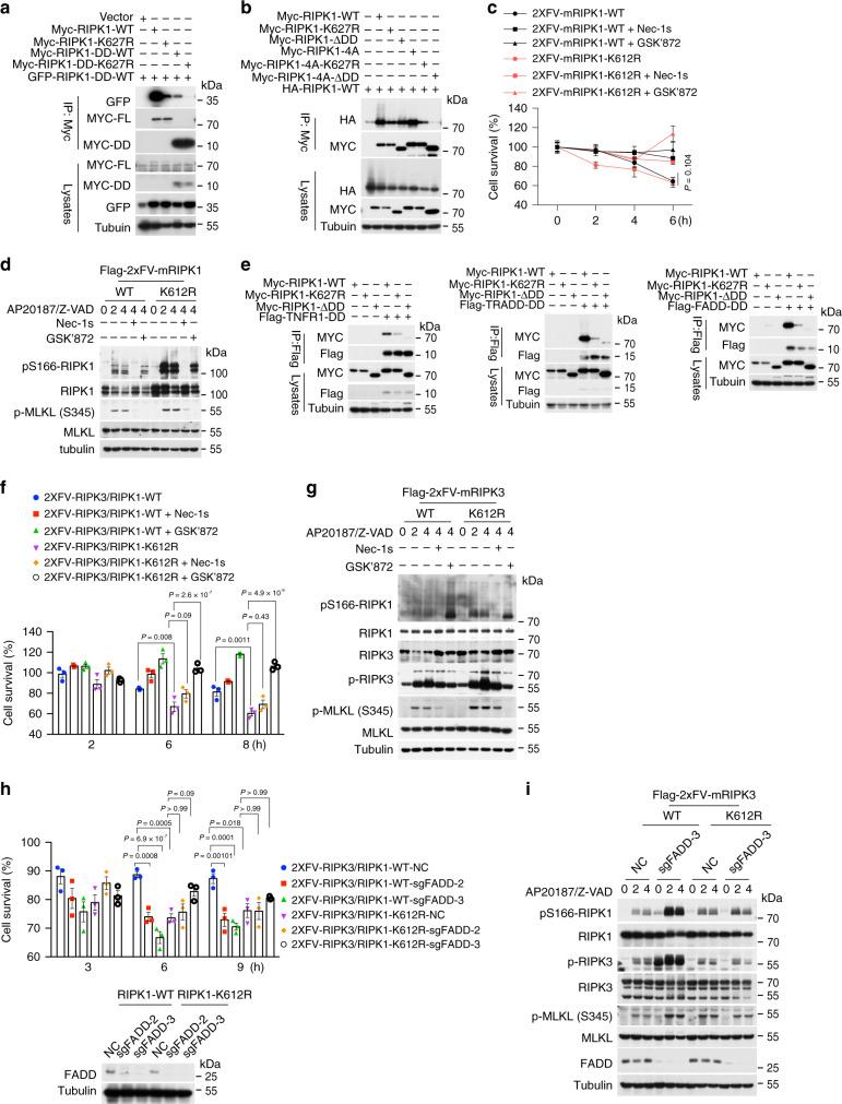
RIPK1 is a death-domain (DD) containing kinase involved in regulating apoptosis, necroptosis and inflammation. RIPK1 activation is known to be regulated by its DD-mediated interaction and ubiquitination, though underlying mechanisms remain incompletely understood. Here we show that K627 in human RIPK1-DD and its equivalent K612 in murine RIPK1-DD is a key ubiquitination site that regulates the overall ubiquitination pattern of RIPK1 and its DD-mediated interactions with other DD-containing proteins. K627R/K612R mutation inhibits the activation of RIPK1 and blocks both apoptosis and necroptosis mediated by TNFR1 signaling. However, Ripk1 mutation sensitizes cells to necroptosis and caspase-1 activation in response to TLRs signaling. Ripk1 mice are viable, but develop age-dependent reduction of RIPK1 expression, spontaneous intestinal inflammation and splenomegaly, which can be rescued by antibiotic treatment and partially by Ripk3 deficiency. Furthermore, we show that the interaction of RIPK1 with FADD contributes to suppressing the activation of RIPK3 mediated by TLRs signaling. Our study demonstrates the distinct roles of K612 ubiquitination in mRIPK1/K627 ubiquitination in hRIPK1 in regulating its pro-death kinase activity in response to TNFα and pro-survival activity in response to TLRs signaling.

摘要

RIPK1 是一种含有死亡结构域(DD)的激酶,参与调节细胞凋亡、坏死性凋亡和炎症。已知 RIPK1 的激活受到其 DD 介导的相互作用和泛素化的调节,但潜在的机制仍不完全清楚。在这里,我们表明,人源 RIPK1-DD 中的 K627 和鼠源 RIPK1-DD 中的等效 K612 是一个关键的泛素化位点,调节 RIPK1 的整体泛素化模式及其 DD 介导的与其他含有 DD 的蛋白质的相互作用。K627R/K612R 突变抑制了 RIPK1 的激活,并阻断了 TNFR1 信号介导的细胞凋亡和坏死性凋亡。然而,Ripk1 突变使细胞对 TLR 信号介导的坏死性凋亡和 caspase-1 激活敏感。Ripk1 敲除小鼠是存活的,但随着年龄的增长,RIPK1 的表达逐渐减少,会自发出现肠道炎症和脾肿大,抗生素治疗和部分 Ripk3 缺失可以部分挽救这些表型。此外,我们还表明,RIPK1 与 FADD 的相互作用有助于抑制 TLR 信号介导的 RIPK3 的激活。我们的研究表明,mRIPK1/K612 泛素化在 hRIPK1 中 K627 泛素化的不同作用,调节其对 TNFα 的促死亡激酶活性和对 TLR 信号的促生存活性。

https://cdn.ncbi.nlm.nih.gov/pmc/blobs/0bf6/7733462/0edf239ba920/41467_2020_19935_Fig1_HTML.jpg

文献AI研究员

20分钟写一篇综述,助力文献阅读效率提升50倍。

立即体验

用中文搜PubMed

大模型驱动的PubMed中文搜索引擎

马上搜索

文档翻译

学术文献翻译模型,支持多种主流文档格式。

立即体验