Suppr超能文献

SPATA2通过调节线性泛素化来调控RIPK1的激活。

SPATA2 regulates the activation of RIPK1 by modulating linear ubiquitination.

作者信息

Wei Ran, Xu Lily Wen, Liu Jianping, Li Yanxia, Zhang Pei, Shan Bing, Lu Xiaojuan, Qian Lihui, Wu Zheming, Dong Kangyun, Zhu Hong, Pan Lifeng, Yuan Junying, Pan Heling

机构信息

Interdisciplinary Research Center on Biology and Chemistry, Shanghai Institute of Organic Chemistry, Chinese Academy of Sciences, Shanghai, 201203, China.

University of Chinese Academy of Sciences, Beijing 100049, China.

出版信息

Genes Dev. 2017 Jun 1;31(11):1162-1176. doi: 10.1101/gad.299776.117. Epub 2017 Jul 12.

Abstract

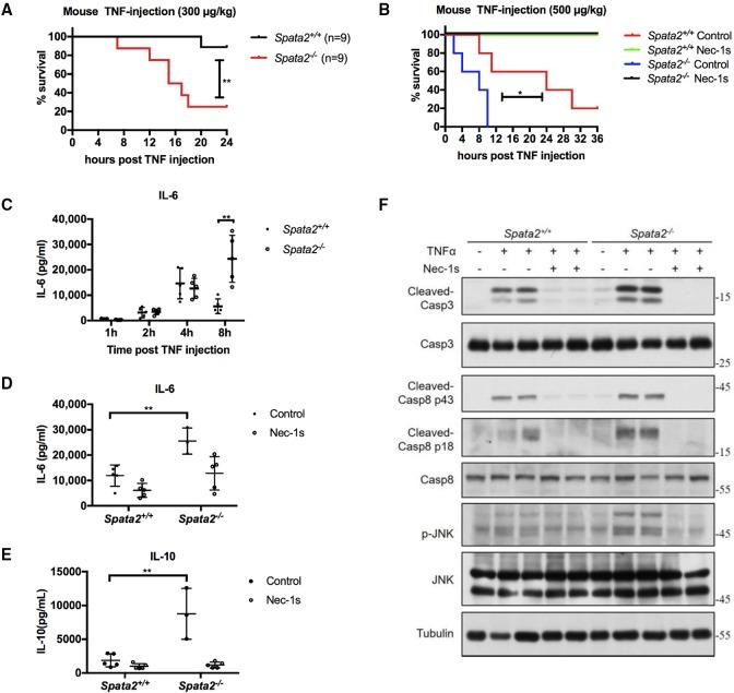
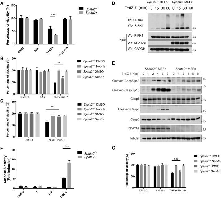
Stimulation of cells with TNFα leads to the formation of the TNF-R1 signaling complex (TNF-RSC) to mediate downstream cellular fate decision. Activation of the TNF-RSC is modulated by different types of ubiquitination and may lead to cell death, including apoptosis and necroptosis, in both RIPK1-dependent and RIPK1-independent manners. Spata2 (spermatogenesis-associated 2) is an adaptor protein recruited into the TNF-RSC to modulate the interaction between the linear ubiquitin chain assembly complex (LUBAC) and the deubiquitinase CYLD (cylindromatosis). However, the mechanism by which Spata2 regulates the activation of RIPK1 is unclear. Here, we report that Spata2-deficient cells show resistance to RIPK1-dependent apoptosis and necroptosis and are also partially protected against RIPK1-independent apoptosis. Spata2 deficiency promotes M1 ubiquitination of RIPK1 to inhibit RIPK1 kinase activity. Furthermore, we provide biochemical evidence for the USP domain of CYLD and the PUB domain of the SPATA2 complex preferentially deubiquitinating the M1 ubiquitin chain in vitro. Spata2 deficiency also promotes the activation of MKK4 and JNK and cytokine production independently of RIPK1 kinase activity. Spata2 deficiency sensitizes mice to systemic inflammatory response syndrome (SIRS) induced by TNFα, which can be suppressed by RIPK1 inhibitor Nec-1s. Thus, Spata2 can regulate inflammatory response and cell death in both RIPK1-dependent and RIPK1-independent manners.

摘要

用肿瘤坏死因子α(TNFα)刺激细胞会导致肿瘤坏死因子受体1信号复合物(TNF-RSC)的形成,以介导下游细胞命运的决定。TNF-RSC的激活受不同类型泛素化的调节,并可能以RIPK1依赖性和RIPK1非依赖性方式导致细胞死亡,包括凋亡和坏死性凋亡。Spata2(精子发生相关蛋白2)是一种衔接蛋白,被招募到TNF-RSC中,以调节线性泛素链组装复合物(LUBAC)和去泛素化酶CYLD(圆柱瘤蛋白)之间的相互作用。然而,Spata2调节RIPK1激活的机制尚不清楚。在这里,我们报告Spata2缺陷型细胞对RIPK1依赖性凋亡和坏死性凋亡具有抗性,并且对RIPK1非依赖性凋亡也有部分保护作用。Spata2缺陷促进RIPK1的M1泛素化,以抑制RIPK1激酶活性。此外,我们提供了生化证据,表明CYLD的USP结构域和SPATA2复合物的PUB结构域在体外优先去除M1泛素链。Spata2缺陷还独立于RIPK1激酶活性促进MKK4和JNK的激活以及细胞因子的产生。Spata2缺陷使小鼠对TNFα诱导的全身炎症反应综合征(SIRS)敏感,RIPK1抑制剂Nec-1s可抑制这种反应。因此,Spata2可以以RIPK1依赖性和RIPK1非依赖性方式调节炎症反应和细胞死亡。

https://cdn.ncbi.nlm.nih.gov/pmc/blobs/c511/5538438/cbadfa85048e/1162f01.jpg

文献AI研究员

20分钟写一篇综述,助力文献阅读效率提升50倍。

立即体验

用中文搜PubMed

大模型驱动的PubMed中文搜索引擎

马上搜索

文档翻译

学术文献翻译模型,支持多种主流文档格式。

立即体验