Suppr超能文献

阿司匹林和 5-氨基咪唑-4-甲酰胺核苷通过抑制 BEFV 诱导的自噬来减弱牛暂时热病毒的复制。

Aspirin and 5-Aminoimidazole-4-carboxamide Riboside Attenuate Bovine Ephemeral Fever Virus Replication by Inhibiting BEFV-Induced Autophagy.

机构信息

Institute of Molecular Biology, National Chung Hsing University, Taichung, Taiwan.

Division of General Surgery, Taichung Hospital, Ministry of Health and Welfare, Taichung, Taiwan.

出版信息

Front Immunol. 2020 Nov 24;11:556838. doi: 10.3389/fimmu.2020.556838. eCollection 2020.

Abstract

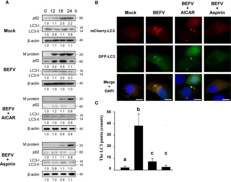
Recent study in our laboratory has demonstrated that BEFV-induced autophagy activation of the PI3K/Akt/NF-κB and Src/JNK pathways and suppression of the PI3K-AKt-mTORC1 pathway is beneficial for virus replication. In the current study, we found that both aspirin and 5-aminoimidazole-4-carboxamide-1-β-riboside (AICAR) siginificantly attenuated virus replication by inhibiting BEFV-induced autophagy suppressing the BEFV-activated PI3K/Akt/NF-κB and Src/JNK pathways as well as inducing reversion of the BEFV-suppressed PI3K-Akt-mTORC1 pathway. AICAR reversed the BEFV-activated PI3K/Akt/NF-κB and Src/JNK pathways at the early to late stages of infection and induced reversion of the BEFV-suppressed PI3K-AKt-mTORC1 pathway at the late stage of infection. Our findings reveal that inhibition of BEFV-induced autophagy by AICAR is independent of AMPK. Furthermore, we found that AICAR transcriptionally downregulates the ATG related genes ULK1, Beclin 1, and LC3 and enhances Atg7 degradation by the proteasome pathway. Aspirin suppresses virus replication by inhibiting BEFV-induced autophagy. It directly suppressed the NF-κB pathway and reversed the BEFV-activated Src/JNK pathway at the early stage of infection and reversed the BEFV-suppressed PI3K/Akt/mTOR pathway at the late stage of infection. The current study provides mechanistic insights into the effects of aspirin and AICAR on BEFV replication through suppression of BEFV-induced autophagy.

摘要

最近我们实验室的研究表明,BEFV 诱导的自噬激活 PI3K/Akt/NF-κB 和 Src/JNK 途径,抑制 PI3K-Akt-mTORC1 途径有利于病毒复制。在本研究中,我们发现阿司匹林和 5-氨基咪唑-4-甲酰胺-1-β-D-核糖苷(AICAR)均可通过抑制 BEFV 诱导的自噬,抑制 BEFV 激活的 PI3K/Akt/NF-κB 和 Src/JNK 途径,并诱导 BEFV 抑制的 PI3K-Akt-mTORC1 途径的逆转,从而显著抑制病毒复制。AICAR 在感染的早期到晚期阶段逆转 BEFV 激活的 PI3K/Akt/NF-κB 和 Src/JNK 途径,并在感染的晚期阶段诱导 BEFV 抑制的 PI3K-AKt-mTORC1 途径的逆转。我们的研究结果表明,AICAR 抑制 BEFV 诱导的自噬独立于 AMPK。此外,我们发现 AICAR 通过转录下调 ATG 相关基因 ULK1、Beclin 1 和 LC3,并通过蛋白酶体途径增强 Atg7 的降解,从而抑制 BEFV 诱导的自噬。阿司匹林通过抑制 BEFV 诱导的自噬抑制病毒复制。它直接抑制 NF-κB 途径,并在感染早期逆转 BEFV 激活的 Src/JNK 途径,在感染晚期逆转 BEFV 抑制的 PI3K/Akt/mTOR 途径。本研究通过抑制 BEFV 诱导的自噬,为阿司匹林和 AICAR 对 BEFV 复制的影响提供了机制见解。

https://cdn.ncbi.nlm.nih.gov/pmc/blobs/a9c3/7732683/42ca41a8b065/fimmu-11-556838-g001.jpg

文献AI研究员

20分钟写一篇综述,助力文献阅读效率提升50倍。

立即体验

用中文搜PubMed

大模型驱动的PubMed中文搜索引擎

马上搜索

文档翻译

学术文献翻译模型,支持多种主流文档格式。

立即体验