Suppr超能文献

人类 CD4 T 细胞的分化和激活与髓鞘和淋巴细胞蛋白的逐渐丧失有关。

Differentiation and activation of human CD4 T cells is associated with a gradual loss of myelin and lymphocyte protein.

机构信息

Division of Immune Receptors and T Cell Activation, Institute of Immunology, Center for Pathophysiology, Infectiology and Immunology, Medical University of Vienna, Vienna, Austria.

Division of Clinical Immunology, Department of Medical Technology, Faculty of Associated Medical Sciences, Chiang Mai University, Chiang Mai, Thailand.

出版信息

Eur J Immunol. 2021 Apr;51(4):848-863. doi: 10.1002/eji.202048603. Epub 2021 Jan 25.

Abstract

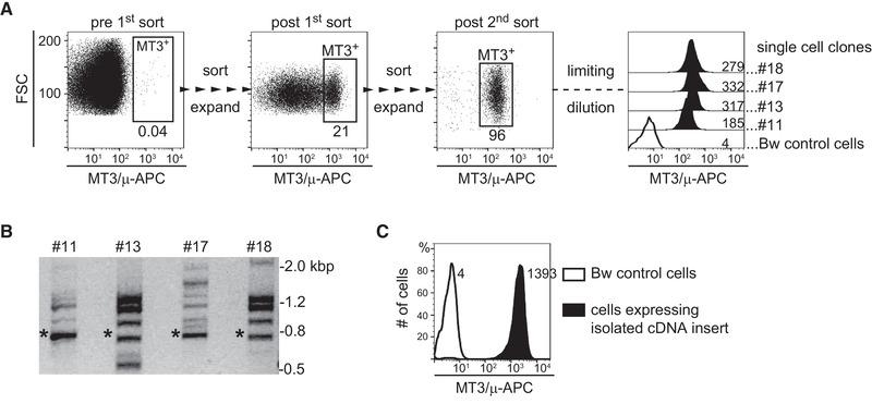
Upon generation of monoclonal antibodies to the T cell antigen receptor/CD3 (TCR/CD3) complex, we isolated mAb MT3, whose reactivity correlates inversely with the production of IFN-γ by human peripheral blood T lymphocytes. Using eukaryotic expression cloning, we identified the MT3 antigen as myelin-and-lymphocyte (MAL) protein. Flow cytometry analysis demonstrates high surface expression of MAL on all naïve CD4 T cells whereas MAL expression is diminished on central memory- and almost lost on effector memory T cells. MAL T cells proliferate strongly in response to stimulation with CD3/CD28 antibodies, corroborating that MAL T cells are naïve and MAL T cells memory subtypes. Further, resting MAL T cells harbor a larger pool of Ser59- and Tyr394- double phosphorylated lymphocyte-specific kinase (Lck), which is rapidly increased upon in vitro restimulation. Previously, lack of MAL was reported to prevent transport of Lck, the key protein tyrosine kinase of TCR/CD3 signaling to the cell membrane, and to result in strongly impaired human T cell activation. Here, we show that knocking out MAL did not significantly affect Lck membrane localization and immune synapse recruitment, or transcriptional T cell activation. Collectively, our results indicate that loss of MAL is associated with activation-induced differentiation of human T cells but not with impaired membrane localization of Lck or TCR signaling capacity.

摘要

当生成针对 T 细胞抗原受体/CD3(TCR/CD3)复合物的单克隆抗体时,我们分离出了 mAb MT3,其反应性与人类外周血 T 淋巴细胞产生 IFN-γ呈负相关。使用真核表达克隆,我们将 MT3 抗原鉴定为髓鞘和淋巴细胞(MAL)蛋白。流式细胞术分析表明,所有幼稚 CD4 T 细胞表面高表达 MAL,而中央记忆 T 细胞的 MAL 表达减少,效应记忆 T 细胞几乎丧失。MAL T 细胞在 CD3/CD28 抗体刺激下强烈增殖,证实 MAL T 细胞是幼稚的,MAL T 细胞是记忆亚型。此外,静止的 MAL T 细胞储存着大量 Ser59-和 Tyr394-双磷酸化淋巴细胞特异性激酶(Lck),在体外再刺激时迅速增加。先前报道缺乏 MAL 会阻止 TCR/CD3 信号传导的关键蛋白酪氨酸激酶 Lck 向细胞膜的转运,并导致人类 T 细胞激活严重受损。在这里,我们表明敲除 MAL 不会显著影响 Lck 的膜定位和免疫突触募集,或转录 T 细胞激活。总的来说,我们的结果表明,MAL 的缺失与人类 T 细胞的激活诱导分化有关,但与 Lck 或 TCR 信号转导能力的膜定位受损无关。

https://cdn.ncbi.nlm.nih.gov/pmc/blobs/c6f6/8248321/c6ad4db5f183/EJI-51-848-g009.jpg

文献AI研究员

20分钟写一篇综述,助力文献阅读效率提升50倍。

立即体验

用中文搜PubMed

大模型驱动的PubMed中文搜索引擎

马上搜索

文档翻译

学术文献翻译模型,支持多种主流文档格式。

立即体验