Suppr超能文献

嗅球有助于利用类别边界对不同强度组中的气味剂进行分类。

The Olfactory Bulb Facilitates Use of Category Bounds for Classification of Odorants in Different Intensity Groups.

作者信息

Losacco Justin, George Nicholas M, Hiratani Naoki, Restrepo Diego

机构信息

Neuroscience Graduate Program, University of Colorado Anschutz Medical Campus, Aurora, CO, United States.

Department of Cell and Developmental Biology, University of Colorado Anschutz Medical Campus, Aurora, CO, United States.

出版信息

Front Cell Neurosci. 2020 Dec 11;14:613635. doi: 10.3389/fncel.2020.613635. eCollection 2020.

Abstract

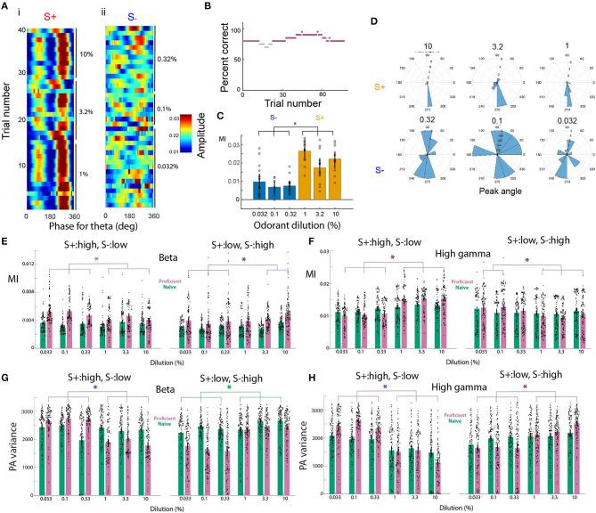
Signal processing of odor inputs to the olfactory bulb (OB) changes through top-down modulation whose shaping of neural rhythms in response to changes in stimulus intensity is not understood. Here we asked whether the representation of a high vs. low intensity odorant in the OB by oscillatory neural activity changed as the animal learned to discriminate odorant concentration ranges in a go-no go task. We trained mice to discriminate between high vs. low concentration odorants by learning to lick to the rewarded group (low or high). We recorded the local field potential (LFP) in the OB of these mice and calculated the theta-referenced beta or gamma oscillation power (theta phase-referenced power, or tPRP). We found that as the mouse learned to differentiate odorant concentrations, tPRP diverged between trials for the rewarded vs. the unrewarded concentration range. For the proficient animal, linear discriminant analysis was able to predict the rewarded odorant group and the performance of this classifier correlated with the percent correct behavior in the odor concentration discrimination task. Interestingly, the behavioral response and decoding accuracy were asymmetric as a function of concentration when the rewarded stimulus was shifted between the high and low odorant concentration ranges. A model for decision making motivated by the statistics of OB activity that uses a single threshold in a logarithmic concentration scale displays this asymmetry. Taken together with previous studies on the intensity criteria for decisions on odorant concentrations, our finding suggests that OB oscillatory events facilitate decision making to classify concentrations using a single intensity criterion.

摘要

嗅觉输入到嗅球(OB)的信号处理通过自上而下的调制而改变,其对刺激强度变化的神经节律塑造尚不清楚。在这里,我们研究了在动物学会在“是-否”任务中区分气味浓度范围时,嗅球中由振荡神经活动所表征的高浓度与低浓度气味剂的情况是否发生了变化。我们训练小鼠通过学习舔舐奖励组(低浓度或高浓度)来区分高浓度与低浓度气味剂。我们记录了这些小鼠嗅球中的局部场电位(LFP),并计算了以θ波为参考的β波或γ波振荡功率(θ相位参考功率,或tPRP)。我们发现,随着小鼠学会区分气味剂浓度,奖励浓度范围与未奖励浓度范围的试验之间,tPRP出现了差异。对于熟练的动物,线性判别分析能够预测奖励气味剂组,并且该分类器的性能与气味浓度辨别任务中的正确行为百分比相关。有趣的是,当奖励刺激在高浓度与低浓度气味剂范围之间切换时,行为反应和解码准确性作为浓度的函数是不对称的。一个基于嗅球活动统计数据的决策模型,在对数浓度尺度上使用单个阈值,显示出这种不对称性。结合先前关于气味剂浓度决策强度标准的研究,我们的发现表明,嗅球振荡事件有助于使用单一强度标准对浓度进行分类的决策。

https://cdn.ncbi.nlm.nih.gov/pmc/blobs/4d9c/7759615/ac9e1132a5d9/fncel-14-613635-g0001.jpg

文献AI研究员

20分钟写一篇综述,助力文献阅读效率提升50倍。

立即体验

用中文搜PubMed

大模型驱动的PubMed中文搜索引擎

马上搜索

文档翻译

学术文献翻译模型,支持多种主流文档格式。

立即体验