Suppr超能文献

8839 株艰难梭菌基因组的系统发生基因组学研究揭示了毒素 A 和 B 的重组驱动进化和多样化。

Phylogenomics of 8,839 Clostridioides difficile genomes reveals recombination-driven evolution and diversification of toxin A and B.

机构信息

Department of Biology, David R. Cheriton School of Computer Science, and Waterloo Centre for Microbial Research, University of Waterloo, Waterloo, Ontario, Canada.

Genomics and Regulatory Systems Unit, Okinawa Institute of Science and Technology Graduate University, Onna, Okinawa, Japan.

出版信息

PLoS Pathog. 2020 Dec 28;16(12):e1009181. doi: 10.1371/journal.ppat.1009181. eCollection 2020 Dec.

Abstract

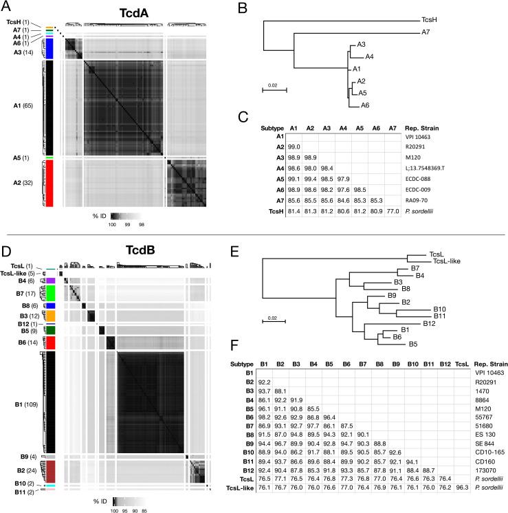
Clostridioides difficile is the major worldwide cause of antibiotic-associated gastrointestinal infection. A pathogenicity locus (PaLoc) encoding one or two homologous toxins, toxin A (TcdA) and toxin B (TcdB), is essential for C. difficile pathogenicity. However, toxin sequence variation poses major challenges for the development of diagnostic assays, therapeutics, and vaccines. Here, we present a comprehensive phylogenomic analysis of 8,839 C. difficile strains and their toxins including 6,492 genomes that we assembled from the NCBI short read archive. A total of 5,175 tcdA and 8,022 tcdB genes clustered into 7 (A1-A7) and 12 (B1-B12) distinct subtypes, which form the basis of a new method for toxin-based subtyping of C. difficile. We developed a haplotype coloring algorithm to visualize amino acid variation across all toxin sequences, which revealed that TcdB has diversified through extensive homologous recombination throughout its entire sequence, and formed new subtypes through distinct recombination events. In contrast, TcdA varies mainly in the number of repeats in its C-terminal repetitive region, suggesting that recombination-mediated diversification of TcdB provides a selective advantage in C. difficile evolution. The application of toxin subtyping is then validated by classifying 351 C. difficile clinical isolates from Brigham and Women's Hospital in Boston, demonstrating its clinical utility. Subtyping partitions TcdB into binary functional and antigenic groups generated by intragenic recombinations, including two distinct cell-rounding phenotypes, whether recognizing frizzled proteins as receptors, and whether it can be efficiently neutralized by monoclonal antibody bezlotoxumab, the only FDA-approved therapeutic antibody. Our analysis also identifies eight universally conserved surface patches across the TcdB structure, representing ideal targets for developing broad-spectrum therapeutics. Finally, we established an open online database (DiffBase) as a central hub for collection and classification of C. difficile toxins, which will help clinicians decide on therapeutic strategies targeting specific toxin variants, and allow researchers to monitor the ongoing evolution and diversification of C. difficile.

摘要

艰难梭菌是全球范围内主要的抗生素相关性胃肠道感染病原体。编码一个或两个同源毒素(TcdA 和 TcdB)的毒力基因座(PaLoc)是艰难梭菌致病的必要条件。然而,毒素序列的变异给诊断检测、治疗和疫苗的开发带来了重大挑战。在这里,我们对 8839 株艰难梭菌及其毒素进行了全面的系统基因组分析,其中包括我们从 NCBI 短读长档案中组装的 6492 个基因组。总共 5175 个 tcdA 和 8022 个 tcdB 基因聚类为 7(A1-A7)和 12(B1-B12)个不同的亚型,这为艰难梭菌基于毒素的分型提供了一种新方法。我们开发了一种单倍型着色算法来可视化所有毒素序列中的氨基酸变异,结果表明 TcdB 通过整个序列的广泛同源重组而多样化,并通过不同的重组事件形成新的亚型。相比之下,TcdA 主要在其 C 端重复区的重复数量上发生变化,这表明 TcdB 通过重组介导的多样化为艰难梭菌的进化提供了选择优势。通过对来自波士顿布莱根妇女医院的 351 株艰难梭菌临床分离株进行分类,验证了毒素分型的应用,证明了其临床实用性。分型将 TcdB 分为通过基因内重组产生的二元功能和抗原性组,包括两种不同的细胞圆化表型、是否识别卷曲蛋白作为受体以及是否可以被唯一获得 FDA 批准的治疗性抗体 bezlotoxumab 有效中和。我们的分析还确定了 TcdB 结构中八个普遍保守的表面斑块,代表了开发广谱治疗药物的理想靶点。最后,我们建立了一个开放的在线数据库(DiffBase)作为艰难梭菌毒素收集和分类的中心枢纽,这将有助于临床医生针对特定毒素变体制定治疗策略,并允许研究人员监测艰难梭菌的持续进化和多样化。

https://cdn.ncbi.nlm.nih.gov/pmc/blobs/b4a3/7853461/e4fa3885eed2/ppat.1009181.g001.jpg

文献AI研究员

20分钟写一篇综述,助力文献阅读效率提升50倍。

立即体验

用中文搜PubMed

大模型驱动的PubMed中文搜索引擎

马上搜索

文档翻译

学术文献翻译模型,支持多种主流文档格式。

立即体验