Suppr超能文献

单细胞RNA测序揭示了猕猴(食蟹猴)胎儿卵巢发育的调控机制。

Single-cell RNA sequencing reveals regulation of fetal ovary development in the monkey (Macaca fascicularis).

作者信息

Zhao Zheng-Hui, Li Chun-Yang, Meng Tie-Gang, Wang Yan, Liu Wen-Bo, Li Ang, Cai Yi-Jun, Hou Yi, Schatten Heide, Wang Zhen-Bo, Sun Qing-Yuan, Sun Qiang

机构信息

State Key Laboratory of Stem Cell and Reproductive Biology, Institute of Zoology, Chinese Academy of Sciences, 100101, Beijing, China.

University of Chinese Academy of Sciences, 100049, Beijing, China.

出版信息

Cell Discov. 2020 Dec 29;6(1):97. doi: 10.1038/s41421-020-00219-0.

Abstract

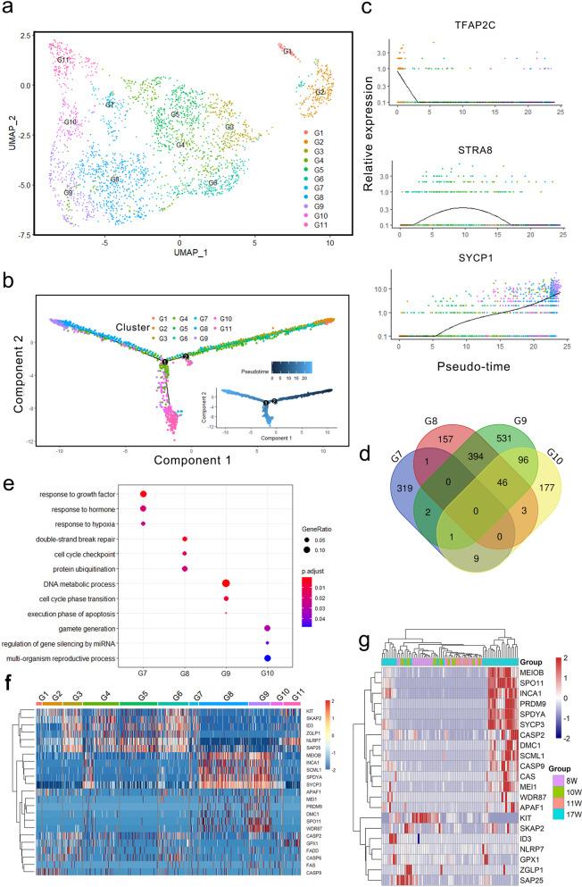
Germ cells are vital for reproduction and heredity. However, the mechanisms underlying female germ cell development in primates, especially in late embryonic stages, remain elusive. Here, we performed single-cell RNA sequencing of 12,471 cells from whole fetal ovaries, and explored the communications between germ cells and niche cells. We depicted the two waves of oogenesis at single-cell resolution and demonstrated that progenitor theca cells exhibit similar characteristics to Leydig cells in fetal monkey ovaries. Notably, we found that ZGLP1 displays differentially expressed patterns between mouse and monkey, which is not overlapped with NANOG in monkey germ cells, suggesting its role in meiosis entry but not in activating oogenic program in primates. Furthermore, the majority of germ cell clusters that sharply express PRDM9 and SPO11 might undergo apoptosis after cyst breakdown, leading to germ cell attrition. Overall, our work provides new insights into the molecular and cellular basis of primate fetal ovary development at single-cell resolution.

摘要

生殖细胞对于繁殖和遗传至关重要。然而,灵长类动物尤其是胚胎后期雌性生殖细胞发育的潜在机制仍不清楚。在这里,我们对来自整个胎儿卵巢的12471个细胞进行了单细胞RNA测序,并探索了生殖细胞与龛细胞之间的通讯。我们在单细胞分辨率下描绘了两波卵子发生过程,并证明祖卵泡膜细胞在胎儿猴卵巢中表现出与睾丸间质细胞相似的特征。值得注意的是,我们发现ZGLP1在小鼠和猴之间呈现差异表达模式,在猴生殖细胞中与NANOG不重叠,这表明它在减数分裂起始中起作用,但在灵长类动物中不参与激活卵子发生程序。此外,大多数强烈表达PRDM9和SPO11的生殖细胞簇在囊肿破裂后可能会发生凋亡,导致生殖细胞损耗。总体而言,我们的工作在单细胞分辨率下为灵长类动物胎儿卵巢发育的分子和细胞基础提供了新的见解。

https://cdn.ncbi.nlm.nih.gov/pmc/blobs/013a/7769980/c6499be5f1d2/41421_2020_219_Fig1_HTML.jpg

文献AI研究员

20分钟写一篇综述,助力文献阅读效率提升50倍。

立即体验

用中文搜PubMed

大模型驱动的PubMed中文搜索引擎

马上搜索

文档翻译

学术文献翻译模型,支持多种主流文档格式。

立即体验