Suppr超能文献

染色盒蛋白 4 通过 Wnt/β-连环蛋白通路促进肺腺癌的肿瘤发生。

Chromobox 4 facilitates tumorigenesis of lung adenocarcinoma through the Wnt/β-catenin pathway.

机构信息

State Key Laboratory of Cell Biology, Chinese Academy of Sciences, Shanghai, China; Shanghai Institute of Biochemistry and Cell Biology, Chinese Academy of Sciences, Shanghai, China; Center for Excellence in Molecular Cell Science, Chinese Academy of Sciences, Shanghai, China.

CAS Key Laboratory of Molecular Virology and Immunology, Institute Pasteur of Shanghai, Chinese Academy of Sciences, Shanghai, China.

出版信息

Neoplasia. 2021 Feb;23(2):222-233. doi: 10.1016/j.neo.2020.12.005. Epub 2020 Dec 30.

Abstract

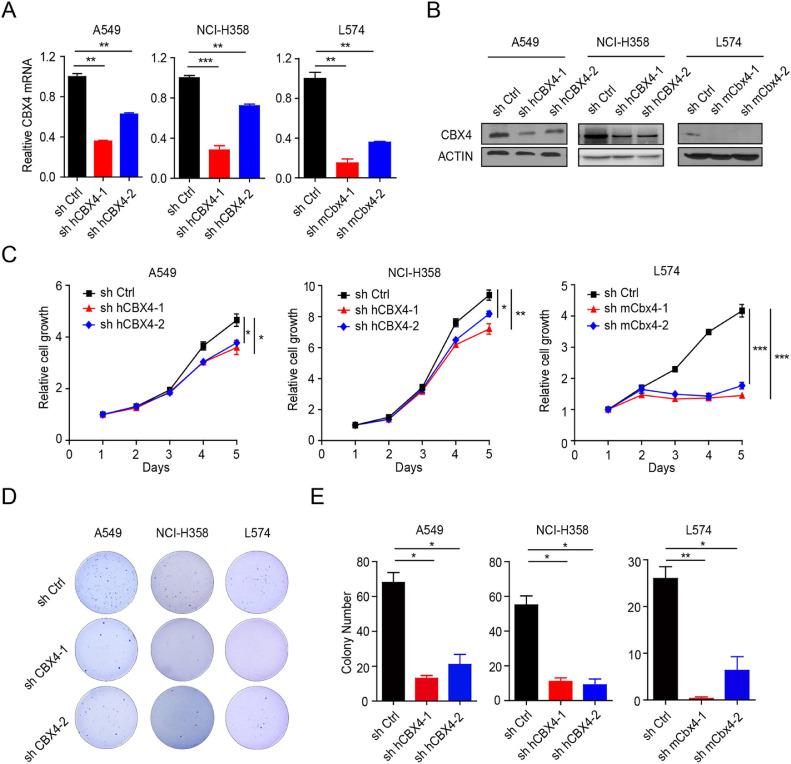
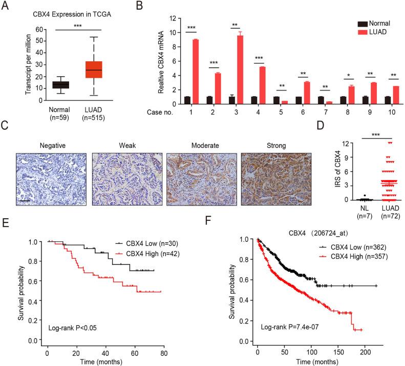
Chromobox 4 (CBX4) is a core component of polycomb-repressive complex 1 with important roles in cancer biology and tissue homeostasis. Aberrant expression of CBX4 has been implicated in several human malignancies. However, its role and underlying mechanisms in the tumorigenesis of lung adenocarcinoma (LUAD) have not been defined in vivo. Here, we found that expression of CBX4 was frequently up-regulated in human LUAD samples and correlated with poor patient survival. Importantly, genetic ablation of CBX4 greatly dampened lung tumor formation and improved survival in the Kras/P53 (KP) autochthonous mouse model of LUAD. In addition, CBX4 depletion significantly inhibited proliferation and anchorage-independent growth of KP mouse embryonic fibroblasts. Moreover, ectopic CBX4 expression clearly promoted proliferation and anchorage-independent growth in both human and mouse LUAD cells, whereas silencing of CBX4 exerted opposite effects. Mechanistically, CBX4 promoted growth of LUAD cells through activation of the Wnt/β-catenin pathway. Furthermore, expression levels of CBX4 were positively correlated with β-catenin in human LUAD samples. In conclusion, our data suggest that CBX4 plays an oncogenic role via the Wnt/β-catenin pathway and could serve as a potential therapeutic target in LUAD.

摘要

染色盒蛋白 4(CBX4)是多梳抑制复合物 1 的核心组成部分,在癌症生物学和组织稳态中具有重要作用。CBX4 的异常表达与几种人类恶性肿瘤有关。然而,其在肺腺癌(LUAD)肿瘤发生中的作用和潜在机制尚未在体内得到明确界定。在这里,我们发现 CBX4 的表达在人类 LUAD 样本中经常上调,并与患者预后不良相关。重要的是,CBX4 的基因缺失极大地抑制了 Kras/P53(KP)自发性 LUAD 小鼠模型中的肺肿瘤形成并改善了生存。此外,CBX4 缺失显著抑制 KP 小鼠胚胎成纤维细胞的增殖和非锚定依赖性生长。此外,CBX4 的异位表达明显促进了人源和鼠源 LUAD 细胞的增殖和非锚定依赖性生长,而 CBX4 的沉默则产生相反的效果。在机制上,CBX4 通过激活 Wnt/β-catenin 通路促进 LUAD 细胞的生长。此外,在人类 LUAD 样本中,CBX4 的表达水平与β-catenin 呈正相关。总之,我们的数据表明,CBX4 通过 Wnt/β-catenin 通路发挥致癌作用,可作为 LUAD 的潜在治疗靶点。

https://cdn.ncbi.nlm.nih.gov/pmc/blobs/b473/7797484/b783454ce033/gr1.jpg

文献AI研究员

20分钟写一篇综述,助力文献阅读效率提升50倍。

立即体验

用中文搜PubMed

大模型驱动的PubMed中文搜索引擎

马上搜索

文档翻译

学术文献翻译模型,支持多种主流文档格式。

立即体验