Suppr超能文献

一种用于肝细胞癌的新型自噬相关预后特征和列线图的开发

Development of a Novel Autophagy-Related Prognostic Signature and Nomogram for Hepatocellular Carcinoma.

作者信息

Fang Qiongxuan, Chen Hongsong

机构信息

Peking University Hepatology Institute and Beijing Key Laboratory of Hepatitis C and Immunotherapy for Liver Diseases, Peking University People's Hospital, Beijing, China.

出版信息

Front Oncol. 2020 Dec 18;10:591356. doi: 10.3389/fonc.2020.591356. eCollection 2020.

Abstract

BACKGROUND

Hepatocellular carcinoma (HCC) is the seventh most common malignancy and the second most common cause of cancer-related deaths. Autophagy plays a crucial role in the development and progression of HCC.

METHODS

Univariate and Lasso Cox regression analyses were performed to determine a gene model that was optimal for overall survival (OS) prediction. Patients in the GSE14520 and GSE54236 datasets of the Cancer Genome Atlas (TCGA) were divided into the high-risk and low-risk groups according to established ATG models. Univariate and multivariate Cox regression analyses were used to identify risk factors for OS for the purpose of constructing nomograms. Calibration and receiver operating characteristic (ROC) curves were used to evaluate model performance. Real-time PCR was used to validate the effects of the presence or absence of an autophagy inhibitor on gene expression in HepG2 and Huh7 cell lines.

RESULTS

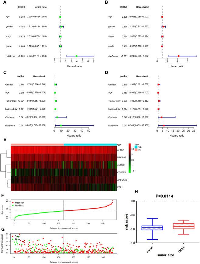
OS in the high-risk group was significantly shorter than that in the low-risk group. Gene set enrichment analysis (GSEA) indicated that the association between the low-risk group and autophagy- as well as immune-related pathways was significant. ULK2, PPP3CC, and NAFTC1 may play vital roles in preventing HCC progression. Furthermore, tumor environment analysis ESTIMATION indicated that the low-risk group was associated with high immune and stromal scores. Based on EPIC prediction, CD8+ T and B cell fractions in the TCGA and GSE54236 datasets were significantly higher in the low-risk group than those in the high-risk group. Finally, based on the results of univariate and multivariate analyses three variables were selected for nomogram development. The calibration plots showed good agreement between nomogram prediction and actual observations. Inhibition of autophagy resulted in the overexpression of genes constituting the gene model in HepG2 and Huh7 cells.

CONCLUSIONS

The current study determined the role played by autophagy-related genes (ATGs) in the progression of HCC and constructed a novel nomogram that predicts OS in HCC patients, through a combined analysis of TCGA and gene expression omnibus (GEO) databases.

摘要

背景

肝细胞癌(HCC)是第七大常见恶性肿瘤,也是癌症相关死亡的第二大常见原因。自噬在HCC的发生和发展中起着关键作用。

方法

进行单变量和Lasso Cox回归分析以确定对总生存期(OS)预测最佳的基因模型。根据建立的自噬相关基因(ATG)模型,将癌症基因组图谱(TCGA)的GSE14520和GSE54236数据集中的患者分为高风险组和低风险组。使用单变量和多变量Cox回归分析来识别OS的风险因素,以构建列线图。校准曲线和受试者工作特征(ROC)曲线用于评估模型性能。使用实时定量聚合酶链反应(Real-time PCR)验证自噬抑制剂的存在与否对HepG2和Huh7细胞系中基因表达的影响。

结果

高风险组的OS明显短于低风险组。基因集富集分析(GSEA)表明,低风险组与自噬以及免疫相关途径之间的关联显著。ULK2、PPP3CC和NAFTC1可能在预防HCC进展中起重要作用。此外,肿瘤环境分析ESTIMATION表明,低风险组与高免疫和基质评分相关。基于EPIC预测,TCGA和GSE54236数据集中低风险组的CD8 + T细胞和B细胞分数显著高于高风险组。最后,根据单变量和多变量分析的结果,选择三个变量进行列线图开发。校准图显示列线图预测与实际观察结果之间具有良好的一致性。自噬的抑制导致HepG2和Huh7细胞中构成基因模型的基因过表达。

结论

本研究通过对TCGA和基因表达综合数据库(GEO)的联合分析,确定了自噬相关基因(ATGs)在HCC进展中的作用,并构建了一种预测HCC患者OS的新型列线图。

https://cdn.ncbi.nlm.nih.gov/pmc/blobs/e6f9/7775646/718c4319c408/fonc-10-591356-g001.jpg

文献AI研究员

20分钟写一篇综述,助力文献阅读效率提升50倍。

立即体验

用中文搜PubMed

大模型驱动的PubMed中文搜索引擎

马上搜索

文档翻译

学术文献翻译模型,支持多种主流文档格式。

立即体验