Suppr超能文献

小鼠腰段背根神经节中与年龄相关的分子变化:敏化和炎症反应迹象

Age-related molecular changes in the lumbar dorsal root ganglia of mice: Signs of sensitization, and inflammatory response.

作者信息

Vincent Kathleen, Dona Chethana Prabodhanie Gallage, Albert Todd J, Dahia Chitra Lekha

机构信息

Orthopedic Soft Tissue Research Program Hospital for Special Surgery New York New York USA.

Department of Cell and Developmental Biology, Weill Cornell Medicine Graduate School of Medical Science New York New York USA.

出版信息

JOR Spine. 2020 Sep 13;3(4):e1124. doi: 10.1002/jsp2.1124. eCollection 2020 Dec.

Abstract

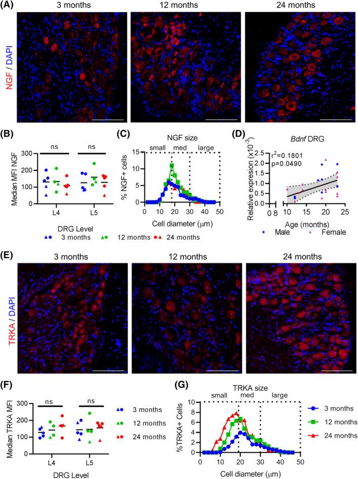
Aging is a major risk factor for numerous painful, inflammatory, and degenerative diseases including disc degeneration. A better understanding of how the somatosensory nervous system adapts to the changing physiology of the aging body will be of great significance for our expanding aging population. Previously, we reported that chronological aging of mouse lumbar discs is pathological and associated with behavioral changes related to pain. It is established that with age and degeneration the lumbar discs become inflammatory and innervated. Here we analyze the aging lumbar dorsal root ganglia (DRGs) and spinal cord dorsal horn (SCDH) in mice between 3 and 24 months of age for age-related somatosensory adaptations. We observe that as mice age there are signs of peripheral sensitization, and response to inflammation at the molecular and cellular level in the DRGs. From 12 months onwards the mRNA expression of vasodilator and neurotransmitter, (CGRP); stress (and survival) marker, ; and neurotrophic factor, , increases linearly with age in the DRGs. Further, while the mRNA expression of neuropeptide, precursor of Substance P, did not change at the transcriptional level, TAC1 protein expression increased in 24-month-old DRGs. Additionally, elevated expression of NFκB subunits, and , but not inflammatory mediators, , in the DRGs suggest peripheral nerves are responding to inflammation, but do not increase the expression of inflammatory mediators at the transcriptional level. These results identify a progressive, age-related shift in the molecular profile of the mouse somatosensory nervous system and implicates nociceptive sensitization and inflammatory response.

摘要

衰老 是包括椎间盘退变在内的众多疼痛性、炎症性和退行性疾病的主要风险因素。更好地了解体感神经系统如何适应衰老身体不断变化的生理状况,对于不断增长的老年人口具有重要意义。此前,我们报道小鼠腰椎间盘的自然衰老具有病理性,且与疼痛相关的行为变化有关。已确定随着年龄增长和退变,腰椎间盘会发生炎症并受到神经支配。在此,我们分析了3至24月龄小鼠的衰老腰段背根神经节(DRG)和脊髓背角(SCDH),以研究与年龄相关的体感适应性变化。我们观察到,随着小鼠年龄增长,DRG在分子和细胞水平上出现外周敏化迹象以及对炎症的反应。从12月龄起,DRG中血管舒张剂和神经递质降钙素基因相关肽(CGRP)、应激(和存活)标志物、神经生长因子的mRNA表达随年龄呈线性增加。此外,虽然神经肽P物质前体的mRNA表达在转录水平上没有变化,但在24月龄的DRG中TAC1蛋白表达增加。另外,DRG中NFκB亚基p65和p50的表达升高,但炎症介质的表达未升高,这表明外周神经对炎症有反应,但在转录水平上不会增加炎症介质的表达。这些结果确定了小鼠体感神经系统分子特征中与年龄相关的渐进性变化,并涉及伤害性感受敏化和炎症反应。

https://cdn.ncbi.nlm.nih.gov/pmc/blobs/d2f3/7770202/054274f271f6/JSP2-3-e1124-g001.jpg

文献AI研究员

20分钟写一篇综述,助力文献阅读效率提升50倍。

立即体验

用中文搜PubMed

大模型驱动的PubMed中文搜索引擎

马上搜索

文档翻译

学术文献翻译模型,支持多种主流文档格式。

立即体验